アルゼンチン古代人のゲノムデータ
アルゼンチンで発見された古代人のゲノムデータを報告した研究(Maravall-López et al., 2026)が公表されました。[]は本論文の参考文献の番号で、当ブログで過去に取り上げた研究のみを掲載しています。本論文は、現在のアルゼンチンにおいて以前には知られていなかった遺伝的祖先系統(祖先系譜、祖先成分、祖先構成、ancestry)が8000年間にわたって存続していたことや、アルゼンチン北西部では1000年前頃までに近親婚の割合が増加したことを示しています。こうした未知の遺伝的祖先系統は、古代ゲノム研究の進展によって今後も発見が続いていくと思われます。
以下の略称は、DNA(deoxyribonucleic acid、デオキシリボ核酸)、mtDNA(Mitochondrial DNA、ミトコンドリアDNA)、SNP(Single Nucleotide Polymorphism、一塩基多型)、MDS(multidimensional scaling、多次元尺度構成法)、AADR(The Allen Ancient DNA Resource、アレン古代DNA情報源)、K(kilo years ago、千年前)、FDR(alse discovery rate、偽発見率)、ZBY(Benjamini-Yekutiel、ベンジャミニ・エクティエル)手法、km(kilometre、kilometer、キロメートル)、Fₛₜ(fixation index、2集団の遺伝的分化の程度を示す固定指数)、Nₑ(有効人口規模)、ROH(runs of homozygosity、同型接合連続領域)、cM(centimorgan、センチモルガン)です。
本論文で取り上げられる主要な地名は、コーノ・スール(Southern Cone、南回帰線以南の南アメリカ大陸の南端部)、コーノ・スール中央部(Central Southern Cone、略してCSC)、パラナ川(Paraná River)、プーナ(Puna)、プレ・プーナ(Pre-Puna)、亜アンデス渓谷(Sub-Andean Valleys)、ベレン(Belén)、アコンキハ(Aconquija)、ワルフィン(Hualfín)、アンバト(Ambato)、マール・チキタ湖(Laguna Mar Chiquita)、サンティアゲーニャ平原(Santiagueña Plains)、パンパ(Pampas)地域、グランチャコ(Gran Chaco)、アルゼンチンのコルドバ州とサン・ルイス州の南パンパ丘陵(Southern Pampean Hills of Córdoba and San Luis provinces、以下コルドバ丘陵)およびサンティアゴ・デル・エステロ(Santiago del Estero)州、パラナ・サラド川中流域(Middle Paraná-Salado Rivers)、中央パンパ砂丘群(Central Pampean Dunefields)、インターセッラーナ(Interserrana )、南サラド川(South Salado River)、パラグアイのパンタナル(Pantanal)湿地帯、亜アンデス流域(Sub-Andean Valleys)、ロス・トレス湖(Laguna de los Tres)、ヘスス・マリア(Jesus Maria)、リオ・グランデ(Río Grande)、アルゼンチンのコルドバ州のカラムチタ(Calamuchita)県とサン・フアン州のカリンガスタ (Calingasta)村です。
本論文で取り上げられる主要な人類集団は、グアラニー人(Guaraní)、コメチンゴネス人(Comechingones)、ヘニア人(Hênîa)、カミアレ人(Kâmîare)、サナビロネス人(Sanavirones)、ディアギタ人(Diaguitas)、アタカマ人(Atacamas)、トノコッテス人(Tonocotés)、ルレス人(Lules)、チャナ・ティンブ人(Chaná-Timbú)、グアラニー人(Guaraní)、チャネ人(Chané)、ウィチ人(Wichi)、モコヴィエス人(Mocovíes)、コム人(Qom、Toba、トバ人)、テウェルチェ人(Tehuelches)、ケランディ人(Querandí)、チリグアノス人(Chiriguanos)、ピアポコ人(Piapoco)です。本論文で取り上げられる主要な言語は、カカン(Cacan)語、クンザ(Kunza)語、トゥピ・グアラニー(Tupi-Guarani)語族、マタコ・マタグアヤ(Mataco-Mataguaya)語、グアイクルー(Guaycurú)語、アラワク(Arawak)語、チョン(Chon)語族です。
本論文で取り上げられる主要な遺跡は、アルゼンチンのペーニャス・デ・ラス・トランパス(Peñas de las Trampas)遺跡とアロヨ・セコ2(The Arroyo Seco 2)遺跡とラグナ・チカ(Laguna Chica)遺跡とエル・シンカル・デ・キンビル(El Shincal de Quimivil)遺跡とエル・チャンチョ(El Chancho)遺跡とエル・カチャペ(El Cachapé)遺跡、チリのロス・リーレス(Los Rieles)遺跡、アメリカ合衆国モンタナ州西部のアンジック(Anzick)遺跡、ブラジル東部中央のラゴア・サンタ(Lagoa Santa)地域のラパ・ド・サント(Lapa Do Santo)遺跡、ペルーのワリ(Wari)遺跡、ボリビアのティワナク(Tiwanaku)遺跡です。
●要約
南アメリカ大陸のコーノ・スール中央部は地球上で人々が居住するようになった最後の地域の一つで、古代DNA研究では依然として充分には代表されていません。今回本論文は、1万年によたる古代人238個体のゲノム規模データを報告します。パンパ地域の最古級の個体は1万年前頃で、中期完新世コーノ・スールの個体群とは異なる遺伝的類似性を有しており、アンデス中央部やブラジル中東部からの分化がこの時期までには始まっていたことを示しています。4600~150年前頃の個体群はおもに以前には標本抽出されていなかった深い系統の子孫で、その最古級の代表は8500年前頃の個体です。このアルゼンチン中央部系統は中期完新世には他の2系統と共存しており、アルゼンチン中央部内では、この祖先系統は地域間の移動の証拠がほとんどなく数千年にわたって存続しました。アルゼンチン中央部祖先系統は異なる3回の遺伝子流動と関わっており、3300年前頃までにパンパ地域と交雑し、800年前頃以後はこの地域で主要な構成要素となったようで、アルゼンチン北西部ではアンデス中央部祖先系統と、グランチャコでは熱帯および亜熱帯林祖先系統と交雑しました。アルゼンチン北西部では、1000年前頃までに近親婚の割合が増加し、これはアンデス中央部のパターンと類似しています。パラナ川地域では、グアラニー人との考古学的関連のある400年前頃の個体がブラジルの集団とまとまっており、これはこの時期までグアラニー人が存在していたことと一致します。
●研究史
南アメリカ大陸の居住は、太平洋と大西洋両方の沿岸に沿っていた可能性が高そうです[2]。古代ゲノムデータでは。9000年前頃以後に遺伝的差異が少なくとも主要な3クラスタ(まとまり)で検出されており、それは、アンデス中央部、熱帯および亜熱帯林もしくは低地(アマゾン地域を含みます)、チリ中央部およびパタゴニアおよびパンパです。しかし、現在の標本抽出には大きな空白があります。本論文は、西方のアンデス山脈から東方の沖積平野および南方の草原平野で構成されるアルゼンチン中央部および北部地域である、標本抽出が少ないCSCに焦点を当てます。CSCは多様な生物地理的地域で、分析のため、アルゼンチン北西部(北プーナおよび南プーナと、ベレンやアコンキハやワルフィンやアンバトを含む亜アンデス渓谷)、アルゼンチン中央部(以後はコルドバ丘陵と呼ばれるコルドバ州とサン・ルイス州の南パンパ丘陵を含む丘陵、マール・チキタ湖を含む平原、東コルドバ、サンティアゲーニャ平原)、グランチャコ(乾燥地帯と湿潤地帯)、パラナ川および隣接する沖積平野(パラナ・サラド川中流域、上流三角州、下流三角州)、パンパ(中央パンパ砂丘群、インターセッラーナとパンパ南部を含む南パンパ)に区分されます。現在のパラグアイのパンタナルの古代の1個体も、調べられました(図1a)。本論文の標本抽出は、考古学的研究の強度および利用可能な標本に影響を受けており、一部の地域では他地域よりも解像度が高くなります。以下は本論文の図1です。
CSCには後期更新世以降ヒトが居住しており、考古学的研究はアンデス中央部および低地からの複数の影響を報告しています。最古級の広く認められている遺跡は、パンパ地域のアロヨ・セコ2(14000年前頃、以後の年代はすべて較正されています)です。後期更新世および前期完新世(13000~8200年前頃)以降、ヒトの存在はパンパ地域とアルゼンチン北西部のプーナ地域とアルゼンチン中央部地域のコルドバ丘陵で充分に記録されています。13300~11200年前頃以降、コーノ・スールのいくつかの遺跡は魚尾状の尖頭器で特徴づけられ、その広範な分布は南アメリカ大陸全域にわたる急速な移住の兆候と解釈されてきており、古代ゲノムからの推測[2、11]と一致します。
ヒトは中期完新世(8200~4200年前頃)には、より広範囲のCSC環境へと拡大しました。それにも関わらず、グランチャコや中央平原やパラナ川など一部の地域では、この期間の定住の証拠がさほど見られません。これらの変化は中期完新世ヒプシサーマル(Hypsithermal)として知られている気温上昇期に起きましたが、そうした環境変動の結果は地域間で異なっており、それは考古学的遺跡の不均一な分布の説明に役立つかもしれません。4500年前頃、アルゼンチン北西部のプーナおよび渓谷において、生計の唯一の手段としての狩猟および採集からの移行がありました。
後期完新世(4200年前頃以後)にCSCでは、狩猟と採食とラマの隊商による長距離でのいくつかの生物地理学的地域の商品を交換した定住的な北西部の農耕牧畜民や、コルドバ丘陵および中央平原やパラナ川の河川環境に適応した定住の園耕民や、パンパおよびグランチャコの遊動的な狩猟採集民の共同体が存在しました。民族誌的記録ではヨーロッパ人との接触時期のCSCにおける広範な文化的差異が報告されており、それは、コルドバ丘陵のコメチンゴネス人(ヘニア人とカミアレ人)、マール・チキタ湖地域のサナビロネス人、亜アンデス渓谷のカカン語話者のディアギタ人、プーナのクンザ語世者のアタカマ人、サンティアゲーニャ平原のトノコッテス人、サンティアゴ・デル・エステロ州北西部のルレス人、パラナ・サラド川中流域沿岸とパラナ三角州のチャナ・ティンブ人、700年前頃までにパラナ川下流三角州に到来した可能性が高いトゥピ・グアラニー語族話者のグアラニー人、グランチャコ南部のマタコ・マタグアヤ語話者のウィチ人、同じ地域のグアイクルー語話者のコム人(トバ人)です。ウマとウシの導入は、パンパおよびパタゴニアの先住民の経済と移動性に顕著な変化をもたらしました。南パンパでは以前にはチョン語族話者の話者のパタゴニアのテウェルチェ人と関連する集団が居住していた、と仮定する学者もいます。北パンパでは、ケランディ人集団は遊動的な狩猟採集民で、その言語学的帰属は不明です。
前期完新世におけるCSCの遺伝的構造を特徴づけ、下位地域間の遺伝子流動および人口統計学的差異について検証するために、最大で1万年前頃となる310個体から得られた344点の骨もしくは歯が検査されました。補足情報には、補足データ1~14の説明が含まれており、これらの標本と実行された分析の詳細が提供されます。単一の補足情報には、補足情報1~84と考古学的背景(補足情報1~7項)および遺伝学的分析(補足情報8~13項)を提示する文章が含まれます。
古代DNAライブラリは120万標的SNPで濃縮され、この標的外部位(元々は濃縮実施要綱の標的ではなかったものの、標的SNPに近いために一般的に捕獲されます)が約200万ヶ所の分析されたSNP一式に達するために追加されました。古代人238個体の品質管理に合格した新たなゲノム規模データが得られ(図1a・b)、少なくとも1回網羅されたSNPの中央値は659011ヶ所でした(207個体には少なくとも5万ヶ所のSNPがあります)。新たに報告された個体群は、AADRによって提供される整理編集データを用いて、ヨーロッパ人との接触以前のアメリカ大陸先住民588個体について以前に報告されたデータとともに共同分析されました。「ヨーロッパ人との接触以前のアメリカ大陸先住民」は、平均年代が600年前頃(直接的な放射性炭素年代もしくは背景年代)以前の個体と定義されました。現在のアメリカ大陸先住民のSNP晴れいつデータも含められ、これは「124万」一式と交差する部位に限定されました。
●1万年前頃までの独特な遺伝的浮動
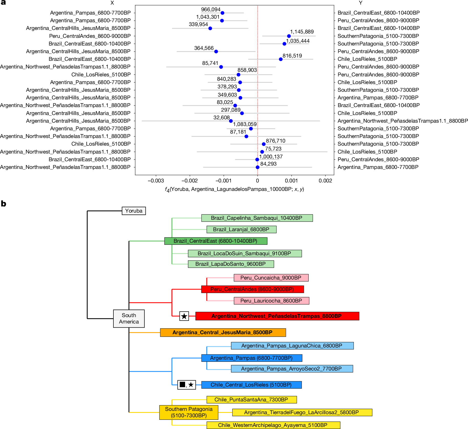
最古級の個体であるアルゼンチン_パンパ_ロストレス湖_10K(ロストレス湖パンパ_10K)が他の前期/中期完新世の南アメリカ大陸個体とどのように関連しているのか理解するために、f₄形式(外群、集団1、集団2、集団3)のf₄統計が計算され、これは、集団2および集団3が集団1に関して真のクレード(単系統群)であるならば(共通の祖先人口集団からの混合のない子孫)、0から有意には逸脱しないはずです。この検定の違反、つまり0からの逸脱は、ゲノムブロック・ジャックナイフ法を用いて計算されたZ得点がほぼ正規に分布しているものとして表すことができ、強い系統発生もしくは検証対象系統間の遺伝子流動が含まれる歴史を示唆しています。これらの統計は、ブラジルの中央東部(10400~6800年前頃)およびアンデス中央部(9000~8600年前頃)について、ロストレス湖パンパ_10Kと中央アルゼンチン_ヘススマリア_8.5K(ヘススマリア_8.5K)がそれぞれ、南パタゴニアの個体群(7300~5100年前頃)およびアルゼンチンのパンパ地域個体群(7700~6800年前頃)と共有している浮動を明らかにします(図2a)。以下は本論文の図2です。
ヘススマリア_8.5Kと南パタゴニア(7300~5100年前頃)とアルゼンチンのパンパ地域(7700~6800年前頃)のすべての組み合わせは、異なる配列決定技術に起因する偏りによって影響を受けない本論文の統計の解像度限界まで、ロストレス湖パンパ_10Kと対照的に関連しています(図2a)。最も妥当な説明は、ロストレス湖パンパ_10Kは、ブラジル中央東部およびアンデス中央部集団と1万年前頃までに分岐し、異なる構成要素へと分化する前にその時点までにCSCに地理的に存在した、コーノ・スールの祖先人口集団に属していた、というものです。アルゼンチン北西部のプーナ南部のペーニャスデラストランパス1.1_8.8Kも、チリ中央部のロスリーレス_5.1Kも、ロストレス湖パンパ_10Kとの類似性を示さなかったので、この個体との関係について決定的な説明はできません。
ロストレス湖パンパ_10Kと現在のアメリカ合衆国モンタナ州の12500年前頃のアンジック個体との類似性が評価され、南アメリカ大陸の初期個体群との独特な類似性が、その後の南アメリカ大陸の個体群と比較して示されました[11]。チリ_ロスリーレス_12Kが最も強い類似性を示し(∣Z∣ < 4.1)、それに続いてロストレス湖パンパ_10Kとの弱い類似性(∣Z∣ < 2.6)が示されました。しかし、これらの3個体は外群f₃近隣結合樹では単系統群としてまとまって位置したので、両者【チリ_ロスリーレス_12Kとロストレス湖パンパ_10K】はおそらくアンジック関連の遺伝的構成要素を有していました。南アメリカ大陸初期個体群におけるアンジック個体との類似性および欠如は、少なくとも2回の独立した移住の波および人口置換と関連づけられてきました[11]。しかし、ロストレス湖パンパ_10Kが、アンジック個体への有意な遺伝的類似性なしにもその後のコーノ・スール個体群とも過剰なアレルを示す事実から、この個体は基底部コーノ・スール系統と基底部アンジック関連系統との間の混合かもしれないので、これらのアンジック関連系統は完全には置換されんなかったかもしれない[29]、と示唆されます。
中央アメリカ大陸と南アメリカ大陸との間の複雑な関係についての他のいくつかの主張が再検証され、チリ中央部とアンデス中央部の中期完新世後半の個体群におけるメソアメリカ関連人口集団との非対称的な近縁性の証拠が調べられました[11、30]。qpAdmを用いて、チリ_ロスリーレス_5.1Kが16.2±3.3%のメソアメリカ関連と残りのブラジル_ラパドサント_9.6Kの混合としてモデル化されました。しかし、メソアメリカ人口集団との非対称的な関係は、アンジック個体との異なる類似性に加えて、メソアメリカ大陸への第三の祖先系統の移動の証拠として解釈されてきましたが、qpWaveを用いての、多様な初期南アメリカ大陸人口集団の単純な2供給源モデルを却下できません。これは、アンジック個体との非対称的な関連性が、2回の独立した波動[29]よりも勾配上の構造モデルによって適切に説明できるかもしれない、との仮説を裏づけ、構造化された人口集団はアンジック個体のみならずメソアメリカ個体群とも差異的に関連していました。
後期アンデス中央部個体群とカリフォルニアの古代人との間の類似性は、南アメリカ大陸への第四の移住の波動の証拠として解釈されてきました[11]。しかし、後期アンデス中央部個体群は、初期アンデス中央部個体群と比較すると、カリフォルニアの古代人とよりも古代のカリブ海個体群の方と強い遺伝的類似性を示します。最近の研究では中央アメリカ大陸における南方から北方への移住が報告されており[31]、カリフォルニア古代人への誘引はメキシコ関連の遺伝子流動があるカリフォルニアの人口集団を考慮した場合にのみ検出できます[32]。したがって、後期アンデス中央部個体群の兆候はおそらく、南アメリカ大陸内の相互作用およびカリフォルニアまで広がった逆移住によって引き起こされました。
●中期完新世における深い3系統
刊行されているデータが8500年前頃以前の3個体と組み合わされ、それは、ロストレス湖パンパ_10K(パンパ地域)とペーニャスデラストランパス1.1_8.8K(アルゼンチン北西部)とヘススマリア_8.5K(アルゼンチン中央部)です(図1a・b)。f₄統計を用いて、南アメリカ大陸の初期/中期完新世個体群のあり得る4単系統群が特定され、それは、ブラジルとアンデス中央部とパンパ地域と南パタゴニアです(図2b)[11、29、33、34]。
これら推定される単系統群が共通の分類表示へと統合され、それらは、自動人口史モデル検索でどの単系統群の一部とも特定されなかった残りの個体群と組み合わされました。ADMIXTOOLS2の発見図機能が用いられ、これは、得られた図がデータにより適切に一致できるまで、無作為攪乱混合図を評価します。この検索は局所最適条件に陥るため、100回の独立した反復が実行され、それぞれ無作為初期化図から始められ、等しく適切に一致するモデルの多様性が調べられました。混合事象を含むモデルは混合のないモデルよりも有意にデータに適合する、との証拠が見つかったので、混合のない9通りの独特な差異的モデルのみが調べられました。これら全てのモデルについて、多くの内部分枝の浮動は、分岐の順番の識別ができないことを示唆する0か、分枝の弱い裏づけを示唆する1~2のいずれかでした。
9通りのモデルすべてに、ペーニャスデラストランパス1.1_8.8Kおよびアンデス中央部(9000~8600年前頃)との単系統群が含まれています。9モデルのうち8モデルは、チリ_ロスリーレス_5.1Kおよび中期完新世アルゼンチンのパンパ地域(7700~6800年前頃)の単系統群を裏づけ、例外は最も適合度の低い1モデルです。これらの単系統群は、f₄統計によって却下されませんでした。これら2単系統群は、それらとの祖先の推定浮動が低いため、確実ではありませんが、ペーニャスデラストランパス1.1_8.8Kは外群f₃系統樹ではアンデス中央部クラスタ(まとまり)とともに分類されます。ロストレス湖パンパ_10Kの配置はより曖昧で、孤立した系統として現れるか(3モデル)、アルゼンチン中央部のヘススマリア_8.5Kとともに(5モデル)、もしくは中期完新世アルゼンチンのパンパ地域個体群(7700~6800年前頃、1モデル)とともに分類され、CSC多様性における基底部の位置であることと一致します。
本論文の結果はCSCに少なくとも三つの深い系統があることを示唆しており、それは、9000年前頃以降アンデス中央部に存在した主要な祖先系統構成要素であるペーニャスデラストランパス1.1_8.8Kによって表される系統[11、33]、最古級の代表がアロヨ・セコ2遺跡の7700年前頃の個体である中期完新世にパンパ地域に居住していた系統[11]、最古級の標本抽出された個体がヘススマリア_8.5Kであるアルゼンチン中央部系統です(図2b)。
●後期完新世の祖先系統の景観
共通祖先からの分岐までの人口集団の組み合わせ間で共有された浮動を測定する外群f₃統計が計算され、その逆が遺伝的距離の基準として用いられました。MDSのような次元削減技術は距離に基づく測定のために開発され、類似性の視覚化に有用です。図3はこのMDS分析の第1および第3の構成要素を示しており、そこではほとんどの新たな標本は最古級のアルゼンチン中央部のヘススマリア_8.5Kとクラスタ(まとまり)を形成します。横軸はアンデス中央部(右側)をアンデス中央部(左側)から、縦軸は南パタゴニア(上部)をブラジル中東部(底部)から区別します。近隣結合樹では、同様のパターンが生成されます。以下は本論文の図3です。
北西部の後期完新世人口集団はアンデス中央部集団の方へと動いており、混合が示唆されます。近隣結合樹では、プーナ北部とプレ・プーナの700~600年前頃の個体群は、ボリビアの人口集団に最も近い、アンデス中央部クラスタに収まります。グランチャコとパラグアイのパンタナル地域の個体群は、ブラジル中東部人口集団のクラスタに向かって動いているか、このクラスタ内に位置していますが、アルゼンチン中央部とまとまっている200年前頃のグランチャコの1個体はそうではありませんでした。グアラニー人との考古学的関連のある400年前頃の1個体もこのクラスタに現れており、グアラニー人の拡大を反映している可能性が高いものの、祖先系統構成要素モデル化らはデータが少なすぎます。残りの全標本はまとまっており、パンパ地域と北西部はパラナ川とアルゼンチンチオとの間の不完全ではあるものの一貫した分離が見られ、Fₛₜ階層的クラスタ化(まとまること)を反映しています。
遺伝的類似性を検証するために、f₄(外群、集団1;集団2、集団3)が計算され、ここでの集団2は中期完新世初期南アメリカ大陸個体、集団3は研究対象の下位地域集団、集団1はすべての他の古代人集団です。CSC個体の大半は、ブラジル中東部個体群と比較して、南パタゴニアやアンデス中央部や中期完新世パンパ地域の個体群との類似性を示しており、ブラジル集団は最も深い分岐である可能性が高い、と示唆されます。ZBYを用いてFDR< 0.05での単系統群却下についてFDRを適用すると、以下の6点の観察が浮き彫りになります。第一に、北プーナとプレ・プーナの個体群はアンデス中央部の人々と過剰な割合でアレル(対立遺伝子)を共有しており(2.9 < ZBY < 5)、他のアルゼンチン北西部集団にはアルゼンチン中央部とアンデス中央部の供給源間の混合の証拠があります。第二に、アルゼンチン中央部の後期完新世個体群は同じ地域の他の個体を誘引しており(3 < ZBY < 27.1)、ヘススマリア_8.5Kと単系統群で、例外となるのは、アルゼンチン_中央丘陵_カラムチタ_4.2Kにおけるメキシコ人およびカリフォルニア古代人との過剰な共有(3 < ZBY < 3.6)ですが、経時的な増加傾向の証拠はありません。これは、北アメリカ大陸南部をCSCへとずっとつなぐ、人口統計学的過程を示しており、可能性が高い供給源を特定するのに充分な8500~4200年前頃の標本抽出はありませんが、それは恐らくチリ_ロスリーレス_5.1Kにおいてメソアメリカ個体群との類似性を減少させたのと同じ過程です。第三に、パラナ川地域の後期完新世個体群はアルゼンチン中央部個体群と浮動を共有していました(3 < ZBY < 16.3)。第四に、エル・カチャペ複合体の1400年前頃の1個体を含むグランチャコ個体群は、チャネ人やウィチ人やグアラニー人やトバ人のような同じ地域の現代人集団とアレルを共有しており(3 < ZBY < 6.9)、パラグアイのパンタナル湿地帯の1600年前頃の1個体は、800km超離れているにも関わらず同様の兆候を示しており、「チャコ・パンタナル」の考古学的つながりが裏づけられます。第五に、現代のグランチャコ人口集団は、アルゼンチン中央部供給源と熱帯/亜熱帯林供給源との間の混合です。第六に、パンパ地域の個体群は、中期完新世パンパ地域個体群と比較して、同じ地域の他の個体群(3 < ZBY < 15.4)およびアルゼンチン中央部個体群(3 < ZBY < 9.8)の両方と浮動を共有しており、これは後期完新世パンパ地域個体群(南方_2.6K、ラグナチカ_1.6K)における混合の直接的証拠です。
混合を定量化するために、qpAdmが用いられました(図4a)。どの集団が、関連する深い南アメリカ大陸系統(アルゼンチン中央部、アンデス中央部、中期完新世パンパ地域および熱帯/亜熱帯林)の単純な単系統群もしくは2方向混合だったのか、調べられ、他の供給源およびより遠い外群に関してモデルが循環評価されて、必要ならば失敗した単一供給源モデルに複雑さが追加されました。の結果からはさほど情報が得られなかったものの、qpAdmの結論と一部の大まかなパターンが共有されていました。以下は本論文の図4です。
●アルゼンチン中央部における微細構造
4200~150年前頃の選択された後期完新世アルゼンチン中央部人口集団の、最古級のアルゼンチン中央部個体であるヘススマリア_8.5Kとの遺伝的類似性が、他の前期および中期完新世南アメリカ大陸個体群との関連で比較されました。f₄統計は正の歪みとなり、ヘススマリア_8.5Kとの過剰なアレル共有を示しています。アルゼンチン中央部のほとんどの個体は遺伝的に均質であることと一致し、8000年以上にさかのぼるアルゼンチン中央部の連続性と、少なくとも150年前頃までの存続が示唆されます。これは、アンデス中央部における深い局所的で固有のmtDNA単系統群を検出した、古代mtDNAに基づく以前の調査結果を拡張します。現代の混合したアルゼンチン中央部個体群を分析すると、後期完新世アルゼンチン中央部個体群へのf₄統計の歪みの同じパターンが見つかり(ただ、前期/中期完新世個体群との比較は、SNP一式間の少ない重複のため検出力が低下していました)、ヘススマリア_8.5Kによって表される祖先系統構成要素は現在までこの地域における主要なアメリカ大陸先住民系統である、と示唆されます。しかし、先行研究で「アルゼンチン中西部」系統に属すると分類表示された現代の個体群(カリンガスタ村とリオ・グランデ)は実際には、チリ中央部や中期完新世パンパ地域や南パタゴニアの古代の個体群と遺伝的に最も近いようなので、本論文で特徴づけられるヘススマリア_8.5Kによって表される深い系統を反映していません。
アルゼンチン中央部系統の進化の詳細な状況を得るために、主流アルゼンチン中央部型祖先系統を有する、と推定された分類の個体の全ての組み合わせ間で、外群f₃距離行列が計算されました(図4a)。図4bでは、アルゼンチン中央部とアンデス中央部と中期完新世パンパ地域の3祖先系統極の混合から生じた際の2軸が見つかります。地域外個体群とまとまらない個体が存在する、これらの勾配の何千年もの存続は距離による孤立を示唆しており、それは地域間の移住のさらなる波動によって断絶しませんでした。とくに密な標本抽出のコルドバ丘陵と中央平原との間の分離も観察され、mtDNAでも見られるように、この微細水準での地理的下部構造が示唆されます。これは、コルドバ丘陵とマール・チキタ湖地域に居住していた集団間の、過去2000年間にわたる異なる文化や食性や身体活動や埋葬慣行と一致します。
●アルゼンチン中央部との相互作用
過去千年間におけるアルゼンチン北西部の人々(北プーナとプレ・プーナ)は、アンデス中央部個体群と遺伝的に区別できませんでした。しかし、他の北西部集団はおもにアルゼンチン中央部の背景を示しました(図4a)。北プーナ個体群は、ペーニャスデラストランパス1.1_8.8Kとよりも、ボリビアの後期完新世集団の方と多くのアレルを共有していました。したがって、アルゼンチン北西部におけるアンデス中央部祖先系統には深い歴史がありますが、アンデス中央部南方との相互作用が継続していました。アルゼンチン北西部におけるアンデス中央部祖先系統の証拠は、プーナや亜アンデス渓谷やサンティアゲーニャ平原における人々を結びつける考古学的証拠と並行しています。殷かの遺跡内に埋葬された男性個体である北西_亜アンデス渓谷_ベレン_エル・シンカル・デ・キンビル_0.5Kには人工遺物があり、アンデス中央部起源の可能性が示唆され、これはミトマクーナ(mitmaqkuna)インカの慣行によって生涯で移住した証拠と解釈されました。しかし、この個体の遺伝的背景は、同じ分類の他の亜アンデス渓谷個体と有意には異なっていないので、この個体が移民だった遺伝学的証拠は実際にはありません。
グランチャコとパンタナルの歴史は、小さな標本規模と低いデータ品質のため、本論文のデータでは大まかにしか調べることができませんでした。しかし、f₃に基づく分析では、グランチャコとパンタナルの個体群はブラジル人集団とまとまるので、アルゼンチン中央部型祖先系統のみを有していた可能性は低そうです。200年前頃(外群f₃系統樹ではアルゼンチン中央部とまとまる、湿潤チャコ_エルチャンチョ_0.2K)もしくはそれ以後(現在のトバ人およびウィチ人を含みます)のグランチャコ個体群について、唯一の堅牢なモデルはアルゼンチン中央部およびアマゾン地域関連供給源の混合を裏づけます(図4a)。じっさい、グランチャコのほとんどの古代の個体は、グランチャコの現代人と顕著な類似性を示しており、2000年以上にわたる一定の連続性が示唆されます。大きな例外は、アラワク語族に属し、最近グランチャコに移住してチリグアノス人(グアラニー人の民族言語学的集団)と混合した、と考えられており、アルゼンチン中央部型祖先系統の証拠がないチャネ人です。
パラナ川地域の個体群は、f₄統計ではアルゼンチン中央部との類似性を示しました。じっさい、ほとんどの分析は、パラナ川地域個体群がアルゼンチン中央部個体群と単純な単系統群であることと一致し、この単系統群検定の失敗は、おそらくデータの人為産物に起因しました。この調査結果は、後期完新世におけるパラナ川地域とコルドバ丘陵とマール・チキタ湖(中央平原)の人口集団間の考古学的つながりと一致し、他の考古学的証拠は、パラナ・サラド川中流域とサンティアゲーニャ平原を結びつけます。一部のパラナ川地域個体は、土器の動物模様の付属物や土塁の構築や河川沿いの園耕生計戦略によって特徴づけられる、ゴヤ=マラブリゴ(Goya-Malabrigo)考古学的複合体と関連していました。これらの特徴は、南アメリカ大陸東部の河川沿いに広がったアラワク民族言語集団の兆候と仮定されてきました。この可能性が、新たに報告されたデータの現時点で利用可能な限られたアラワク人関連データ、つまり土器時代カリブ海の古代アラワク人関連集団および現代のアラワク語話者(南アメリカ大陸北部のピアポコ人と地理的により近いグランチャコのチャネ人)両方との比較によって調べられました。特定の類似性の遺伝的兆候は見つからなかったので、本論文の結果は大規模なアラワク人の移住の証拠を提供しません。パラナ川地域におけるアラワク人の影響は、少数の個体もしくは文化伝播によって媒介されたかもしれません。あるいは、大規模な移住が起きたかもしれず、パラナ川地域集団におけるアラワク人の兆候の欠如は、利用可能な標本におけるアラワク語話者集団のゲノム多様性の不完全な代表性を反映しているかもしれません。
6800年前頃以降のパンパ地域個体群は、アロヨ・セコ2遺跡の7700年前頃のパンパ地域個体群と比較すると、アルゼンチン中央部系統との類似性を示しません。したがって、アロヨ・セコ2遺跡個体系統はこの地域で、近隣のアルゼンチン中央部系統との相互作用の検出なしに、少なくとも千年間存続しました。しかし、後期完新世パンパ地域個体群は、中期完新世パンパ地域系統もしくは中期完新世アルゼンチン中央部系統との単純な単系統群としてモデル化できません。3300年前頃までに、パンパ地域個体群は中期完新世アルゼンチン中央部系統(58±10%、図4c)および中期完新世パンパ地域系統の混合として適合します。限られた標本抽出のため、アルゼンチン中央部祖先系統のこの南方への広がりの開始の下限は3300年前頃にしか位置づけられず、この混合の年代の推定が試みられたものの、データの不要な乱れが多すぎました。
パンパ地域におけるアルゼンチン中央部祖先系統は3300年前頃以後も増加し(図4c)、これはアルゼンチン中央部からパンパ地域へのさらなる遺伝子流動を反映している可能性が高そうです。ラグナ・チカ遺跡の1600年前頃の標本1点に関する以前の分析[33]は、同じ遺跡の6800年前頃のパンパ地域個体群と比較しての、この個体とアンデス中央部人口集団との間の過剰なアレル共有を見つけており、これはアンデス中央部関連の遺伝子流動の証拠と解釈されました[33]。しかし、これは誤った解釈で、むしろ、これらの調査結果は当時標本抽出されていなかったアルゼンチン中央部系統によって引き起こされています。本論文で検出されたパンパ地域への移住は、前期/中期および後期更新世個体群のミトコンドリア単系統群間で観察された差異と一致します。考古学的証拠は、土器と弓矢の導入とともに、3500年前頃のパンパ地域における人口密度増加を示唆しています。それにも関わらず、これらの地域間の他の考古学的つながりは、コルドバ州の南側で見つかった南パンパ地域の石材の証拠や銅製首飾りの数珠を含めて少なく、アルゼンチン中央部起源だったかもしれません。
●親族関係と共同体規模
hapROHを用いて充分なデータのある個体におけるROHの分布が分析され、これらの分布を使って、有効共同体規模(Nₑ)が推定されました。アルゼンチン中央部の共同体はアンデス中央部に匹敵する規模だった可能性が高そうで、両者はアルゼンチン北西部およびパラナ川地域よりも大きなNₑでした。パンパ地域の個体群は最高の推定Nₑを示し、これは恐らくその地域における混合の推定史によって上昇しています。
20cM以上のROHの累積長は両親の近縁性増加を反映しており、研究対象地域間の有意な差異の検出が可能となりました。どの地域の組み合わせがこの結果を引き起こしているのか、特定するために、集団間の順位差を比較する非媒介変数手法であるコノバー検定が実行され、得られたp値の調整のために0.05でFDR補正が適用されました。アルゼンチン北西部ではアルゼンチン中央部(p < 0.01)およびパンパ地域(p < 0.03)と比較して近親婚の割合が高く、近接しているにも関わらず、配偶慣行の違いが示唆されます。アンデス中央部との遺伝的および文化的つながりを考慮すると、これはワリ遺跡およびティワナク遺跡社会の衰退後にこの地域で報告されてきた現象と、同様の現象を反映しているかもしれません。これはアイリュ制度の起源もしくは広範な採用として解釈されており、アイリュ制度とは、親族関係と互恵主義の規範によって結びついた社会的および政治的単位で、協力を促進し、共同体ないの資源を維持するために、集団内結婚が選好されました。アイリュ制度はアルゼンチン北西部では考古学的もしくは民族誌的に記録されていませんが、近親婚の共通パターンを示す本論文の調査結果は、関連する過程の証拠を補強します。本論文において大きな標本規模があるアルゼンチン中央部では、時間と4~12cMの間のROHの累積長との間の官憲が検証され、これは背景近縁性を反映しているので、共同体の規模について状倭宇をもたらします。過去2500年間に、人口規模増加の証拠は見つかりませんでした。
●考察
1万年前頃のコーノ・スールの1個体がアンデス中央部もしくはブラジル中東部の個体群とよりも、同じ地域の中期完新世個体群の方と多くのアレルを共有していた、との本論文の調査結果は、コーノ・スールの人々の遺伝的分岐の下限を位置づけます。8500年前頃までに独特な遺伝的浮動を有しており、本論文の時間横断区を通じて主要な祖先系統構成要素として存続した、アルゼンチン中央部における以前には標本抽出されていなかった深い系統も特定されました。この全体的な遺伝的均質性は、16世紀までこの地域において観察された言語多様性と共存しており、これらの言語はおもに同じ地域で発展し、深い遺伝的構造とは関連していない、と示唆されます。これは、言語学的および遺伝学的分化の根底にある機序について、過度な単純化した推定に警鐘を鳴らしています。アルゼンチン中央部系統は2勾配とともに地理的に構造化されており、一方はアンデス中央部敵祖先系統との混合を、もう一方は中期完新世パンパ地域的祖先系統との混合を反映しています。個体群は年代に関わらず地理的に近い集団とまとまっており、共同体間の限定的な遺伝子流動が示唆されます。
パンパ地域では、この深いアルゼンチン中央部系統は南方へと広がり、そこで少なくとも3300年前頃までには、その地域の独特な中期完新世遺伝的構成要素と混合し[11]、最終的には過去千年間のパンパ地域で優勢な祖先系統になりました。6800~3300年前頃の間のパンパ地域で利用可能なデータには空白があり、より密に標本抽出された時系列がこの過程のより詳細な特徴づけるでしょう。
アルゼンチン北西部では、少なくとも9000年前頃までに、アンデス中央部型祖先系統の長期の存在が記録され、アルゼンチンチオとアンデス中央部の系統間の遺伝的つながりの証拠は、早くも4600年前頃にさかのぼるかもしれません。
熱帯/亜熱帯林的供給源とアルゼンチン中央部系統を含めて、グランチャコ地域では混合事象が推定されます。これは、800年前頃以降のグランチャコへの人口移動増加との考古学的証拠と一致します。パラナ川下流三角州では、グアラニー人関連の考古学的背景のある400年前頃の1個体が、グアラニー人の遺跡の最大密度の地域であるブラジルの人口集団とまとまりました。カリブ海と南アメリカ大陸の北側とグランチャコの現代および古代の刊行されているアラワク人関連個体群と、パラナ川三角州集団との間で特定の類似性の証拠は見つかりませんでしたが、アラワク人の文化的特徴の局所的採用に関する考古学的裏づけはあり、本論文のデータでは顕著な移住は検出できませんでした。
アルゼンチン北西部ではアルゼンチンチオよりも高い割合の近親婚が見つかり、これはアンデス中央部における、親族関係に基づく組織構造であるアイリュ社会制度の採用を反映しているかもしれません。
この研究の限界は、前期~中期完新世、およびパンパ地域とグランチャコとパンタナル地域の標本抽出の少なさです。しかし、本論文で明らかになった遺伝的構造は、考古学との相関の基礎を提供し、重要な世界の地域に関する理解を深めます。
参考文献:
Maravall-López J. et al.(2026): Eight millennia of continuity of a previously unknown lineage in Argentina. Nature, 649, 8097, 647–656.
https://doi.org/10.1038/s41586-025-09731-3
[2]Reich D. et al.(2012): Reconstructing Native American population history. Nature, 488, 7411, 370–374.
https://doi.org/10.1038/nature11258
関連記事
[11]Posth C. et al.(2018): Reconstructing the Deep Population History of Central and South America. Cell, 175, 5, 1185–1197.E22.
https://doi.org/10.1016/j.cell.2018.10.027
関連記事
[29]Ferraz T. et al.(2023): Genomic history of coastal societies from eastern South America. Nature Ecology & Evolution, 7, 8, 1315–1330.
https://doi.org/10.1038/s41559-023-02114-9
関連記事
[30]Moreno-Mayar JV. et al.(2018): Early human dispersals within the Americas. Science, 362, 6419, eaav2621.
https://doi.org/10.1126/science.aav2621
関連記事
[31]Kennett DJ. et al.(2022): South-to-north migration preceded the advent of intensive farming in the Maya region. Nature Communications, 13, 1530.
https://doi.org/10.1038/s41467-022-29158-y
関連記事
[32]Nakatsuka N. et al.(2023): Genetic continuity and change among the Indigenous peoples of California. Nature, 624, 7990, 122–129.
https://doi.org/10.1038/s41586-023-06771-5
関連記事
[33]Nakatsuka N. et al.(2020): A Paleogenomic Reconstruction of the Deep Population History of the Andes. Cell, 181, 5, 1131–1145.E21.
https://doi.org/10.1016/j.cell.2020.04.015
関連記事
[34]Nakatsuka N. et al.(2020): Ancient genomes in South Patagonia reveal population movements associated with technological shifts and geography. Nature Communications, 11, 3868.
https://doi.org/10.1038/s41467-020-17656-w
関連記事
[48]Ringbauer H. et al.(2020): Increased rate of close-kin unions in the central Andes in the half millennium before European contact. Current Biology, 30, 17, R980–R981.
https://doi.org/10.1016/j.cub.2020.07.072
関連記事
以下の略称は、DNA(deoxyribonucleic acid、デオキシリボ核酸)、mtDNA(Mitochondrial DNA、ミトコンドリアDNA)、SNP(Single Nucleotide Polymorphism、一塩基多型)、MDS(multidimensional scaling、多次元尺度構成法)、AADR(The Allen Ancient DNA Resource、アレン古代DNA情報源)、K(kilo years ago、千年前)、FDR(alse discovery rate、偽発見率)、ZBY(Benjamini-Yekutiel、ベンジャミニ・エクティエル)手法、km(kilometre、kilometer、キロメートル)、Fₛₜ(fixation index、2集団の遺伝的分化の程度を示す固定指数)、Nₑ(有効人口規模)、ROH(runs of homozygosity、同型接合連続領域)、cM(centimorgan、センチモルガン)です。
本論文で取り上げられる主要な地名は、コーノ・スール(Southern Cone、南回帰線以南の南アメリカ大陸の南端部)、コーノ・スール中央部(Central Southern Cone、略してCSC)、パラナ川(Paraná River)、プーナ(Puna)、プレ・プーナ(Pre-Puna)、亜アンデス渓谷(Sub-Andean Valleys)、ベレン(Belén)、アコンキハ(Aconquija)、ワルフィン(Hualfín)、アンバト(Ambato)、マール・チキタ湖(Laguna Mar Chiquita)、サンティアゲーニャ平原(Santiagueña Plains)、パンパ(Pampas)地域、グランチャコ(Gran Chaco)、アルゼンチンのコルドバ州とサン・ルイス州の南パンパ丘陵(Southern Pampean Hills of Córdoba and San Luis provinces、以下コルドバ丘陵)およびサンティアゴ・デル・エステロ(Santiago del Estero)州、パラナ・サラド川中流域(Middle Paraná-Salado Rivers)、中央パンパ砂丘群(Central Pampean Dunefields)、インターセッラーナ(Interserrana )、南サラド川(South Salado River)、パラグアイのパンタナル(Pantanal)湿地帯、亜アンデス流域(Sub-Andean Valleys)、ロス・トレス湖(Laguna de los Tres)、ヘスス・マリア(Jesus Maria)、リオ・グランデ(Río Grande)、アルゼンチンのコルドバ州のカラムチタ(Calamuchita)県とサン・フアン州のカリンガスタ (Calingasta)村です。
本論文で取り上げられる主要な人類集団は、グアラニー人(Guaraní)、コメチンゴネス人(Comechingones)、ヘニア人(Hênîa)、カミアレ人(Kâmîare)、サナビロネス人(Sanavirones)、ディアギタ人(Diaguitas)、アタカマ人(Atacamas)、トノコッテス人(Tonocotés)、ルレス人(Lules)、チャナ・ティンブ人(Chaná-Timbú)、グアラニー人(Guaraní)、チャネ人(Chané)、ウィチ人(Wichi)、モコヴィエス人(Mocovíes)、コム人(Qom、Toba、トバ人)、テウェルチェ人(Tehuelches)、ケランディ人(Querandí)、チリグアノス人(Chiriguanos)、ピアポコ人(Piapoco)です。本論文で取り上げられる主要な言語は、カカン(Cacan)語、クンザ(Kunza)語、トゥピ・グアラニー(Tupi-Guarani)語族、マタコ・マタグアヤ(Mataco-Mataguaya)語、グアイクルー(Guaycurú)語、アラワク(Arawak)語、チョン(Chon)語族です。
本論文で取り上げられる主要な遺跡は、アルゼンチンのペーニャス・デ・ラス・トランパス(Peñas de las Trampas)遺跡とアロヨ・セコ2(The Arroyo Seco 2)遺跡とラグナ・チカ(Laguna Chica)遺跡とエル・シンカル・デ・キンビル(El Shincal de Quimivil)遺跡とエル・チャンチョ(El Chancho)遺跡とエル・カチャペ(El Cachapé)遺跡、チリのロス・リーレス(Los Rieles)遺跡、アメリカ合衆国モンタナ州西部のアンジック(Anzick)遺跡、ブラジル東部中央のラゴア・サンタ(Lagoa Santa)地域のラパ・ド・サント(Lapa Do Santo)遺跡、ペルーのワリ(Wari)遺跡、ボリビアのティワナク(Tiwanaku)遺跡です。
●要約
南アメリカ大陸のコーノ・スール中央部は地球上で人々が居住するようになった最後の地域の一つで、古代DNA研究では依然として充分には代表されていません。今回本論文は、1万年によたる古代人238個体のゲノム規模データを報告します。パンパ地域の最古級の個体は1万年前頃で、中期完新世コーノ・スールの個体群とは異なる遺伝的類似性を有しており、アンデス中央部やブラジル中東部からの分化がこの時期までには始まっていたことを示しています。4600~150年前頃の個体群はおもに以前には標本抽出されていなかった深い系統の子孫で、その最古級の代表は8500年前頃の個体です。このアルゼンチン中央部系統は中期完新世には他の2系統と共存しており、アルゼンチン中央部内では、この祖先系統は地域間の移動の証拠がほとんどなく数千年にわたって存続しました。アルゼンチン中央部祖先系統は異なる3回の遺伝子流動と関わっており、3300年前頃までにパンパ地域と交雑し、800年前頃以後はこの地域で主要な構成要素となったようで、アルゼンチン北西部ではアンデス中央部祖先系統と、グランチャコでは熱帯および亜熱帯林祖先系統と交雑しました。アルゼンチン北西部では、1000年前頃までに近親婚の割合が増加し、これはアンデス中央部のパターンと類似しています。パラナ川地域では、グアラニー人との考古学的関連のある400年前頃の個体がブラジルの集団とまとまっており、これはこの時期までグアラニー人が存在していたことと一致します。
●研究史
南アメリカ大陸の居住は、太平洋と大西洋両方の沿岸に沿っていた可能性が高そうです[2]。古代ゲノムデータでは。9000年前頃以後に遺伝的差異が少なくとも主要な3クラスタ(まとまり)で検出されており、それは、アンデス中央部、熱帯および亜熱帯林もしくは低地(アマゾン地域を含みます)、チリ中央部およびパタゴニアおよびパンパです。しかし、現在の標本抽出には大きな空白があります。本論文は、西方のアンデス山脈から東方の沖積平野および南方の草原平野で構成されるアルゼンチン中央部および北部地域である、標本抽出が少ないCSCに焦点を当てます。CSCは多様な生物地理的地域で、分析のため、アルゼンチン北西部(北プーナおよび南プーナと、ベレンやアコンキハやワルフィンやアンバトを含む亜アンデス渓谷)、アルゼンチン中央部(以後はコルドバ丘陵と呼ばれるコルドバ州とサン・ルイス州の南パンパ丘陵を含む丘陵、マール・チキタ湖を含む平原、東コルドバ、サンティアゲーニャ平原)、グランチャコ(乾燥地帯と湿潤地帯)、パラナ川および隣接する沖積平野(パラナ・サラド川中流域、上流三角州、下流三角州)、パンパ(中央パンパ砂丘群、インターセッラーナとパンパ南部を含む南パンパ)に区分されます。現在のパラグアイのパンタナルの古代の1個体も、調べられました(図1a)。本論文の標本抽出は、考古学的研究の強度および利用可能な標本に影響を受けており、一部の地域では他地域よりも解像度が高くなります。以下は本論文の図1です。
CSCには後期更新世以降ヒトが居住しており、考古学的研究はアンデス中央部および低地からの複数の影響を報告しています。最古級の広く認められている遺跡は、パンパ地域のアロヨ・セコ2(14000年前頃、以後の年代はすべて較正されています)です。後期更新世および前期完新世(13000~8200年前頃)以降、ヒトの存在はパンパ地域とアルゼンチン北西部のプーナ地域とアルゼンチン中央部地域のコルドバ丘陵で充分に記録されています。13300~11200年前頃以降、コーノ・スールのいくつかの遺跡は魚尾状の尖頭器で特徴づけられ、その広範な分布は南アメリカ大陸全域にわたる急速な移住の兆候と解釈されてきており、古代ゲノムからの推測[2、11]と一致します。
ヒトは中期完新世(8200~4200年前頃)には、より広範囲のCSC環境へと拡大しました。それにも関わらず、グランチャコや中央平原やパラナ川など一部の地域では、この期間の定住の証拠がさほど見られません。これらの変化は中期完新世ヒプシサーマル(Hypsithermal)として知られている気温上昇期に起きましたが、そうした環境変動の結果は地域間で異なっており、それは考古学的遺跡の不均一な分布の説明に役立つかもしれません。4500年前頃、アルゼンチン北西部のプーナおよび渓谷において、生計の唯一の手段としての狩猟および採集からの移行がありました。
後期完新世(4200年前頃以後)にCSCでは、狩猟と採食とラマの隊商による長距離でのいくつかの生物地理学的地域の商品を交換した定住的な北西部の農耕牧畜民や、コルドバ丘陵および中央平原やパラナ川の河川環境に適応した定住の園耕民や、パンパおよびグランチャコの遊動的な狩猟採集民の共同体が存在しました。民族誌的記録ではヨーロッパ人との接触時期のCSCにおける広範な文化的差異が報告されており、それは、コルドバ丘陵のコメチンゴネス人(ヘニア人とカミアレ人)、マール・チキタ湖地域のサナビロネス人、亜アンデス渓谷のカカン語話者のディアギタ人、プーナのクンザ語世者のアタカマ人、サンティアゲーニャ平原のトノコッテス人、サンティアゴ・デル・エステロ州北西部のルレス人、パラナ・サラド川中流域沿岸とパラナ三角州のチャナ・ティンブ人、700年前頃までにパラナ川下流三角州に到来した可能性が高いトゥピ・グアラニー語族話者のグアラニー人、グランチャコ南部のマタコ・マタグアヤ語話者のウィチ人、同じ地域のグアイクルー語話者のコム人(トバ人)です。ウマとウシの導入は、パンパおよびパタゴニアの先住民の経済と移動性に顕著な変化をもたらしました。南パンパでは以前にはチョン語族話者の話者のパタゴニアのテウェルチェ人と関連する集団が居住していた、と仮定する学者もいます。北パンパでは、ケランディ人集団は遊動的な狩猟採集民で、その言語学的帰属は不明です。
前期完新世におけるCSCの遺伝的構造を特徴づけ、下位地域間の遺伝子流動および人口統計学的差異について検証するために、最大で1万年前頃となる310個体から得られた344点の骨もしくは歯が検査されました。補足情報には、補足データ1~14の説明が含まれており、これらの標本と実行された分析の詳細が提供されます。単一の補足情報には、補足情報1~84と考古学的背景(補足情報1~7項)および遺伝学的分析(補足情報8~13項)を提示する文章が含まれます。
古代DNAライブラリは120万標的SNPで濃縮され、この標的外部位(元々は濃縮実施要綱の標的ではなかったものの、標的SNPに近いために一般的に捕獲されます)が約200万ヶ所の分析されたSNP一式に達するために追加されました。古代人238個体の品質管理に合格した新たなゲノム規模データが得られ(図1a・b)、少なくとも1回網羅されたSNPの中央値は659011ヶ所でした(207個体には少なくとも5万ヶ所のSNPがあります)。新たに報告された個体群は、AADRによって提供される整理編集データを用いて、ヨーロッパ人との接触以前のアメリカ大陸先住民588個体について以前に報告されたデータとともに共同分析されました。「ヨーロッパ人との接触以前のアメリカ大陸先住民」は、平均年代が600年前頃(直接的な放射性炭素年代もしくは背景年代)以前の個体と定義されました。現在のアメリカ大陸先住民のSNP晴れいつデータも含められ、これは「124万」一式と交差する部位に限定されました。
●1万年前頃までの独特な遺伝的浮動
最古級の個体であるアルゼンチン_パンパ_ロストレス湖_10K(ロストレス湖パンパ_10K)が他の前期/中期完新世の南アメリカ大陸個体とどのように関連しているのか理解するために、f₄形式(外群、集団1、集団2、集団3)のf₄統計が計算され、これは、集団2および集団3が集団1に関して真のクレード(単系統群)であるならば(共通の祖先人口集団からの混合のない子孫)、0から有意には逸脱しないはずです。この検定の違反、つまり0からの逸脱は、ゲノムブロック・ジャックナイフ法を用いて計算されたZ得点がほぼ正規に分布しているものとして表すことができ、強い系統発生もしくは検証対象系統間の遺伝子流動が含まれる歴史を示唆しています。これらの統計は、ブラジルの中央東部(10400~6800年前頃)およびアンデス中央部(9000~8600年前頃)について、ロストレス湖パンパ_10Kと中央アルゼンチン_ヘススマリア_8.5K(ヘススマリア_8.5K)がそれぞれ、南パタゴニアの個体群(7300~5100年前頃)およびアルゼンチンのパンパ地域個体群(7700~6800年前頃)と共有している浮動を明らかにします(図2a)。以下は本論文の図2です。
ヘススマリア_8.5Kと南パタゴニア(7300~5100年前頃)とアルゼンチンのパンパ地域(7700~6800年前頃)のすべての組み合わせは、異なる配列決定技術に起因する偏りによって影響を受けない本論文の統計の解像度限界まで、ロストレス湖パンパ_10Kと対照的に関連しています(図2a)。最も妥当な説明は、ロストレス湖パンパ_10Kは、ブラジル中央東部およびアンデス中央部集団と1万年前頃までに分岐し、異なる構成要素へと分化する前にその時点までにCSCに地理的に存在した、コーノ・スールの祖先人口集団に属していた、というものです。アルゼンチン北西部のプーナ南部のペーニャスデラストランパス1.1_8.8Kも、チリ中央部のロスリーレス_5.1Kも、ロストレス湖パンパ_10Kとの類似性を示さなかったので、この個体との関係について決定的な説明はできません。
ロストレス湖パンパ_10Kと現在のアメリカ合衆国モンタナ州の12500年前頃のアンジック個体との類似性が評価され、南アメリカ大陸の初期個体群との独特な類似性が、その後の南アメリカ大陸の個体群と比較して示されました[11]。チリ_ロスリーレス_12Kが最も強い類似性を示し(∣Z∣ < 4.1)、それに続いてロストレス湖パンパ_10Kとの弱い類似性(∣Z∣ < 2.6)が示されました。しかし、これらの3個体は外群f₃近隣結合樹では単系統群としてまとまって位置したので、両者【チリ_ロスリーレス_12Kとロストレス湖パンパ_10K】はおそらくアンジック関連の遺伝的構成要素を有していました。南アメリカ大陸初期個体群におけるアンジック個体との類似性および欠如は、少なくとも2回の独立した移住の波および人口置換と関連づけられてきました[11]。しかし、ロストレス湖パンパ_10Kが、アンジック個体への有意な遺伝的類似性なしにもその後のコーノ・スール個体群とも過剰なアレルを示す事実から、この個体は基底部コーノ・スール系統と基底部アンジック関連系統との間の混合かもしれないので、これらのアンジック関連系統は完全には置換されんなかったかもしれない[29]、と示唆されます。
中央アメリカ大陸と南アメリカ大陸との間の複雑な関係についての他のいくつかの主張が再検証され、チリ中央部とアンデス中央部の中期完新世後半の個体群におけるメソアメリカ関連人口集団との非対称的な近縁性の証拠が調べられました[11、30]。qpAdmを用いて、チリ_ロスリーレス_5.1Kが16.2±3.3%のメソアメリカ関連と残りのブラジル_ラパドサント_9.6Kの混合としてモデル化されました。しかし、メソアメリカ人口集団との非対称的な関係は、アンジック個体との異なる類似性に加えて、メソアメリカ大陸への第三の祖先系統の移動の証拠として解釈されてきましたが、qpWaveを用いての、多様な初期南アメリカ大陸人口集団の単純な2供給源モデルを却下できません。これは、アンジック個体との非対称的な関連性が、2回の独立した波動[29]よりも勾配上の構造モデルによって適切に説明できるかもしれない、との仮説を裏づけ、構造化された人口集団はアンジック個体のみならずメソアメリカ個体群とも差異的に関連していました。
後期アンデス中央部個体群とカリフォルニアの古代人との間の類似性は、南アメリカ大陸への第四の移住の波動の証拠として解釈されてきました[11]。しかし、後期アンデス中央部個体群は、初期アンデス中央部個体群と比較すると、カリフォルニアの古代人とよりも古代のカリブ海個体群の方と強い遺伝的類似性を示します。最近の研究では中央アメリカ大陸における南方から北方への移住が報告されており[31]、カリフォルニア古代人への誘引はメキシコ関連の遺伝子流動があるカリフォルニアの人口集団を考慮した場合にのみ検出できます[32]。したがって、後期アンデス中央部個体群の兆候はおそらく、南アメリカ大陸内の相互作用およびカリフォルニアまで広がった逆移住によって引き起こされました。
●中期完新世における深い3系統
刊行されているデータが8500年前頃以前の3個体と組み合わされ、それは、ロストレス湖パンパ_10K(パンパ地域)とペーニャスデラストランパス1.1_8.8K(アルゼンチン北西部)とヘススマリア_8.5K(アルゼンチン中央部)です(図1a・b)。f₄統計を用いて、南アメリカ大陸の初期/中期完新世個体群のあり得る4単系統群が特定され、それは、ブラジルとアンデス中央部とパンパ地域と南パタゴニアです(図2b)[11、29、33、34]。
これら推定される単系統群が共通の分類表示へと統合され、それらは、自動人口史モデル検索でどの単系統群の一部とも特定されなかった残りの個体群と組み合わされました。ADMIXTOOLS2の発見図機能が用いられ、これは、得られた図がデータにより適切に一致できるまで、無作為攪乱混合図を評価します。この検索は局所最適条件に陥るため、100回の独立した反復が実行され、それぞれ無作為初期化図から始められ、等しく適切に一致するモデルの多様性が調べられました。混合事象を含むモデルは混合のないモデルよりも有意にデータに適合する、との証拠が見つかったので、混合のない9通りの独特な差異的モデルのみが調べられました。これら全てのモデルについて、多くの内部分枝の浮動は、分岐の順番の識別ができないことを示唆する0か、分枝の弱い裏づけを示唆する1~2のいずれかでした。
9通りのモデルすべてに、ペーニャスデラストランパス1.1_8.8Kおよびアンデス中央部(9000~8600年前頃)との単系統群が含まれています。9モデルのうち8モデルは、チリ_ロスリーレス_5.1Kおよび中期完新世アルゼンチンのパンパ地域(7700~6800年前頃)の単系統群を裏づけ、例外は最も適合度の低い1モデルです。これらの単系統群は、f₄統計によって却下されませんでした。これら2単系統群は、それらとの祖先の推定浮動が低いため、確実ではありませんが、ペーニャスデラストランパス1.1_8.8Kは外群f₃系統樹ではアンデス中央部クラスタ(まとまり)とともに分類されます。ロストレス湖パンパ_10Kの配置はより曖昧で、孤立した系統として現れるか(3モデル)、アルゼンチン中央部のヘススマリア_8.5Kとともに(5モデル)、もしくは中期完新世アルゼンチンのパンパ地域個体群(7700~6800年前頃、1モデル)とともに分類され、CSC多様性における基底部の位置であることと一致します。
本論文の結果はCSCに少なくとも三つの深い系統があることを示唆しており、それは、9000年前頃以降アンデス中央部に存在した主要な祖先系統構成要素であるペーニャスデラストランパス1.1_8.8Kによって表される系統[11、33]、最古級の代表がアロヨ・セコ2遺跡の7700年前頃の個体である中期完新世にパンパ地域に居住していた系統[11]、最古級の標本抽出された個体がヘススマリア_8.5Kであるアルゼンチン中央部系統です(図2b)。
●後期完新世の祖先系統の景観
共通祖先からの分岐までの人口集団の組み合わせ間で共有された浮動を測定する外群f₃統計が計算され、その逆が遺伝的距離の基準として用いられました。MDSのような次元削減技術は距離に基づく測定のために開発され、類似性の視覚化に有用です。図3はこのMDS分析の第1および第3の構成要素を示しており、そこではほとんどの新たな標本は最古級のアルゼンチン中央部のヘススマリア_8.5Kとクラスタ(まとまり)を形成します。横軸はアンデス中央部(右側)をアンデス中央部(左側)から、縦軸は南パタゴニア(上部)をブラジル中東部(底部)から区別します。近隣結合樹では、同様のパターンが生成されます。以下は本論文の図3です。
北西部の後期完新世人口集団はアンデス中央部集団の方へと動いており、混合が示唆されます。近隣結合樹では、プーナ北部とプレ・プーナの700~600年前頃の個体群は、ボリビアの人口集団に最も近い、アンデス中央部クラスタに収まります。グランチャコとパラグアイのパンタナル地域の個体群は、ブラジル中東部人口集団のクラスタに向かって動いているか、このクラスタ内に位置していますが、アルゼンチン中央部とまとまっている200年前頃のグランチャコの1個体はそうではありませんでした。グアラニー人との考古学的関連のある400年前頃の1個体もこのクラスタに現れており、グアラニー人の拡大を反映している可能性が高いものの、祖先系統構成要素モデル化らはデータが少なすぎます。残りの全標本はまとまっており、パンパ地域と北西部はパラナ川とアルゼンチンチオとの間の不完全ではあるものの一貫した分離が見られ、Fₛₜ階層的クラスタ化(まとまること)を反映しています。
遺伝的類似性を検証するために、f₄(外群、集団1;集団2、集団3)が計算され、ここでの集団2は中期完新世初期南アメリカ大陸個体、集団3は研究対象の下位地域集団、集団1はすべての他の古代人集団です。CSC個体の大半は、ブラジル中東部個体群と比較して、南パタゴニアやアンデス中央部や中期完新世パンパ地域の個体群との類似性を示しており、ブラジル集団は最も深い分岐である可能性が高い、と示唆されます。ZBYを用いてFDR< 0.05での単系統群却下についてFDRを適用すると、以下の6点の観察が浮き彫りになります。第一に、北プーナとプレ・プーナの個体群はアンデス中央部の人々と過剰な割合でアレル(対立遺伝子)を共有しており(2.9 < ZBY < 5)、他のアルゼンチン北西部集団にはアルゼンチン中央部とアンデス中央部の供給源間の混合の証拠があります。第二に、アルゼンチン中央部の後期完新世個体群は同じ地域の他の個体を誘引しており(3 < ZBY < 27.1)、ヘススマリア_8.5Kと単系統群で、例外となるのは、アルゼンチン_中央丘陵_カラムチタ_4.2Kにおけるメキシコ人およびカリフォルニア古代人との過剰な共有(3 < ZBY < 3.6)ですが、経時的な増加傾向の証拠はありません。これは、北アメリカ大陸南部をCSCへとずっとつなぐ、人口統計学的過程を示しており、可能性が高い供給源を特定するのに充分な8500~4200年前頃の標本抽出はありませんが、それは恐らくチリ_ロスリーレス_5.1Kにおいてメソアメリカ個体群との類似性を減少させたのと同じ過程です。第三に、パラナ川地域の後期完新世個体群はアルゼンチン中央部個体群と浮動を共有していました(3 < ZBY < 16.3)。第四に、エル・カチャペ複合体の1400年前頃の1個体を含むグランチャコ個体群は、チャネ人やウィチ人やグアラニー人やトバ人のような同じ地域の現代人集団とアレルを共有しており(3 < ZBY < 6.9)、パラグアイのパンタナル湿地帯の1600年前頃の1個体は、800km超離れているにも関わらず同様の兆候を示しており、「チャコ・パンタナル」の考古学的つながりが裏づけられます。第五に、現代のグランチャコ人口集団は、アルゼンチン中央部供給源と熱帯/亜熱帯林供給源との間の混合です。第六に、パンパ地域の個体群は、中期完新世パンパ地域個体群と比較して、同じ地域の他の個体群(3 < ZBY < 15.4)およびアルゼンチン中央部個体群(3 < ZBY < 9.8)の両方と浮動を共有しており、これは後期完新世パンパ地域個体群(南方_2.6K、ラグナチカ_1.6K)における混合の直接的証拠です。
混合を定量化するために、qpAdmが用いられました(図4a)。どの集団が、関連する深い南アメリカ大陸系統(アルゼンチン中央部、アンデス中央部、中期完新世パンパ地域および熱帯/亜熱帯林)の単純な単系統群もしくは2方向混合だったのか、調べられ、他の供給源およびより遠い外群に関してモデルが循環評価されて、必要ならば失敗した単一供給源モデルに複雑さが追加されました。の結果からはさほど情報が得られなかったものの、qpAdmの結論と一部の大まかなパターンが共有されていました。以下は本論文の図4です。
●アルゼンチン中央部における微細構造
4200~150年前頃の選択された後期完新世アルゼンチン中央部人口集団の、最古級のアルゼンチン中央部個体であるヘススマリア_8.5Kとの遺伝的類似性が、他の前期および中期完新世南アメリカ大陸個体群との関連で比較されました。f₄統計は正の歪みとなり、ヘススマリア_8.5Kとの過剰なアレル共有を示しています。アルゼンチン中央部のほとんどの個体は遺伝的に均質であることと一致し、8000年以上にさかのぼるアルゼンチン中央部の連続性と、少なくとも150年前頃までの存続が示唆されます。これは、アンデス中央部における深い局所的で固有のmtDNA単系統群を検出した、古代mtDNAに基づく以前の調査結果を拡張します。現代の混合したアルゼンチン中央部個体群を分析すると、後期完新世アルゼンチン中央部個体群へのf₄統計の歪みの同じパターンが見つかり(ただ、前期/中期完新世個体群との比較は、SNP一式間の少ない重複のため検出力が低下していました)、ヘススマリア_8.5Kによって表される祖先系統構成要素は現在までこの地域における主要なアメリカ大陸先住民系統である、と示唆されます。しかし、先行研究で「アルゼンチン中西部」系統に属すると分類表示された現代の個体群(カリンガスタ村とリオ・グランデ)は実際には、チリ中央部や中期完新世パンパ地域や南パタゴニアの古代の個体群と遺伝的に最も近いようなので、本論文で特徴づけられるヘススマリア_8.5Kによって表される深い系統を反映していません。
アルゼンチン中央部系統の進化の詳細な状況を得るために、主流アルゼンチン中央部型祖先系統を有する、と推定された分類の個体の全ての組み合わせ間で、外群f₃距離行列が計算されました(図4a)。図4bでは、アルゼンチン中央部とアンデス中央部と中期完新世パンパ地域の3祖先系統極の混合から生じた際の2軸が見つかります。地域外個体群とまとまらない個体が存在する、これらの勾配の何千年もの存続は距離による孤立を示唆しており、それは地域間の移住のさらなる波動によって断絶しませんでした。とくに密な標本抽出のコルドバ丘陵と中央平原との間の分離も観察され、mtDNAでも見られるように、この微細水準での地理的下部構造が示唆されます。これは、コルドバ丘陵とマール・チキタ湖地域に居住していた集団間の、過去2000年間にわたる異なる文化や食性や身体活動や埋葬慣行と一致します。
●アルゼンチン中央部との相互作用
過去千年間におけるアルゼンチン北西部の人々(北プーナとプレ・プーナ)は、アンデス中央部個体群と遺伝的に区別できませんでした。しかし、他の北西部集団はおもにアルゼンチン中央部の背景を示しました(図4a)。北プーナ個体群は、ペーニャスデラストランパス1.1_8.8Kとよりも、ボリビアの後期完新世集団の方と多くのアレルを共有していました。したがって、アルゼンチン北西部におけるアンデス中央部祖先系統には深い歴史がありますが、アンデス中央部南方との相互作用が継続していました。アルゼンチン北西部におけるアンデス中央部祖先系統の証拠は、プーナや亜アンデス渓谷やサンティアゲーニャ平原における人々を結びつける考古学的証拠と並行しています。殷かの遺跡内に埋葬された男性個体である北西_亜アンデス渓谷_ベレン_エル・シンカル・デ・キンビル_0.5Kには人工遺物があり、アンデス中央部起源の可能性が示唆され、これはミトマクーナ(mitmaqkuna)インカの慣行によって生涯で移住した証拠と解釈されました。しかし、この個体の遺伝的背景は、同じ分類の他の亜アンデス渓谷個体と有意には異なっていないので、この個体が移民だった遺伝学的証拠は実際にはありません。
グランチャコとパンタナルの歴史は、小さな標本規模と低いデータ品質のため、本論文のデータでは大まかにしか調べることができませんでした。しかし、f₃に基づく分析では、グランチャコとパンタナルの個体群はブラジル人集団とまとまるので、アルゼンチン中央部型祖先系統のみを有していた可能性は低そうです。200年前頃(外群f₃系統樹ではアルゼンチン中央部とまとまる、湿潤チャコ_エルチャンチョ_0.2K)もしくはそれ以後(現在のトバ人およびウィチ人を含みます)のグランチャコ個体群について、唯一の堅牢なモデルはアルゼンチン中央部およびアマゾン地域関連供給源の混合を裏づけます(図4a)。じっさい、グランチャコのほとんどの古代の個体は、グランチャコの現代人と顕著な類似性を示しており、2000年以上にわたる一定の連続性が示唆されます。大きな例外は、アラワク語族に属し、最近グランチャコに移住してチリグアノス人(グアラニー人の民族言語学的集団)と混合した、と考えられており、アルゼンチン中央部型祖先系統の証拠がないチャネ人です。
パラナ川地域の個体群は、f₄統計ではアルゼンチン中央部との類似性を示しました。じっさい、ほとんどの分析は、パラナ川地域個体群がアルゼンチン中央部個体群と単純な単系統群であることと一致し、この単系統群検定の失敗は、おそらくデータの人為産物に起因しました。この調査結果は、後期完新世におけるパラナ川地域とコルドバ丘陵とマール・チキタ湖(中央平原)の人口集団間の考古学的つながりと一致し、他の考古学的証拠は、パラナ・サラド川中流域とサンティアゲーニャ平原を結びつけます。一部のパラナ川地域個体は、土器の動物模様の付属物や土塁の構築や河川沿いの園耕生計戦略によって特徴づけられる、ゴヤ=マラブリゴ(Goya-Malabrigo)考古学的複合体と関連していました。これらの特徴は、南アメリカ大陸東部の河川沿いに広がったアラワク民族言語集団の兆候と仮定されてきました。この可能性が、新たに報告されたデータの現時点で利用可能な限られたアラワク人関連データ、つまり土器時代カリブ海の古代アラワク人関連集団および現代のアラワク語話者(南アメリカ大陸北部のピアポコ人と地理的により近いグランチャコのチャネ人)両方との比較によって調べられました。特定の類似性の遺伝的兆候は見つからなかったので、本論文の結果は大規模なアラワク人の移住の証拠を提供しません。パラナ川地域におけるアラワク人の影響は、少数の個体もしくは文化伝播によって媒介されたかもしれません。あるいは、大規模な移住が起きたかもしれず、パラナ川地域集団におけるアラワク人の兆候の欠如は、利用可能な標本におけるアラワク語話者集団のゲノム多様性の不完全な代表性を反映しているかもしれません。
6800年前頃以降のパンパ地域個体群は、アロヨ・セコ2遺跡の7700年前頃のパンパ地域個体群と比較すると、アルゼンチン中央部系統との類似性を示しません。したがって、アロヨ・セコ2遺跡個体系統はこの地域で、近隣のアルゼンチン中央部系統との相互作用の検出なしに、少なくとも千年間存続しました。しかし、後期完新世パンパ地域個体群は、中期完新世パンパ地域系統もしくは中期完新世アルゼンチン中央部系統との単純な単系統群としてモデル化できません。3300年前頃までに、パンパ地域個体群は中期完新世アルゼンチン中央部系統(58±10%、図4c)および中期完新世パンパ地域系統の混合として適合します。限られた標本抽出のため、アルゼンチン中央部祖先系統のこの南方への広がりの開始の下限は3300年前頃にしか位置づけられず、この混合の年代の推定が試みられたものの、データの不要な乱れが多すぎました。
パンパ地域におけるアルゼンチン中央部祖先系統は3300年前頃以後も増加し(図4c)、これはアルゼンチン中央部からパンパ地域へのさらなる遺伝子流動を反映している可能性が高そうです。ラグナ・チカ遺跡の1600年前頃の標本1点に関する以前の分析[33]は、同じ遺跡の6800年前頃のパンパ地域個体群と比較しての、この個体とアンデス中央部人口集団との間の過剰なアレル共有を見つけており、これはアンデス中央部関連の遺伝子流動の証拠と解釈されました[33]。しかし、これは誤った解釈で、むしろ、これらの調査結果は当時標本抽出されていなかったアルゼンチン中央部系統によって引き起こされています。本論文で検出されたパンパ地域への移住は、前期/中期および後期更新世個体群のミトコンドリア単系統群間で観察された差異と一致します。考古学的証拠は、土器と弓矢の導入とともに、3500年前頃のパンパ地域における人口密度増加を示唆しています。それにも関わらず、これらの地域間の他の考古学的つながりは、コルドバ州の南側で見つかった南パンパ地域の石材の証拠や銅製首飾りの数珠を含めて少なく、アルゼンチン中央部起源だったかもしれません。
●親族関係と共同体規模
hapROHを用いて充分なデータのある個体におけるROHの分布が分析され、これらの分布を使って、有効共同体規模(Nₑ)が推定されました。アルゼンチン中央部の共同体はアンデス中央部に匹敵する規模だった可能性が高そうで、両者はアルゼンチン北西部およびパラナ川地域よりも大きなNₑでした。パンパ地域の個体群は最高の推定Nₑを示し、これは恐らくその地域における混合の推定史によって上昇しています。
20cM以上のROHの累積長は両親の近縁性増加を反映しており、研究対象地域間の有意な差異の検出が可能となりました。どの地域の組み合わせがこの結果を引き起こしているのか、特定するために、集団間の順位差を比較する非媒介変数手法であるコノバー検定が実行され、得られたp値の調整のために0.05でFDR補正が適用されました。アルゼンチン北西部ではアルゼンチン中央部(p < 0.01)およびパンパ地域(p < 0.03)と比較して近親婚の割合が高く、近接しているにも関わらず、配偶慣行の違いが示唆されます。アンデス中央部との遺伝的および文化的つながりを考慮すると、これはワリ遺跡およびティワナク遺跡社会の衰退後にこの地域で報告されてきた現象と、同様の現象を反映しているかもしれません。これはアイリュ制度の起源もしくは広範な採用として解釈されており、アイリュ制度とは、親族関係と互恵主義の規範によって結びついた社会的および政治的単位で、協力を促進し、共同体ないの資源を維持するために、集団内結婚が選好されました。アイリュ制度はアルゼンチン北西部では考古学的もしくは民族誌的に記録されていませんが、近親婚の共通パターンを示す本論文の調査結果は、関連する過程の証拠を補強します。本論文において大きな標本規模があるアルゼンチン中央部では、時間と4~12cMの間のROHの累積長との間の官憲が検証され、これは背景近縁性を反映しているので、共同体の規模について状倭宇をもたらします。過去2500年間に、人口規模増加の証拠は見つかりませんでした。
●考察
1万年前頃のコーノ・スールの1個体がアンデス中央部もしくはブラジル中東部の個体群とよりも、同じ地域の中期完新世個体群の方と多くのアレルを共有していた、との本論文の調査結果は、コーノ・スールの人々の遺伝的分岐の下限を位置づけます。8500年前頃までに独特な遺伝的浮動を有しており、本論文の時間横断区を通じて主要な祖先系統構成要素として存続した、アルゼンチン中央部における以前には標本抽出されていなかった深い系統も特定されました。この全体的な遺伝的均質性は、16世紀までこの地域において観察された言語多様性と共存しており、これらの言語はおもに同じ地域で発展し、深い遺伝的構造とは関連していない、と示唆されます。これは、言語学的および遺伝学的分化の根底にある機序について、過度な単純化した推定に警鐘を鳴らしています。アルゼンチン中央部系統は2勾配とともに地理的に構造化されており、一方はアンデス中央部敵祖先系統との混合を、もう一方は中期完新世パンパ地域的祖先系統との混合を反映しています。個体群は年代に関わらず地理的に近い集団とまとまっており、共同体間の限定的な遺伝子流動が示唆されます。
パンパ地域では、この深いアルゼンチン中央部系統は南方へと広がり、そこで少なくとも3300年前頃までには、その地域の独特な中期完新世遺伝的構成要素と混合し[11]、最終的には過去千年間のパンパ地域で優勢な祖先系統になりました。6800~3300年前頃の間のパンパ地域で利用可能なデータには空白があり、より密に標本抽出された時系列がこの過程のより詳細な特徴づけるでしょう。
アルゼンチン北西部では、少なくとも9000年前頃までに、アンデス中央部型祖先系統の長期の存在が記録され、アルゼンチンチオとアンデス中央部の系統間の遺伝的つながりの証拠は、早くも4600年前頃にさかのぼるかもしれません。
熱帯/亜熱帯林的供給源とアルゼンチン中央部系統を含めて、グランチャコ地域では混合事象が推定されます。これは、800年前頃以降のグランチャコへの人口移動増加との考古学的証拠と一致します。パラナ川下流三角州では、グアラニー人関連の考古学的背景のある400年前頃の1個体が、グアラニー人の遺跡の最大密度の地域であるブラジルの人口集団とまとまりました。カリブ海と南アメリカ大陸の北側とグランチャコの現代および古代の刊行されているアラワク人関連個体群と、パラナ川三角州集団との間で特定の類似性の証拠は見つかりませんでしたが、アラワク人の文化的特徴の局所的採用に関する考古学的裏づけはあり、本論文のデータでは顕著な移住は検出できませんでした。
アルゼンチン北西部ではアルゼンチンチオよりも高い割合の近親婚が見つかり、これはアンデス中央部における、親族関係に基づく組織構造であるアイリュ社会制度の採用を反映しているかもしれません。
この研究の限界は、前期~中期完新世、およびパンパ地域とグランチャコとパンタナル地域の標本抽出の少なさです。しかし、本論文で明らかになった遺伝的構造は、考古学との相関の基礎を提供し、重要な世界の地域に関する理解を深めます。
参考文献:
Maravall-López J. et al.(2026): Eight millennia of continuity of a previously unknown lineage in Argentina. Nature, 649, 8097, 647–656.
https://doi.org/10.1038/s41586-025-09731-3
[2]Reich D. et al.(2012): Reconstructing Native American population history. Nature, 488, 7411, 370–374.
https://doi.org/10.1038/nature11258
関連記事
[11]Posth C. et al.(2018): Reconstructing the Deep Population History of Central and South America. Cell, 175, 5, 1185–1197.E22.
https://doi.org/10.1016/j.cell.2018.10.027
関連記事
[29]Ferraz T. et al.(2023): Genomic history of coastal societies from eastern South America. Nature Ecology & Evolution, 7, 8, 1315–1330.
https://doi.org/10.1038/s41559-023-02114-9
関連記事
[30]Moreno-Mayar JV. et al.(2018): Early human dispersals within the Americas. Science, 362, 6419, eaav2621.
https://doi.org/10.1126/science.aav2621
関連記事
[31]Kennett DJ. et al.(2022): South-to-north migration preceded the advent of intensive farming in the Maya region. Nature Communications, 13, 1530.
https://doi.org/10.1038/s41467-022-29158-y
関連記事
[32]Nakatsuka N. et al.(2023): Genetic continuity and change among the Indigenous peoples of California. Nature, 624, 7990, 122–129.
https://doi.org/10.1038/s41586-023-06771-5
関連記事
[33]Nakatsuka N. et al.(2020): A Paleogenomic Reconstruction of the Deep Population History of the Andes. Cell, 181, 5, 1131–1145.E21.
https://doi.org/10.1016/j.cell.2020.04.015
関連記事
[34]Nakatsuka N. et al.(2020): Ancient genomes in South Patagonia reveal population movements associated with technological shifts and geography. Nature Communications, 11, 3868.
https://doi.org/10.1038/s41467-020-17656-w
関連記事
[48]Ringbauer H. et al.(2020): Increased rate of close-kin unions in the central Andes in the half millennium before European contact. Current Biology, 30, 17, R980–R981.
https://doi.org/10.1016/j.cub.2020.07.072
関連記事




この記事へのコメント