イタリア南部の中期青銅器時代人類集団のゲノムデータ
イタリア南部の中期青銅器時代人類集団のゲノムデータを報告した研究(Fontani et al., 2025)が公表されました。本論文は、イタリア半島南部の中期青銅器時代の人類遺骸のゲノムデータを報告し、同時代のイタリア半島の人類集団とよりも、前期青銅器時代シチリア島人類集団の方と遺伝的に類似していることを示します。また本論文は、1個体の両親が父親とその娘だったことも遺伝学的に明らかにしました。さすがに、ここまでの近親交配はまだ人類の古代ゲノム研究では報告されていないと思いますので、その点では衝撃的でした。
以下の略称は、DNA(deoxyribonucleic acid、デオキシリボ核酸)、SNP(Single Nucleotide Polymorphism、一塩基多型)、PCA(principal component analysis、主成分分析)、ROH(runs of homozygosity、同型接合連続領域)、m(metre、meter、メートル)、km(kilometre、kilometer、キロメートル)、UDG(uracil-DNA-glycosylase、ウラシルDNAグリコシラーゼ)、IBD(identity-by-descent、同祖対立遺伝子)、PMD(post-mortem damaged、死後損傷)、KIN(Kinship INference、親族関係の推測)、cM(centimorgan、センチモルガン)、Ne(有効人口規模)、CI(confidence interval、信頼区間)、WHGA(late Epigravettian and Mesolithic Hunter-Gatherers from Western Europe、ヨーロッパ西部の後期続グラヴェティアンおよび中石器時代狩猟採集民)、WHG(Western hunter-gatherer、ヨーロッパ西方狩猟採集民)、EEF(early European farmer、初期ヨーロッパ農耕民)、CHG(Caucasus Hunter-Gatherer、コーカサス狩猟採集民)、UBE2I(Ubiquitin Conjugating Enzyme E2I、ユビキチン活用酵素E2I)、信頼区間(confidence interval、略してCI)です。
以下の時代区分の略称は、N(Neolithic、新石器時代)、MN(Middle Neolithic、中期新石器時代)、BA(Bronze Age、青銅器時代)、EBA(Early Bronze Age、前期青銅器時代)、MBA(Middle Bronze Age、中期青銅器時代)です。本論文で取り上げられる主要な文化は、上部旧石器時代のグラヴェティアン(Gravettian、グラヴェット文化)、新石器時代のディアナ(Diana)文化、銅器時代~青銅器時代の鐘状ビーカー(Bell Beaker、鐘形杯、略してBB)文化、青銅器時代のラテルツァ(Laterza)層、青銅器時代の先アペニアン(Protoapennine、先アペニン文化)です。本論文で取り上げられるイタリアの主要な遺跡は、ファヴェッラ・ディ・コリリアーノ(Favella di Corigliano)遺跡、モナカ洞窟(Grotta della Monaca、略してGMO)、ブロイオン岩陰(Riparo Broion)、ヴィットリオ・ベッキ洞窟(Grotta Vittorio Vecchi)、レジーナ・マルゲリータ洞窟(Grotta Regina Margherita)、マナコラ洞窟(Grotta Manacora)、スルターノ(Sultano)遺跡です。本論文で取り上げられるイタリア以外の主要な遺跡は、レヴァント北部のアララハ(Alalakh)遺跡、ハンガリーのヴァティア(Vatya)遺跡です。
●要約
地理的位置と接触および移住の独特な歴史を考えると、カラブリア州は地中海中央部における多くの先史時代の人口統計学的事象の一部の遺伝的痕跡を調べる中核地域です。しかし、ギリシア人の入植前のこの地域の古代の人口集団に関しては、この地域の考古学的知見の空白と遺伝的データの不足を反映して、ほとんど知られていません。本論文は、中期青銅器時代のモナカ洞窟遺跡(紀元前1780~紀元前1380年頃)から得られたゲノム規模データを分析し、これらの空白を埋めて、青銅器時代のイタリア南部における埋葬慣行や社会組織や生物学的親族関係や人口統計学的変化を解明します。この共同体は、イタリア半島の同時代の人口集団とよりも前期青銅器時代シチリア島集団の方と、密接な遺伝的類似性を示します。しかし、同時代のシチリア島個体群とは異なり、モナカ洞窟個体群は東方からの遺伝的影響を欠いており、青銅器時代人口集団間の独特な祖先の軌跡と交流網が示唆されます。さらに、埋葬慣行は死者の性別と親族関係に基づいて構造化されていた、と示唆されます。知る限りでは、本論文のデータは親子の近親相姦婚に関する考古学的文献で報告される最初の事例を示しており、これは、本論文が青銅器時代イタリア南部の先史時代共同体の人口統計学的背景に位置づけようと試みる極端な極端な事例です。
●研究史
カラブリア州はイタリア半島の最南端地域で、東方と南方はイオニア海、西方はティレニア海に接しています。この地域には最近と古代の移住の複雑な歴史があり、それによって住民の遺伝的構造が大きく形成されてきました。紀元前8世紀の古代ギリシア人の植民は、ギリシア人入植者がマグナ・グラエキア(Magna Graecia)に沿岸都市を建設したため、劇的な人口統計学的および文化的変化をイタリア南部にもたらしました。6~11世紀の間に、ビザンツ帝国からの移住はさらにギリシアの言語および文化的要素を強化し、その痕跡は少数の共同体に現在も存続しています。その後、15世紀にはオスマン帝国から逃れてきたアルバニア人難民がカラブリア州に定住し、現在も存在するアアルヴァニティック語(Arbërisht)話者の民族言語学的少数派を形成しました。現在のグアルディア・ピエモンテーゼ(Guardia Piemontese)のようなオック語圏の飛び地も、中世後期のフランス南部からの移住によって出現しました。これら移住の波はすべて、この地域の言語学的および遺伝学的景観に永続的な痕跡を残してきました。
現代のカラブリア州住民に関する大規模な遺伝学的研究は、地中海東部の人口集団との遺伝的連続性を示唆しており、コーカサスおよびレヴァント祖先系統(祖先系譜、祖先成分、祖先構成、ancestry)の豊富な人口集団との長期の人口統計学的相互作用を反映しています。とくに、カラブリア州の現代人はペロポネソス半島の南東部の現在の人口集団と顕著な遺伝的類似性を示しており[7]、これはマグナ・グラエキアのギリシア人の入植に起源がある可能性の高い兆候です。レヴァントおよびコーカサス起源の追加の寄与は新石器時代にたどることができ、カラブリア州の住民は他のイタリア南部の人々と同様に、農耕拡大と関連する初期の遺伝的痕跡を保持している、と示唆されます。コーカサス南部およびアナトリア半島起源のこの新石器時代遺伝子プールは、地中海の海上経路でイタリア南部に入った可能性が高そうです。この解釈を裏づけるように、考古学的調査結果は、イタリア中央部および北部と比較しての、この地域におけるより早い新石器時代のヒトの存在を示唆しています。
紀元前6000年頃までに、北カラブリアでは定着の最古級の波があり、それはイタリアの最古級の農耕村落の一つである新石器時代のファヴェッラ・ディ・コリリアーノ遺跡で明らかです。この地域の鉱物資源の多さは先史時代以降、この地域の南北両方の入植を促進した可能性が高そうです。カラブリア州全域のさまざまな洞窟における広範な採掘活動は、ヨーロッパの先史時代における声物資源利用の最古級の証拠の一部を提供しています。さらに、狭い3.1kmの幅の海峡によって隔てられている、シチリア島への出入口としての地理的位置は、とくに黒曜石の交易網の確立を促進しました。北側からは、カラブリアはブッリャからの長く続いた文化的影響を受けており、ブッリャでは新石器時代のディアナ文化や銅器時代のラテルツァ層など多くの先史時代の考古学的遺構が、出現して拡大しました。この地域における比較的よく記録されている歴史的な移住にも関わらず、カラブリアの先史時代の在来の人々の人口動態は、依然としてほぼ分かっていません。
より人口密度の高いイオニア海側と比較して、ティレニア海沿岸はとくに集落の存在が少なく、これは北東側のおもに山岳の好適ではない地形に起因するかもしれず、それが大規模な人口集団と生産性力のある土地の発展を制約しました。じっさい、領域の不均一と険しさは、カラブリア内陸北西部における長期の大規模な集落の建設を困難にしました。さらに、カラブリアの先史時代研究はおもに測量に基づく調査に依拠してきており、層序データと年代の枠組みと前後関係の分析に顕著な空白が生じ、それが集落パターンと文化的発展の再構築の能力を制約しています。したがって、青銅器時代末に至るまでこの地域の先史時代の人口統計学と社会動態は、依然として充分に研究されていません。地中海におけるカラブリアの層序的位置と相互作用および移住の独特な歴史のため、この地域はイタリア南部における先史時代の人口統計学的事象の遺伝的痕跡の解明にとって理想的な事例研究となります。しかし、イタリア南部の新石器時代から青銅器時代にわたる古遺伝学的データの重要な空白が残っており、古代におけるイタリア半島のより広範な人口統計学的軌跡の理解を制約します。じっさい遺伝的情報は、先史時代のイタリア南部についてほぼ調査されておらず、わずかなヒトの古遺伝学的データが、現代のプッリャ州とカンパニア州[17~20]とカラブリア州の領域で利用可能です。
これに取り組むために、カラブリア北西部で最も広範に調査されている洞窟遺跡の一つである、モナカ洞窟で回収された散在したヒト遺骸から得られた古ゲノムデータが分析されました。海抜600mに位置するこのカルスト洞窟は、南アペニン山脈のポッリーノ(Pollino)中央山塊の一部である石灰岩の尾根まで約500mにわたって延びており(図1c)、ティレニア海から内陸へ約20kmとなります。この洞窟のさまざま最奥部の地下道は、m5v区域で見つかった二次堆積物に属する混合した遺骸によって証明されているように、中期青銅器時代において埋葬地として利用されていました(図1d)。放射性炭素年代が、この洞窟のさまざまな区域で収集されたヒトの骨10点から生成されました。その年代から、埋葬地m5vの使用は紀元前1780~紀元前1380年(2σ)に位置づけられました。区域m5vの遺骸は先アペニン文化土器との密接な関連で発見され、これはアドリア海とイオニア海のイタリア南部の沿岸遺跡でよく記録されている考古学的相で、ティレニア海側のより山がちな地域でも散発的に証明されています。区画m5vの上には、中世の後の広範で長い人類の活動によって、多数の骨格断片の散らばりがあり、これは時に洞窟の他の場所で回収されました。区域Ct.dx/fvおよびbで見つかったこれら3点の遊離した断片は、区域m5vのヒト遺骸と同じ時間範囲で放射性炭素年代測定されました。しかし、区域bでは前期金石併用時代に年代測定された1点の遊離したヒトの骨の断片も得られました。これら散らばっている骨の少なさと散発性は、区域m5vで記録されているより一貫した二次他世紀物とは対照的に、以区域Ct.dx/fvおよびbや、遊離したヒト遺骸の断片が見つかる他の区画を正式な埋葬状況と解釈することに、注意を喚起します。さらに、金石併用時代のピアノ・コンテ層準およびラテルツァ層準に分類されている土器群のこれらの区画における存在から、モナカ洞窟の他の区域は金石併用時代にも埋葬地として利用されていたかもしれない、と示唆されます。考古学的背景と人類学的資料の詳細な再構築は、補足情報で見ることができます。以下は本論文の図1です。
全体的に、人類学的分析はモナカ洞窟で見つかった遺骸で少なくとも24個体を確証し、0~12歳の幼児の頻度がより高くなっています(62.5%)。古代DNAのため利用可能なすべての錐体骨が標本抽出および処理され、保存状態の視覚的評価後のみに追加の歯が選択され、具体的には、破損もしくは深刻な破砕の兆候を示さない無傷の標本のみが含められました。現時点の知識に基づくと、本論文は先アペニン文化共同体の遺伝的構造および人口動態の最初の再構築を提供します。本論文の目的は、この地域の古代DNAデータ空白を埋めて、その調査結果をイタリアおよび地中海全域の先史時代人口集団のより広い状況内に位置づけることです(図1e)。ゲノムと考古学と人類学の証拠の統合によって、本論文はカラブリアの中期青銅器時代共同体の人口統計学的歴史および社会的動態への知見を提供します。
●古ゲノムデータセット
DNA抽出は歯(10点)と錐体骨(13点)から得られ、複数の一本鎖UDG処理ライブラリへと変換されました。全標本は、約124万ヶ所のSNPで濃縮後に配列決定されました。10万~30万ヶ所で報告された高品質で低網羅率の標本(GMO001とGMO009とGMO010とGMO012)については、Twist捕獲実施要綱を用いて2回目の濃縮が部分的なUDG処理ライブラリで実行され、SNP網羅率が増加し、集団遺伝学的分析で堅牢な性能が保証されます。古ゲノムデータは、14個体で生成に成功しました。超低網羅率の標本9点(SNPが1000~10000ヶ所)は、性別と親族関係のみで評価されました。高品質なゲノム(10万ヶ所超のSNP)については、とくにこの研究のために2点(GMO005とGMO007)が直接的に放射性炭素年代測定され、モナカ洞窟遺跡全体で利用可能な直接的年代は12点に増えました。平均断片長と読み取りのヌクレオチド末端におけるシトシンからチミンへの損傷率の中央値は全標本の年代と一致し、品質の閾値に合格した標本については核もしくはミトコンドリア水準で汚染のパターンが見つからず、例外は個体GMO009で、X染色体上で12%の汚染が推定されました。PMD読み取りのみの保持後に、比較PCAが実行され、選別された標本GMO009についてさらに汚染が除外され、この標本はその後の段階に組み込まれました。PCAについては、2万ヶ所未満の標本が選別されましたが、その後の集団遺伝学的分析については、遺伝的に親族関係にあるか低網羅(10万ヶ所未満のSNP)の個体が除外されました。
●共同体の構造と親子の結婚
ゲノムデータと考古学的情報が組み合わされて、埋葬地の空間構成が調べられました。不適正塩基対率の計算に基づくと、3点の標本は同じ個体に由来します(図2a)。したがって、これらのデータは単一の遺伝的特性GMO006に統合され、69万ヶ所以上のSNPが得られました。遺伝学的性別では、モナカ洞窟の疎らな骨格資料で、10個体の女性と8個体の男性が特定されました。低網羅率のため、個体GMO014とGMO016については遺伝学的性別を復元できず、個体GMO017の性別分類は不確実とみなされました。注目すべきことに、成人男性1個体(GMO022)を除いて、埋葬区域m5vの全個体(10個体)は、成人女性か思春期~乳児期でした。片親性遺伝標識(母系のミトコンドリアと父系のY染色体)の分析は、埋葬地について不均一な状況を示します。ハプログループの割り当てに充分な網羅率のある13個体では、12系統のことなるミトコンドリアハプロタイプが特定され、男性1個体GMO022と乳児の男性1個体GMO015のみが、同じミトコンドリアハプログループの同一のハプロタイプ(固有変異が、 A6779G、T16127C、T16224C、T16519C)を共有していました。対照的に、Y染色体ハプロタイプはわずかにより均質で、4系統の異なるハプログループが分析された男性6個体から再構築されました。このうち2個体(GMO009とGMO015)はY染色体ハプログループR1bの下位系統に属しており、固有変異はそれぞれR1b1bおよびR1b1a1bハプロタイプとなりますが、個体GMO007およびGMO022はY染色体系統H2~を共有しています。以下は本論文の図2です。
埋葬地内の遺伝的関係の分析では、1親等の親族2組が特定されました(図2a)。KINを用いて、これらの関係は親子と分類され、興味深いことに、GMO007およびGMO022とGMO018およびGMO019は両方とも、埋葬区域m5v.に由来します。骨格遺骸の推定死亡年齢に基づくと、成人個体GMO022は思春期前の男性であるGMO007の父親と判断されました。GMO018(死亡時年齢は30歳超の可能性が高そうです)とGMO019(おそらく死亡時年齢は20歳超)の女性2個体の事例では、骨格遺骸の混在と共有親族の不在のため、どちらが母親で、どちらが娘だったのか、区別できませんでした。60万ヶ所以上の遺伝子型決定されたSNPがある個体について、ancIBDによって推定されるIBD断片を使用し、遠い関係の可能性が評価されました。個体の大半は遠い遺伝的近縁性の証拠を示しませんでしたが、例外となるのが成人女性個体GMO005と学童期(6~7歳から12~13歳頃)の男性個体GMO006で、両者ともに区画m5vでみつかり、10ヶ所の長いIBD断片(12cM超)を共有しており、4~5親等の関係が示唆されます。
モナカ洞窟の共同体内の近親交配事象の可能性を検証するために、hapROHを用いて、充分な網羅率のある10個体のROH断片が測定されました(図2b)。要するに、20cM超のROH断片が多いことは、その個体の両親の近親婚に相当しますが、短いROH数の増加は遠い両親の近縁性を示唆しており、これは小規模か孤立している人口集団で一般的に観察されます。分析された個体の内2個体(GMO006とGMO009)のみが、4cMより長いいくつかの短いROHを有しており(図2c)、合計ROH長はそれぞれ26cMと18cMでした。これらの結果から、この2個体【GMO006とGMO009】の両親は遠い親族家系で、おそらくは最後の6~10世代にさかのぼる、と示唆されます。さらに、4個体は5cM未満の短いROHをほとんど示さず、これはモナカ洞窟共同体における遠い近親交配の拡散パターンを示唆しています。
推定されたROHに基づいて、本論文の標本のNe(有効人口規模)が推定され、文献から得られた関連する青銅器時代人口集団の部分集合と比較されました。モナカ洞窟の共同体から得られた本論文の推定値は、5000繁殖個体(Ne=3167、95%CIでは1470~8814個体)近くに相当し、イベリア半島(Ne=33018、95%CIでは1564~7016個体)およびクロアチアの中期青銅器時代共同体(Ne=4698、95%CIでは2610~9778個体)からから計算された人口規模と類似していますが、同時代のヨーロッパ中央部の古墳文化(Ne=3018、95%CIでは1564~7016個体)もしくはレヴァント北部のアララハ遺跡の中期~後期青銅器時代都市中心部(Ne=10624、95%CIでは3441~50000個体)より顕著に小さくなっています。
注目すべきことに、個体GMO007はこれまでに古代ゲノムデータセットで報告された長いROHの最多合計を示しています(図2b)。この男性個体GMO007のゲノムのほぼ800cMは20cM超ROH断片で構成されており、最大長は142cMとなります。そうした断片は常染色体の大半に分布しており(図2d・e)、この若い男性が1親等の近親相姦の子供だった、との明白な証拠を提供します。この結果はひじょうに稀で顕著な発見であり、考古学的記録で特定された最古級の事例で、これまでに古代の人口集団では3点の類似の事例しかありません。極端な近親交配の1個体(NG10.SG)は中期新石器時代のアイルランドで報告されており、放射性炭素年代測定では紀元前3339~紀元前3028年頃となり、20cM超のROH断片の合計でほぼ670cMを示し、最長のROH断片は65cMに達します[29]。銅器時代イスラエル別の1個体(I1178.AG)は、考古学的に紀元前4500~紀元前3500年頃と年代測定されており、20cM超のROH断片の合計が560cMで、最長のROH断片は91cMに達する、と報告されました[30]。後期新石器時代のマルタ共和国のゴゾ島の第三の個体(Xaghra9.SG)は、放射性炭素年代測定が紀元前2530~紀元前2400年頃で、20cM超のROH断片の合計が約360cMで、111cMにわたる1ヶ所のROH断片が含まれます[31]。親族家系分析によって、GMO007の父親はGMO022と特定されましたが、母親は特定されませんでした。片親性遺伝標識を活用すると、この2個体【GMO007とGMO022】は母系のつながりを共有していない、と分かりました。これは、GMO007がGMO022の息子で、GMO007の母親がGMO022の娘だったことを明らかにします(図2f)。
●モナカ洞窟の中期青銅器時代共同体の遺伝的構成
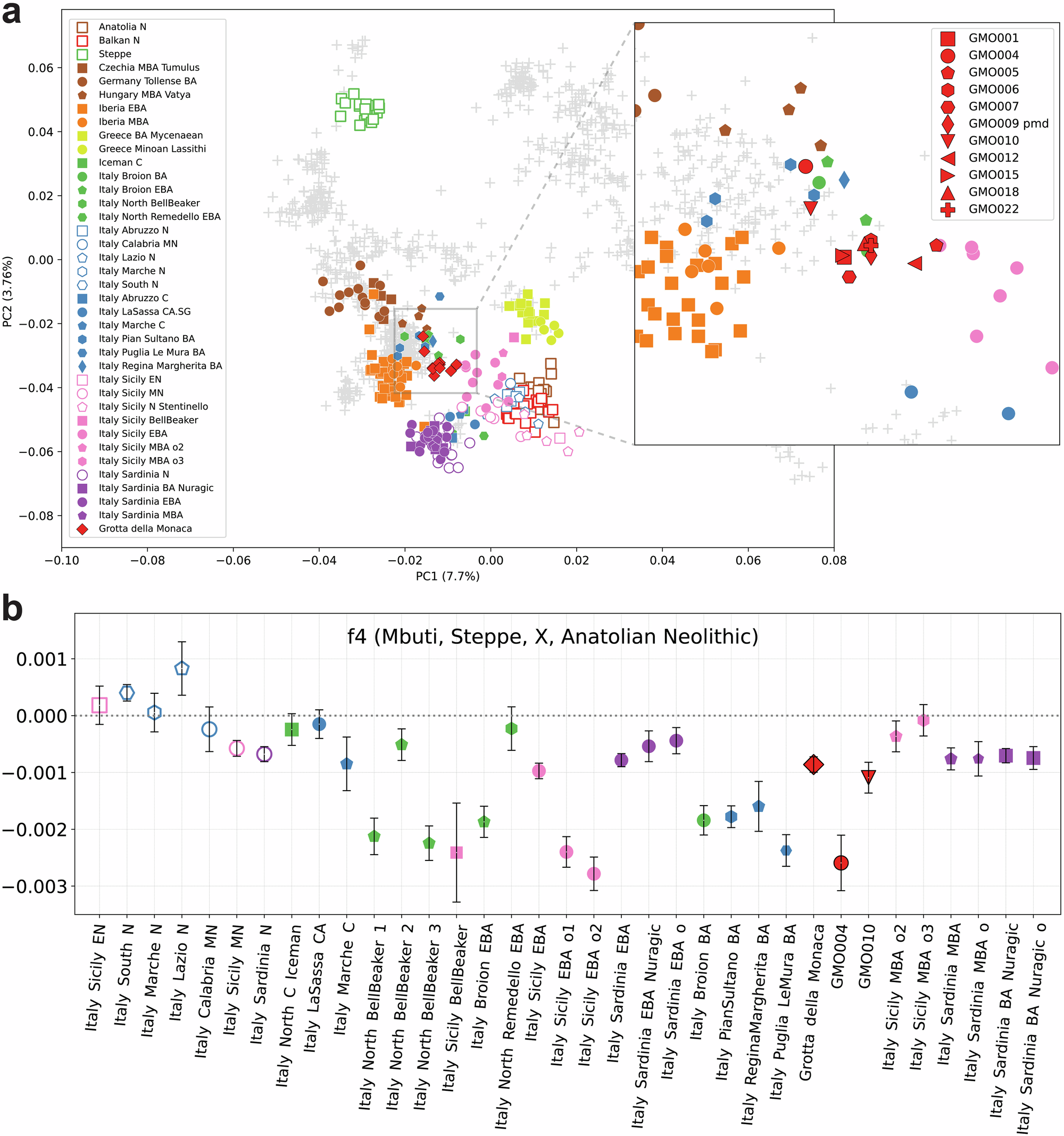
PCAの実行によって、モナカ洞窟の中期青銅器時代共同体の生物地理的起源と祖先構造が調べられ、新たに生成された古代DNAデータと関連する刊行されている古代DNAデータが、ユーラシア西部現代人1074個体から計算された遺伝的差異に投影されました。モナカ洞窟の個体のほとんどは、PCA空間において青銅器時代ヨーロッパ人と前期青銅器時代および中期青銅器時代イベリア半島人と青銅器時代シチリア島住民との間で、明確で比較的均一なクラスタ(まとまり)を形成しました(図3a)。イタリア半島の刊行されているデータ、とくに北東部の前期および中期青銅器時代個体群(イタリア_ブロイオン_BA)や前期青銅器時代シチリア島個体群(イタリア_ブシチリア_EBA)との、最も密接な遺伝的類似性が観察され、この期間のこれらの地域内での高度な遺伝的類似性が示唆されます。ヨーロッパ中央部の同時代の人口集団への控えめな移行が2個体(GMO004、GMO010)で見られ、前期および中期青銅器時代イタリア中央部の個体群(北イタリア_BB、イタリア平原_スルターノ_BA)やハンガリーの個体群(ハンガリー_MBA_ヴァティア)との遺伝的類似性増加を示唆しています。さらに、2個体(GMO005、GMO012)は前期青銅器時代シチリア島集団へのわずかな移行を示しますが、形式的な統計検定はこれらの個体と【モナカ洞窟中期青銅器時代個体群の】主要クラスタ(まとまり)との間の有意な遺伝的異質性を示唆していません。以下は本論文の図3です。
本論文の個体の一部で観察された青銅器時代ヨーロッパ中央部個体群への遺伝的誘引は、青銅器時代ヨーロッパ人口集団のゲノム構成の形成に大きく寄与した、ヨーロッパ西部牧畜民と関連する祖先系統の異なる割合を反映しているかもしれません。PCAで観察されたパターンが遺伝的祖先系統における真の差異を反映しているのかどうか、判断するために、qpWaveを用いて個体間の対での単系統群性が評価されました[33]。単系統群性はモナカ洞窟と前期青銅器時代シチリア島の個体群の間では却下できませんが、1個体GMO010は、同じ共同体の他の個体ほぼ全員と比較すると、p < 0.01で提案されたモデルの却下の兆候を示しました。この外れ値は個体GMO004とのみ類似性を報告しており、PCAにおける観察されたクラスタ化(まとまること)と一致し、イタリア北部の前期および中期青銅器時代集団への誘引増加を示しました。個体GMO004とGMO010はさらなる集団に基づく分析のため遺伝的外れ値として分類されましたが、個体GMO004については、低網羅率(10万ヶ所未満のSNP)のため、統計的に検出力が低いと示されました。
次に、Xが先史時代イタリアの個体を表すf4形式(ムブティ人、草原地帯集団、X、アナトリア_N)のf4統計の実行によって、イタリアの先史時代個体間の草原地帯関連祖先系統における差異が評価され、これには新たに報告されたGMO集団が含まれます。草原地帯集団およびアナトリア_N集団はそれぞれ、青銅器時代西方草原地帯牧畜民とアナトリア半島の前期新石器時代農耕民の代理として機能します。以前の調査結果と一致して、刊行されているイタリアの北部と中央部と南部の前期および中期青銅器時代個体群は、草原地帯集団に由来する祖先系統との類似性を示します。この結果は、イタリア本土の少なくとも紀元前2300年頃まで[34]、およびシチリア島における紀元前2400年前頃まで[33]の先史時代イタリア人口集団における、この遺伝的構成要素存在に関する既存の証拠と一致します。ここでは、このパターンはモナカ洞窟クラスタでも明確に見られ、個体GMO004でとくに明らかですが、個体GMO010については顕著な差異が存在しません。
その後、紀元前三千年紀から現在までのヨーロッパ人口集団の主要な3系統[35]の寄与を表す、3系統の祖先代理の組み合わせとしてモナカ洞窟の個体群のゲノム構成がモデル化され、つまり、WHGとEEFと上述の西方草原地帯牧畜民です。まず、、本論文のクラスタ化の結果が裏づけるために、これらの標本が個々に検証されられました。次に、混合モデル化の遠位手法を用いて、GMO集団はEEF祖先系統の供給源としてバルカン_Nを用いた場合に75.3±0.8%のEEF祖先系統、15.4±0.9%の草原地帯祖先系統、WHGAの部分集合からの9.3±0.6%の祖先系統に由来する、と推定されました(図4)。イタリア_ブロイオン_BA(9±1.2%)や北イタリア_BB3(9.4±1.4%)やイタリア_シチリア_EBA(8.5±0.7%)を含めて、以前に報告されたイタリア青銅器時代集団における狩猟採集民祖先系統の類似の割合が推定されました。注目すべきことに、GMOクラスタのEEFおよび草原地帯関連祖先系統の観察された割合は、前期青銅器時代シチリア島集団(それぞれ77.1±0.8%と14.5±0.9%)と密接に一致します。草原地帯祖先系統の割合は、GMOクラスタと外れ値個体GMO010との間で最も明らかな差異を示します。個体GMO010は、【GMOの】主要クラスタと比較して、草原地帯人口集団とのより高い類似性(21.8±1.9%)、狩猟採集民祖先系統のわずかにより高い割合(12.6±1.3%)、新石器時代農耕民祖先系統のより低い割合(65.6±1.7%)を示しています。これらのパターンは個体GMO010のPCAの結果を補強し、第二の外れ値個体GMO004と共有されていますが、混合モデル化について提案された切断値(約8万ヶ所のSNP)をわずかに下回っていたことに要注意です。以下は本論文の図4です。
中期青銅器時代シチリア島における東方的祖先系統の以前の証拠[33]に触発され、モナカ洞窟人口集団が、レヴァント関連祖先系統の代理として使用されてきた、CHGもしくは新石器時代イラン農耕民などの供給源からの遺伝的寄与を有していたのかどうか、検証されました。しかし、本論文のqpAdmモデルは、GMOクラスタもしくは遺伝的外れ値個体GMO010のどちらかについて、統計的に可能な適合を提供しません。同様に、サルデーニャ島の青銅器時代およびカルタゴ期の標本で以前に報告されたアフリカ北部祖先系統[33、37]が検証されましたが、モナカ洞窟個体群ではそうした遺伝的寄与の証拠が見つかりませんでした。
在来祖先系統の可能性がある供給源をさらに調べるために、近位モデル化手法を用いて、いくつかの想定が検証されました。イタリア半島および周辺地域の新石器時代個体群について利用可能な限られたデータを活用し、在来農耕民祖先系統が評価されました。さらに、イタリア北部もしくはシチリア島のどちらかの前期青銅器時代個体群が組み込まれ、草原地帯祖先系統の在来起原が追跡されました。外れ値個体GMO010について、祖先系統の単一供給源としてモナカ洞窟クラスタを必要とするモデルはゲノム組成に適合しませんでした。代わりに、個体GMO010の祖先系統は、ブロイオン遺跡の前期青銅器時代イタリア北東部集団に完全に祖先系統が由来するモデルで最適に説明され、これは以前の結果で観察された遺伝的類似性を確証します。逆に、単一供給源ではないモデルは、主要なGMOクラスタの遺伝的構成を説明できませんでした。じっさい、堅牢な2方向モデルは、イタリア北部前期青銅器時代祖先系統とともに、新石器時代もしくは中期新石器時代の30.2±3.7%~46.8±4.9%の寄与必要とし、これはイタリア中央部(イタリア_ラツィオ_N)かイタリア南部(イタリア_カラブリア_MN)かシチリア島(イタリア_シチリア_MN)の個体群に起源があります。
最後に、機能および表現型形質と関連するSNPのパネルが調べられました。まず、HirisPlex-SのDNA検証体系から41ヶ所の情報をもたらすSNPが調べられ、充分なゲノム網羅率のある9個体のうち6個体で青色の目のアレル(対立遺伝子)が見つかりました。髪の色の分析からは、ほぼ全ての個体が濃い色、茶色(5個体)か赤色(6個体)を示した、と明らかになりました。さらに、10個体の大半は一般的なより濃い色の皮膚の色素沈着を報告しており、例外はGMO001とGMO015とGMO018とGMO022で、青白い皮膚と関連するアレルを有していました。個体GMO018とGMO022も、より明るい髪の色と関連する遺伝的多様体を有していました。
SNPediaおよびdbSNPデータセットで注釈づけされた機能的SNPも調べられました。その結果、充分なゲノム網羅率のある全個体は、乳糖分解酵素耐性と関連するSNPで祖先型アレルを有している、と分かり、これらの個体は成人では乳糖不耐性だったかもしれない、と示唆されます。モナカ洞窟人口集団内で観察された近親交配事象を考えて、稀な疾患と関連するSNPが調べられ、潜在的な健康への影響が評価されました。しかし、遺伝性疾患と関連する顕著な遺伝標識は特定されませんでした。唯一の例外は個体GMO012で、UBE2I遺伝子に位置するSNPのrs8063で派生的アレルを有していました。この多様体は軽度の認知障害と有意に関連づけられてきましたが、この個体への表現型への影響は依然として不明です。
●考察
イタリア南部における先アペニン文化人口集団の居住および人口統計学的パターンは、より居住密度の高い東部地域と、より散発的な居住の沿岸地域との間の顕著な対照によって特徴づけられ、これは地理的制約と社会文化的動態の組み合わせによって形成されました。プッリャ州とバジリカータ州と五鬼華夷のカラブリア州では、考古学的記録はおもに平原もしくは沿岸地域に位置する中規模の遺跡を示しています。これらの遺跡はおもに、イタリア本土およびアドリア海の海上経路との文化網および交易網に統合されていました。対照的に、ティレニア南部地域における先アペニン文化の居住は、散発的で孤立した岬の遺跡によって定義され、ティレニア海のイタリア中央部やエオリア諸島やシチリア島北東部とのより密接な類似性を示しています。本論文の結果から、モナカ洞窟の個体群は前期青銅器時代シチリア島集団との強い類似性を示し、狩猟採集民とアナトリア半島農耕民と草原地帯牧畜民の祖先系統の同様の割合を示す、と分かりました。とくに、草原地帯祖先系統はカラブリアのこの中期青銅器時代共同体とイタリア半島の同時代の個体群との間で大きなゲノムの差異として現れます。
紀元前1700年頃までに、エーゲ海様式の土器がエオリア諸島とシチリア島とカラブリア西部の洞窟の先アペニン文化集団と関連する洞窟の状況で宗厳氏、エーゲ海起源の海洋民との初期の接触の影響を反映しています。シチリア島西部では、そうした接触は紀元前1800~紀元前1500年頃の地中海東部祖先系統の出現と一致しました。同時期まで、本論文の結果はこの祖先系統がモナカ洞窟の個体群のゲノム構成には存在しないことを浮き彫りにします。
ティレニア海のカラブリアの領域の限られた資源と険しさは、山岳地域における小さく散在した集落の拡散につながりました。これらは恐らく短命な共同体にまとまり最終的に、イタリア本土およびシチリア島の沿岸部および低地と比較すると、社会経済的発展の観点で相対的に原始的にとどまった、は多中心的体系の出現に至りました。興味深いことに、ゲノムデータから、数個体は乳糖分解酵素持続と関連するSNPにおける祖先的RNAを有していた、と明らかになっており、成人期における乳糖不耐性になる可能性が高かったことを示唆しています。この調査結果は、モナカ洞窟における酪農および食肉生産物の消費の同位体証拠とともに検討すると、この共同体の構成員が遺伝的不耐性にも関わらず乳と酪農産物を消費していた、と示唆しています。食性慣行と遺伝的素質との間のこの明らかな不一致はさらに、ほぼ牧畜資源に依存していた限定的な食性選択と生計経済の状況を反映しているかもしれません。
この状況では、共同墓地もしくは祭儀空間としての洞窟の使用は、共同体の自己意識の独自性の形成において重要な兆候と示唆されてきました。しかし、中期青銅器時代における葬儀目的天然洞窟利用の刊行は、イタリア中央部および南部において依然として活発な議論の主題で、先アペニン文化社会の組織構造は依然として不明です。先アペニン文化集団と関連する集団埋葬は通常、自然もしくは人為的どちらかの起源の閉鎖空間で行なわれました。最もよく知られている事例には、ラツィオ州のヴィットリオ・ベッキ洞窟およびレジーナ・マルゲリータ洞窟やプッリャ州のマナコラ洞窟やカラブリア州のモナカ洞窟が含まれ、他の事例には巨石や人為的地下墓地が含まれます。これらの遺跡はおもに住民集団の作業区として機能していた、と提案した学者もいましたが、単一の独特な共同体内の親族関係の表現と厳密に結びついている、と示唆する学者もいます。
モナカ洞窟では、近隣の集落がないことや明らかな埋葬の区別の欠如から、社会組織の解釈にはおもに生物学的データに゜依存することになりました。本論文の調査結果から、区画m5vで見つかった混在した遺骸は特定の先アペニン文化無集団の構成員に属している、と示唆され、それについて、放射性炭素年代測定の一致する数(この区画の8個体)は、この被葬者が紀元前1780~紀元前1380年頃に居住していたことを示唆しています。人為的攪乱や続成作用や標本抽出戦略は、拡張系図の再構築を制約しましたが、本論文の遺伝学的結果は均質な共同体構造を裏づけます。これらには、区画m5vにおける、クラスタ化した(まとまった)遺伝的特性や、親族の拡散パターンや、おそらくは性別と年齢の偏った埋葬慣行が含まれます。しかし、1点が前期金石併用時代となるモナカ洞窟の他の区画における散在した遺骸の存在を考えると、性別と年齢の偏った埋葬慣行とり解釈には、モナカ洞窟に依然として存在する考古人類学的資料のさらなる調査が必要です。
背景近縁性の繰り返しのパターンにも関わらず、本論文の推定は、高度に孤立したか極端に小さな人口集団を示唆せず、むしろ、カラブリア北西部の山岳地域の共同体間の相互接続性を強調する考古学的仮説と一致します。これはモナカ洞窟集団における少なくとも2点の外れ値の存在によっても確証され、この外れ値2個体は前期青銅器時代イタリア北東部人口集団とのより高い類似性を示します。埋葬集団内で観察された遺伝的異質性は、イタリア半島沿いの相互接続性の程度を反映している可能性が高そうです。全体的に、本論文の結果はモナカ洞窟の中期青銅器時代集団内の異なる人口史を示しており、地域間の移動性と相互作用が先アペニン文化共同体の構成員の局所的な遺伝的多様性の形成に役割を果たしたかもしれない、と示唆されます。
とくに稀な調査結果の一つは、系図の一つで浮き彫りになった近親交配の極端な事例で、これまで考古学的記録では異例です。考古遺伝学的研究は近親交配事象をさまざまなヒト集団における孤立して小さな人口規模と関連づけてきており、それにはネアンデルタール人(Homo neanderthalensis)や[46]上部旧石器時代狩猟採集民[47、48]や島嶼部環境の新石器時代農耕民[31]が含まれ、他の研究では、近親交配事象は定住共同体における王朝もしくは王室制度と結びつけられており、古代社会における階層構造強化と領土権力統合の社会的戦略が示唆されています[29]。これらの状況はおもに全キョウダイ(両親が同じキョウダイ)もしくは半キョウダイ(一方の親のみを共有するキョウダイ)を含んでおり、巨石建造物や公共儀式とも関連づけられてきました。本論文の結果はむしろ、そうした異常な行動がさまざまな社会的状況に当てはまる可能性を証明しており、これは、最近も示唆されたように、さまざまな文化的側面が必ずしも上流階層共同体もしくは極端に小さな人口集団と関わっていなかったことを反映しています。したがって、親子間の繁殖結合など極端な証拠の解釈には、全体的な考古人類学的背景の批判的な評価が必要です。
本論文で観察された親子間の繁殖結合は、一部の研究者が提案しているように、社会的に承認された行動を反映しているかもしれません[29]。これは、女性と非成人が優占する埋葬地m5vに葬られた唯一の男性としての、個体GMO022の存在を説明できるかもしれません。しかし、遺骸の無秩序な散乱と埋葬地の不明な構成は、決定的な結論を導くさいに慎重な検討を必要とします。この事象が、(a)先アペニン文化集団内で容認された結婚慣行、したがって典型的な配偶パターンの例外か、(b)特異な違反か、(c)強制もしくは暴力の結果を表しているのかどうか、依然として不明です。人類学的文献では、禁忌としての近親相姦事象はおもに、生物学的結果ではなく、その行為自体への自然な嫌悪に根差している、と示唆されており、それは、非暴力的な場合、その行為は実際に本質的には無害かもしれないからです。これは、解釈に注意深い手法を必要とします。
本論文は、そうした極端な事例によって課される解釈上の困難にも関わらず、先史時代共同体の文化的慣行の理解への証拠の提供において、重要な前身を表しています。考古遺伝学的分析の絶えず増加していく可能性の活用によって、小さな先アペニン文化の人口統計学的特性が再構築され、青銅器時代のイタリア南部における人口動態と社会組織と文化的表現について前例のない視点が提供されました。本論文の調査結果から、異常な生物学的パターンは広範な社会的慣行に対応しているかもしれない、と示され、先史時代イタリア南部における親族関係制度と社会的慣行の複雑さを解明するために、さらなる考古学と人類学と遺伝学の調査の必要性が強調されます。
参考文献:
Fontani F. et al.(2025): Archaeogenetics reconstructs demography and extreme parental consanguinity in a Bronze Age community from Southern Italy. Communications Biology, 8, 1766.
https://doi.org/10.1038/s42003-025-09194-2
[7]Raveane A. et al.(2022): Assessing temporal and geographic contacts across the Adriatic Sea through the analysis of genome-wide data from Southern Italy. Genomics, 114, 4, 110405.
https://doi.org/10.1016/j.ygeno.2022.110405
関連記事
[17]Fu Q. et al.(2016): The genetic history of Ice Age Europe. Nature, 534, 7606, 200–205.
https://doi.org/10.1038/nature17993
関連記事
[18]Aneli S. et al.(2022): The Genetic Origin of Daunians and the Pan-Mediterranean Southern Italian Iron Age Context. Molecular Biology and Evolution, 39, 2, msac014.
https://doi.org/10.1093/molbev/msac014
関連記事
[19]Posth C. et al.(2023): Palaeogenomics of Upper Palaeolithic to Neolithic European hunter-gatherers. Nature, 615, 7950, 117–126.
https://doi.org/10.1038/s41586-023-05726-0
関連記事
[20]Allentoft ME. et al.(2024): Population genomics of post-glacial western Eurasia. Nature, 625, 7994, 301–311.
https://doi.org/10.1038/s41586-023-06865-0
関連記事
[29]Cassidy LM. et al.(2020): A dynastic elite in monumental Neolithic society. Nature, 582, 7812, 384–388.
https://doi.org/10.1038/s41586-020-2378-6
関連記事
[30]Harney É. et al.(2018): Ancient DNA from Chalcolithic Israel reveals the role of population mixture in cultural transformation. Nature Communications, 9, 3336.
https://doi.org/10.1038/s41467-018-05649-9
関連記事
[31]Ariano B. et al.(2022): Ancient Maltese genomes and the genetic geography of Neolithic Europe. Current Biology, 32, 12, 2668–2680.E6.
https://doi.org/10.1016/j.cub.2022.04.069
関連記事
[33]Fernandes DM. et al.(2020): The spread of steppe and Iranian-related ancestry in the islands of the western Mediterranean. Nature Ecology & Evolution, 4, 3, 334–345.
https://doi.org/10.1038/s41559-020-1102-0
関連記事
[34]Saupe T. et al.(2021): Ancient genomes reveal structural shifts after the arrival of Steppe-related ancestry in the Italian Peninsula. Current Biology, 31, 12, 2576–2591.E12.
https://doi.org/10.1016/j.cub.2021.04.022
関連記事
[35]Lazaridis I. et al.(2014): Ancient human genomes suggest three ancestral populations for present-day Europeans. Nature, 513, 7518, 409–413.
https://doi.org/10.1038/nature13673
関連記事
[37]Marcus JH. et al.(2020): Genetic history from the Middle Neolithic to present on the Mediterranean island of Sardinia. Nature Communications, 11, 939.
https://doi.org/10.1038/s41467-020-14523-6
関連記事
[46]Mafessoni F. et al.(2020): A high-coverage Neandertal genome from Chagyrskaya Cave. PNAS, 117, 26, 15132–15136.
https://doi.org/10.1073/pnas.2004944117
関連記事
[47]Jones ER. et al.(2015): Upper Palaeolithic genomes reveal deep roots of modern Eurasians. Nature Communications, 6, 8912.
https://doi.org/10.1038/ncomms9912
関連記事
[48]Sikora M. et al.(2017): Ancient genomes show social and reproductive behavior of early Upper Paleolithic foragers. Science, 358, 6363, 659–662.
https://doi.org/10.1126/science.aao1807
関連記事
以下の略称は、DNA(deoxyribonucleic acid、デオキシリボ核酸)、SNP(Single Nucleotide Polymorphism、一塩基多型)、PCA(principal component analysis、主成分分析)、ROH(runs of homozygosity、同型接合連続領域)、m(metre、meter、メートル)、km(kilometre、kilometer、キロメートル)、UDG(uracil-DNA-glycosylase、ウラシルDNAグリコシラーゼ)、IBD(identity-by-descent、同祖対立遺伝子)、PMD(post-mortem damaged、死後損傷)、KIN(Kinship INference、親族関係の推測)、cM(centimorgan、センチモルガン)、Ne(有効人口規模)、CI(confidence interval、信頼区間)、WHGA(late Epigravettian and Mesolithic Hunter-Gatherers from Western Europe、ヨーロッパ西部の後期続グラヴェティアンおよび中石器時代狩猟採集民)、WHG(Western hunter-gatherer、ヨーロッパ西方狩猟採集民)、EEF(early European farmer、初期ヨーロッパ農耕民)、CHG(Caucasus Hunter-Gatherer、コーカサス狩猟採集民)、UBE2I(Ubiquitin Conjugating Enzyme E2I、ユビキチン活用酵素E2I)、信頼区間(confidence interval、略してCI)です。
以下の時代区分の略称は、N(Neolithic、新石器時代)、MN(Middle Neolithic、中期新石器時代)、BA(Bronze Age、青銅器時代)、EBA(Early Bronze Age、前期青銅器時代)、MBA(Middle Bronze Age、中期青銅器時代)です。本論文で取り上げられる主要な文化は、上部旧石器時代のグラヴェティアン(Gravettian、グラヴェット文化)、新石器時代のディアナ(Diana)文化、銅器時代~青銅器時代の鐘状ビーカー(Bell Beaker、鐘形杯、略してBB)文化、青銅器時代のラテルツァ(Laterza)層、青銅器時代の先アペニアン(Protoapennine、先アペニン文化)です。本論文で取り上げられるイタリアの主要な遺跡は、ファヴェッラ・ディ・コリリアーノ(Favella di Corigliano)遺跡、モナカ洞窟(Grotta della Monaca、略してGMO)、ブロイオン岩陰(Riparo Broion)、ヴィットリオ・ベッキ洞窟(Grotta Vittorio Vecchi)、レジーナ・マルゲリータ洞窟(Grotta Regina Margherita)、マナコラ洞窟(Grotta Manacora)、スルターノ(Sultano)遺跡です。本論文で取り上げられるイタリア以外の主要な遺跡は、レヴァント北部のアララハ(Alalakh)遺跡、ハンガリーのヴァティア(Vatya)遺跡です。
●要約
地理的位置と接触および移住の独特な歴史を考えると、カラブリア州は地中海中央部における多くの先史時代の人口統計学的事象の一部の遺伝的痕跡を調べる中核地域です。しかし、ギリシア人の入植前のこの地域の古代の人口集団に関しては、この地域の考古学的知見の空白と遺伝的データの不足を反映して、ほとんど知られていません。本論文は、中期青銅器時代のモナカ洞窟遺跡(紀元前1780~紀元前1380年頃)から得られたゲノム規模データを分析し、これらの空白を埋めて、青銅器時代のイタリア南部における埋葬慣行や社会組織や生物学的親族関係や人口統計学的変化を解明します。この共同体は、イタリア半島の同時代の人口集団とよりも前期青銅器時代シチリア島集団の方と、密接な遺伝的類似性を示します。しかし、同時代のシチリア島個体群とは異なり、モナカ洞窟個体群は東方からの遺伝的影響を欠いており、青銅器時代人口集団間の独特な祖先の軌跡と交流網が示唆されます。さらに、埋葬慣行は死者の性別と親族関係に基づいて構造化されていた、と示唆されます。知る限りでは、本論文のデータは親子の近親相姦婚に関する考古学的文献で報告される最初の事例を示しており、これは、本論文が青銅器時代イタリア南部の先史時代共同体の人口統計学的背景に位置づけようと試みる極端な極端な事例です。
●研究史
カラブリア州はイタリア半島の最南端地域で、東方と南方はイオニア海、西方はティレニア海に接しています。この地域には最近と古代の移住の複雑な歴史があり、それによって住民の遺伝的構造が大きく形成されてきました。紀元前8世紀の古代ギリシア人の植民は、ギリシア人入植者がマグナ・グラエキア(Magna Graecia)に沿岸都市を建設したため、劇的な人口統計学的および文化的変化をイタリア南部にもたらしました。6~11世紀の間に、ビザンツ帝国からの移住はさらにギリシアの言語および文化的要素を強化し、その痕跡は少数の共同体に現在も存続しています。その後、15世紀にはオスマン帝国から逃れてきたアルバニア人難民がカラブリア州に定住し、現在も存在するアアルヴァニティック語(Arbërisht)話者の民族言語学的少数派を形成しました。現在のグアルディア・ピエモンテーゼ(Guardia Piemontese)のようなオック語圏の飛び地も、中世後期のフランス南部からの移住によって出現しました。これら移住の波はすべて、この地域の言語学的および遺伝学的景観に永続的な痕跡を残してきました。
現代のカラブリア州住民に関する大規模な遺伝学的研究は、地中海東部の人口集団との遺伝的連続性を示唆しており、コーカサスおよびレヴァント祖先系統(祖先系譜、祖先成分、祖先構成、ancestry)の豊富な人口集団との長期の人口統計学的相互作用を反映しています。とくに、カラブリア州の現代人はペロポネソス半島の南東部の現在の人口集団と顕著な遺伝的類似性を示しており[7]、これはマグナ・グラエキアのギリシア人の入植に起源がある可能性の高い兆候です。レヴァントおよびコーカサス起源の追加の寄与は新石器時代にたどることができ、カラブリア州の住民は他のイタリア南部の人々と同様に、農耕拡大と関連する初期の遺伝的痕跡を保持している、と示唆されます。コーカサス南部およびアナトリア半島起源のこの新石器時代遺伝子プールは、地中海の海上経路でイタリア南部に入った可能性が高そうです。この解釈を裏づけるように、考古学的調査結果は、イタリア中央部および北部と比較しての、この地域におけるより早い新石器時代のヒトの存在を示唆しています。
紀元前6000年頃までに、北カラブリアでは定着の最古級の波があり、それはイタリアの最古級の農耕村落の一つである新石器時代のファヴェッラ・ディ・コリリアーノ遺跡で明らかです。この地域の鉱物資源の多さは先史時代以降、この地域の南北両方の入植を促進した可能性が高そうです。カラブリア州全域のさまざまな洞窟における広範な採掘活動は、ヨーロッパの先史時代における声物資源利用の最古級の証拠の一部を提供しています。さらに、狭い3.1kmの幅の海峡によって隔てられている、シチリア島への出入口としての地理的位置は、とくに黒曜石の交易網の確立を促進しました。北側からは、カラブリアはブッリャからの長く続いた文化的影響を受けており、ブッリャでは新石器時代のディアナ文化や銅器時代のラテルツァ層など多くの先史時代の考古学的遺構が、出現して拡大しました。この地域における比較的よく記録されている歴史的な移住にも関わらず、カラブリアの先史時代の在来の人々の人口動態は、依然としてほぼ分かっていません。
より人口密度の高いイオニア海側と比較して、ティレニア海沿岸はとくに集落の存在が少なく、これは北東側のおもに山岳の好適ではない地形に起因するかもしれず、それが大規模な人口集団と生産性力のある土地の発展を制約しました。じっさい、領域の不均一と険しさは、カラブリア内陸北西部における長期の大規模な集落の建設を困難にしました。さらに、カラブリアの先史時代研究はおもに測量に基づく調査に依拠してきており、層序データと年代の枠組みと前後関係の分析に顕著な空白が生じ、それが集落パターンと文化的発展の再構築の能力を制約しています。したがって、青銅器時代末に至るまでこの地域の先史時代の人口統計学と社会動態は、依然として充分に研究されていません。地中海におけるカラブリアの層序的位置と相互作用および移住の独特な歴史のため、この地域はイタリア南部における先史時代の人口統計学的事象の遺伝的痕跡の解明にとって理想的な事例研究となります。しかし、イタリア南部の新石器時代から青銅器時代にわたる古遺伝学的データの重要な空白が残っており、古代におけるイタリア半島のより広範な人口統計学的軌跡の理解を制約します。じっさい遺伝的情報は、先史時代のイタリア南部についてほぼ調査されておらず、わずかなヒトの古遺伝学的データが、現代のプッリャ州とカンパニア州[17~20]とカラブリア州の領域で利用可能です。
これに取り組むために、カラブリア北西部で最も広範に調査されている洞窟遺跡の一つである、モナカ洞窟で回収された散在したヒト遺骸から得られた古ゲノムデータが分析されました。海抜600mに位置するこのカルスト洞窟は、南アペニン山脈のポッリーノ(Pollino)中央山塊の一部である石灰岩の尾根まで約500mにわたって延びており(図1c)、ティレニア海から内陸へ約20kmとなります。この洞窟のさまざま最奥部の地下道は、m5v区域で見つかった二次堆積物に属する混合した遺骸によって証明されているように、中期青銅器時代において埋葬地として利用されていました(図1d)。放射性炭素年代が、この洞窟のさまざまな区域で収集されたヒトの骨10点から生成されました。その年代から、埋葬地m5vの使用は紀元前1780~紀元前1380年(2σ)に位置づけられました。区域m5vの遺骸は先アペニン文化土器との密接な関連で発見され、これはアドリア海とイオニア海のイタリア南部の沿岸遺跡でよく記録されている考古学的相で、ティレニア海側のより山がちな地域でも散発的に証明されています。区画m5vの上には、中世の後の広範で長い人類の活動によって、多数の骨格断片の散らばりがあり、これは時に洞窟の他の場所で回収されました。区域Ct.dx/fvおよびbで見つかったこれら3点の遊離した断片は、区域m5vのヒト遺骸と同じ時間範囲で放射性炭素年代測定されました。しかし、区域bでは前期金石併用時代に年代測定された1点の遊離したヒトの骨の断片も得られました。これら散らばっている骨の少なさと散発性は、区域m5vで記録されているより一貫した二次他世紀物とは対照的に、以区域Ct.dx/fvおよびbや、遊離したヒト遺骸の断片が見つかる他の区画を正式な埋葬状況と解釈することに、注意を喚起します。さらに、金石併用時代のピアノ・コンテ層準およびラテルツァ層準に分類されている土器群のこれらの区画における存在から、モナカ洞窟の他の区域は金石併用時代にも埋葬地として利用されていたかもしれない、と示唆されます。考古学的背景と人類学的資料の詳細な再構築は、補足情報で見ることができます。以下は本論文の図1です。
全体的に、人類学的分析はモナカ洞窟で見つかった遺骸で少なくとも24個体を確証し、0~12歳の幼児の頻度がより高くなっています(62.5%)。古代DNAのため利用可能なすべての錐体骨が標本抽出および処理され、保存状態の視覚的評価後のみに追加の歯が選択され、具体的には、破損もしくは深刻な破砕の兆候を示さない無傷の標本のみが含められました。現時点の知識に基づくと、本論文は先アペニン文化共同体の遺伝的構造および人口動態の最初の再構築を提供します。本論文の目的は、この地域の古代DNAデータ空白を埋めて、その調査結果をイタリアおよび地中海全域の先史時代人口集団のより広い状況内に位置づけることです(図1e)。ゲノムと考古学と人類学の証拠の統合によって、本論文はカラブリアの中期青銅器時代共同体の人口統計学的歴史および社会的動態への知見を提供します。
●古ゲノムデータセット
DNA抽出は歯(10点)と錐体骨(13点)から得られ、複数の一本鎖UDG処理ライブラリへと変換されました。全標本は、約124万ヶ所のSNPで濃縮後に配列決定されました。10万~30万ヶ所で報告された高品質で低網羅率の標本(GMO001とGMO009とGMO010とGMO012)については、Twist捕獲実施要綱を用いて2回目の濃縮が部分的なUDG処理ライブラリで実行され、SNP網羅率が増加し、集団遺伝学的分析で堅牢な性能が保証されます。古ゲノムデータは、14個体で生成に成功しました。超低網羅率の標本9点(SNPが1000~10000ヶ所)は、性別と親族関係のみで評価されました。高品質なゲノム(10万ヶ所超のSNP)については、とくにこの研究のために2点(GMO005とGMO007)が直接的に放射性炭素年代測定され、モナカ洞窟遺跡全体で利用可能な直接的年代は12点に増えました。平均断片長と読み取りのヌクレオチド末端におけるシトシンからチミンへの損傷率の中央値は全標本の年代と一致し、品質の閾値に合格した標本については核もしくはミトコンドリア水準で汚染のパターンが見つからず、例外は個体GMO009で、X染色体上で12%の汚染が推定されました。PMD読み取りのみの保持後に、比較PCAが実行され、選別された標本GMO009についてさらに汚染が除外され、この標本はその後の段階に組み込まれました。PCAについては、2万ヶ所未満の標本が選別されましたが、その後の集団遺伝学的分析については、遺伝的に親族関係にあるか低網羅(10万ヶ所未満のSNP)の個体が除外されました。
●共同体の構造と親子の結婚
ゲノムデータと考古学的情報が組み合わされて、埋葬地の空間構成が調べられました。不適正塩基対率の計算に基づくと、3点の標本は同じ個体に由来します(図2a)。したがって、これらのデータは単一の遺伝的特性GMO006に統合され、69万ヶ所以上のSNPが得られました。遺伝学的性別では、モナカ洞窟の疎らな骨格資料で、10個体の女性と8個体の男性が特定されました。低網羅率のため、個体GMO014とGMO016については遺伝学的性別を復元できず、個体GMO017の性別分類は不確実とみなされました。注目すべきことに、成人男性1個体(GMO022)を除いて、埋葬区域m5vの全個体(10個体)は、成人女性か思春期~乳児期でした。片親性遺伝標識(母系のミトコンドリアと父系のY染色体)の分析は、埋葬地について不均一な状況を示します。ハプログループの割り当てに充分な網羅率のある13個体では、12系統のことなるミトコンドリアハプロタイプが特定され、男性1個体GMO022と乳児の男性1個体GMO015のみが、同じミトコンドリアハプログループの同一のハプロタイプ(固有変異が、 A6779G、T16127C、T16224C、T16519C)を共有していました。対照的に、Y染色体ハプロタイプはわずかにより均質で、4系統の異なるハプログループが分析された男性6個体から再構築されました。このうち2個体(GMO009とGMO015)はY染色体ハプログループR1bの下位系統に属しており、固有変異はそれぞれR1b1bおよびR1b1a1bハプロタイプとなりますが、個体GMO007およびGMO022はY染色体系統H2~を共有しています。以下は本論文の図2です。
埋葬地内の遺伝的関係の分析では、1親等の親族2組が特定されました(図2a)。KINを用いて、これらの関係は親子と分類され、興味深いことに、GMO007およびGMO022とGMO018およびGMO019は両方とも、埋葬区域m5v.に由来します。骨格遺骸の推定死亡年齢に基づくと、成人個体GMO022は思春期前の男性であるGMO007の父親と判断されました。GMO018(死亡時年齢は30歳超の可能性が高そうです)とGMO019(おそらく死亡時年齢は20歳超)の女性2個体の事例では、骨格遺骸の混在と共有親族の不在のため、どちらが母親で、どちらが娘だったのか、区別できませんでした。60万ヶ所以上の遺伝子型決定されたSNPがある個体について、ancIBDによって推定されるIBD断片を使用し、遠い関係の可能性が評価されました。個体の大半は遠い遺伝的近縁性の証拠を示しませんでしたが、例外となるのが成人女性個体GMO005と学童期(6~7歳から12~13歳頃)の男性個体GMO006で、両者ともに区画m5vでみつかり、10ヶ所の長いIBD断片(12cM超)を共有しており、4~5親等の関係が示唆されます。
モナカ洞窟の共同体内の近親交配事象の可能性を検証するために、hapROHを用いて、充分な網羅率のある10個体のROH断片が測定されました(図2b)。要するに、20cM超のROH断片が多いことは、その個体の両親の近親婚に相当しますが、短いROH数の増加は遠い両親の近縁性を示唆しており、これは小規模か孤立している人口集団で一般的に観察されます。分析された個体の内2個体(GMO006とGMO009)のみが、4cMより長いいくつかの短いROHを有しており(図2c)、合計ROH長はそれぞれ26cMと18cMでした。これらの結果から、この2個体【GMO006とGMO009】の両親は遠い親族家系で、おそらくは最後の6~10世代にさかのぼる、と示唆されます。さらに、4個体は5cM未満の短いROHをほとんど示さず、これはモナカ洞窟共同体における遠い近親交配の拡散パターンを示唆しています。
推定されたROHに基づいて、本論文の標本のNe(有効人口規模)が推定され、文献から得られた関連する青銅器時代人口集団の部分集合と比較されました。モナカ洞窟の共同体から得られた本論文の推定値は、5000繁殖個体(Ne=3167、95%CIでは1470~8814個体)近くに相当し、イベリア半島(Ne=33018、95%CIでは1564~7016個体)およびクロアチアの中期青銅器時代共同体(Ne=4698、95%CIでは2610~9778個体)からから計算された人口規模と類似していますが、同時代のヨーロッパ中央部の古墳文化(Ne=3018、95%CIでは1564~7016個体)もしくはレヴァント北部のアララハ遺跡の中期~後期青銅器時代都市中心部(Ne=10624、95%CIでは3441~50000個体)より顕著に小さくなっています。
注目すべきことに、個体GMO007はこれまでに古代ゲノムデータセットで報告された長いROHの最多合計を示しています(図2b)。この男性個体GMO007のゲノムのほぼ800cMは20cM超ROH断片で構成されており、最大長は142cMとなります。そうした断片は常染色体の大半に分布しており(図2d・e)、この若い男性が1親等の近親相姦の子供だった、との明白な証拠を提供します。この結果はひじょうに稀で顕著な発見であり、考古学的記録で特定された最古級の事例で、これまでに古代の人口集団では3点の類似の事例しかありません。極端な近親交配の1個体(NG10.SG)は中期新石器時代のアイルランドで報告されており、放射性炭素年代測定では紀元前3339~紀元前3028年頃となり、20cM超のROH断片の合計でほぼ670cMを示し、最長のROH断片は65cMに達します[29]。銅器時代イスラエル別の1個体(I1178.AG)は、考古学的に紀元前4500~紀元前3500年頃と年代測定されており、20cM超のROH断片の合計が560cMで、最長のROH断片は91cMに達する、と報告されました[30]。後期新石器時代のマルタ共和国のゴゾ島の第三の個体(Xaghra9.SG)は、放射性炭素年代測定が紀元前2530~紀元前2400年頃で、20cM超のROH断片の合計が約360cMで、111cMにわたる1ヶ所のROH断片が含まれます[31]。親族家系分析によって、GMO007の父親はGMO022と特定されましたが、母親は特定されませんでした。片親性遺伝標識を活用すると、この2個体【GMO007とGMO022】は母系のつながりを共有していない、と分かりました。これは、GMO007がGMO022の息子で、GMO007の母親がGMO022の娘だったことを明らかにします(図2f)。
●モナカ洞窟の中期青銅器時代共同体の遺伝的構成
PCAの実行によって、モナカ洞窟の中期青銅器時代共同体の生物地理的起源と祖先構造が調べられ、新たに生成された古代DNAデータと関連する刊行されている古代DNAデータが、ユーラシア西部現代人1074個体から計算された遺伝的差異に投影されました。モナカ洞窟の個体のほとんどは、PCA空間において青銅器時代ヨーロッパ人と前期青銅器時代および中期青銅器時代イベリア半島人と青銅器時代シチリア島住民との間で、明確で比較的均一なクラスタ(まとまり)を形成しました(図3a)。イタリア半島の刊行されているデータ、とくに北東部の前期および中期青銅器時代個体群(イタリア_ブロイオン_BA)や前期青銅器時代シチリア島個体群(イタリア_ブシチリア_EBA)との、最も密接な遺伝的類似性が観察され、この期間のこれらの地域内での高度な遺伝的類似性が示唆されます。ヨーロッパ中央部の同時代の人口集団への控えめな移行が2個体(GMO004、GMO010)で見られ、前期および中期青銅器時代イタリア中央部の個体群(北イタリア_BB、イタリア平原_スルターノ_BA)やハンガリーの個体群(ハンガリー_MBA_ヴァティア)との遺伝的類似性増加を示唆しています。さらに、2個体(GMO005、GMO012)は前期青銅器時代シチリア島集団へのわずかな移行を示しますが、形式的な統計検定はこれらの個体と【モナカ洞窟中期青銅器時代個体群の】主要クラスタ(まとまり)との間の有意な遺伝的異質性を示唆していません。以下は本論文の図3です。
本論文の個体の一部で観察された青銅器時代ヨーロッパ中央部個体群への遺伝的誘引は、青銅器時代ヨーロッパ人口集団のゲノム構成の形成に大きく寄与した、ヨーロッパ西部牧畜民と関連する祖先系統の異なる割合を反映しているかもしれません。PCAで観察されたパターンが遺伝的祖先系統における真の差異を反映しているのかどうか、判断するために、qpWaveを用いて個体間の対での単系統群性が評価されました[33]。単系統群性はモナカ洞窟と前期青銅器時代シチリア島の個体群の間では却下できませんが、1個体GMO010は、同じ共同体の他の個体ほぼ全員と比較すると、p < 0.01で提案されたモデルの却下の兆候を示しました。この外れ値は個体GMO004とのみ類似性を報告しており、PCAにおける観察されたクラスタ化(まとまること)と一致し、イタリア北部の前期および中期青銅器時代集団への誘引増加を示しました。個体GMO004とGMO010はさらなる集団に基づく分析のため遺伝的外れ値として分類されましたが、個体GMO004については、低網羅率(10万ヶ所未満のSNP)のため、統計的に検出力が低いと示されました。
次に、Xが先史時代イタリアの個体を表すf4形式(ムブティ人、草原地帯集団、X、アナトリア_N)のf4統計の実行によって、イタリアの先史時代個体間の草原地帯関連祖先系統における差異が評価され、これには新たに報告されたGMO集団が含まれます。草原地帯集団およびアナトリア_N集団はそれぞれ、青銅器時代西方草原地帯牧畜民とアナトリア半島の前期新石器時代農耕民の代理として機能します。以前の調査結果と一致して、刊行されているイタリアの北部と中央部と南部の前期および中期青銅器時代個体群は、草原地帯集団に由来する祖先系統との類似性を示します。この結果は、イタリア本土の少なくとも紀元前2300年頃まで[34]、およびシチリア島における紀元前2400年前頃まで[33]の先史時代イタリア人口集団における、この遺伝的構成要素存在に関する既存の証拠と一致します。ここでは、このパターンはモナカ洞窟クラスタでも明確に見られ、個体GMO004でとくに明らかですが、個体GMO010については顕著な差異が存在しません。
その後、紀元前三千年紀から現在までのヨーロッパ人口集団の主要な3系統[35]の寄与を表す、3系統の祖先代理の組み合わせとしてモナカ洞窟の個体群のゲノム構成がモデル化され、つまり、WHGとEEFと上述の西方草原地帯牧畜民です。まず、、本論文のクラスタ化の結果が裏づけるために、これらの標本が個々に検証されられました。次に、混合モデル化の遠位手法を用いて、GMO集団はEEF祖先系統の供給源としてバルカン_Nを用いた場合に75.3±0.8%のEEF祖先系統、15.4±0.9%の草原地帯祖先系統、WHGAの部分集合からの9.3±0.6%の祖先系統に由来する、と推定されました(図4)。イタリア_ブロイオン_BA(9±1.2%)や北イタリア_BB3(9.4±1.4%)やイタリア_シチリア_EBA(8.5±0.7%)を含めて、以前に報告されたイタリア青銅器時代集団における狩猟採集民祖先系統の類似の割合が推定されました。注目すべきことに、GMOクラスタのEEFおよび草原地帯関連祖先系統の観察された割合は、前期青銅器時代シチリア島集団(それぞれ77.1±0.8%と14.5±0.9%)と密接に一致します。草原地帯祖先系統の割合は、GMOクラスタと外れ値個体GMO010との間で最も明らかな差異を示します。個体GMO010は、【GMOの】主要クラスタと比較して、草原地帯人口集団とのより高い類似性(21.8±1.9%)、狩猟採集民祖先系統のわずかにより高い割合(12.6±1.3%)、新石器時代農耕民祖先系統のより低い割合(65.6±1.7%)を示しています。これらのパターンは個体GMO010のPCAの結果を補強し、第二の外れ値個体GMO004と共有されていますが、混合モデル化について提案された切断値(約8万ヶ所のSNP)をわずかに下回っていたことに要注意です。以下は本論文の図4です。
中期青銅器時代シチリア島における東方的祖先系統の以前の証拠[33]に触発され、モナカ洞窟人口集団が、レヴァント関連祖先系統の代理として使用されてきた、CHGもしくは新石器時代イラン農耕民などの供給源からの遺伝的寄与を有していたのかどうか、検証されました。しかし、本論文のqpAdmモデルは、GMOクラスタもしくは遺伝的外れ値個体GMO010のどちらかについて、統計的に可能な適合を提供しません。同様に、サルデーニャ島の青銅器時代およびカルタゴ期の標本で以前に報告されたアフリカ北部祖先系統[33、37]が検証されましたが、モナカ洞窟個体群ではそうした遺伝的寄与の証拠が見つかりませんでした。
在来祖先系統の可能性がある供給源をさらに調べるために、近位モデル化手法を用いて、いくつかの想定が検証されました。イタリア半島および周辺地域の新石器時代個体群について利用可能な限られたデータを活用し、在来農耕民祖先系統が評価されました。さらに、イタリア北部もしくはシチリア島のどちらかの前期青銅器時代個体群が組み込まれ、草原地帯祖先系統の在来起原が追跡されました。外れ値個体GMO010について、祖先系統の単一供給源としてモナカ洞窟クラスタを必要とするモデルはゲノム組成に適合しませんでした。代わりに、個体GMO010の祖先系統は、ブロイオン遺跡の前期青銅器時代イタリア北東部集団に完全に祖先系統が由来するモデルで最適に説明され、これは以前の結果で観察された遺伝的類似性を確証します。逆に、単一供給源ではないモデルは、主要なGMOクラスタの遺伝的構成を説明できませんでした。じっさい、堅牢な2方向モデルは、イタリア北部前期青銅器時代祖先系統とともに、新石器時代もしくは中期新石器時代の30.2±3.7%~46.8±4.9%の寄与必要とし、これはイタリア中央部(イタリア_ラツィオ_N)かイタリア南部(イタリア_カラブリア_MN)かシチリア島(イタリア_シチリア_MN)の個体群に起源があります。
最後に、機能および表現型形質と関連するSNPのパネルが調べられました。まず、HirisPlex-SのDNA検証体系から41ヶ所の情報をもたらすSNPが調べられ、充分なゲノム網羅率のある9個体のうち6個体で青色の目のアレル(対立遺伝子)が見つかりました。髪の色の分析からは、ほぼ全ての個体が濃い色、茶色(5個体)か赤色(6個体)を示した、と明らかになりました。さらに、10個体の大半は一般的なより濃い色の皮膚の色素沈着を報告しており、例外はGMO001とGMO015とGMO018とGMO022で、青白い皮膚と関連するアレルを有していました。個体GMO018とGMO022も、より明るい髪の色と関連する遺伝的多様体を有していました。
SNPediaおよびdbSNPデータセットで注釈づけされた機能的SNPも調べられました。その結果、充分なゲノム網羅率のある全個体は、乳糖分解酵素耐性と関連するSNPで祖先型アレルを有している、と分かり、これらの個体は成人では乳糖不耐性だったかもしれない、と示唆されます。モナカ洞窟人口集団内で観察された近親交配事象を考えて、稀な疾患と関連するSNPが調べられ、潜在的な健康への影響が評価されました。しかし、遺伝性疾患と関連する顕著な遺伝標識は特定されませんでした。唯一の例外は個体GMO012で、UBE2I遺伝子に位置するSNPのrs8063で派生的アレルを有していました。この多様体は軽度の認知障害と有意に関連づけられてきましたが、この個体への表現型への影響は依然として不明です。
●考察
イタリア南部における先アペニン文化人口集団の居住および人口統計学的パターンは、より居住密度の高い東部地域と、より散発的な居住の沿岸地域との間の顕著な対照によって特徴づけられ、これは地理的制約と社会文化的動態の組み合わせによって形成されました。プッリャ州とバジリカータ州と五鬼華夷のカラブリア州では、考古学的記録はおもに平原もしくは沿岸地域に位置する中規模の遺跡を示しています。これらの遺跡はおもに、イタリア本土およびアドリア海の海上経路との文化網および交易網に統合されていました。対照的に、ティレニア南部地域における先アペニン文化の居住は、散発的で孤立した岬の遺跡によって定義され、ティレニア海のイタリア中央部やエオリア諸島やシチリア島北東部とのより密接な類似性を示しています。本論文の結果から、モナカ洞窟の個体群は前期青銅器時代シチリア島集団との強い類似性を示し、狩猟採集民とアナトリア半島農耕民と草原地帯牧畜民の祖先系統の同様の割合を示す、と分かりました。とくに、草原地帯祖先系統はカラブリアのこの中期青銅器時代共同体とイタリア半島の同時代の個体群との間で大きなゲノムの差異として現れます。
紀元前1700年頃までに、エーゲ海様式の土器がエオリア諸島とシチリア島とカラブリア西部の洞窟の先アペニン文化集団と関連する洞窟の状況で宗厳氏、エーゲ海起源の海洋民との初期の接触の影響を反映しています。シチリア島西部では、そうした接触は紀元前1800~紀元前1500年頃の地中海東部祖先系統の出現と一致しました。同時期まで、本論文の結果はこの祖先系統がモナカ洞窟の個体群のゲノム構成には存在しないことを浮き彫りにします。
ティレニア海のカラブリアの領域の限られた資源と険しさは、山岳地域における小さく散在した集落の拡散につながりました。これらは恐らく短命な共同体にまとまり最終的に、イタリア本土およびシチリア島の沿岸部および低地と比較すると、社会経済的発展の観点で相対的に原始的にとどまった、は多中心的体系の出現に至りました。興味深いことに、ゲノムデータから、数個体は乳糖分解酵素持続と関連するSNPにおける祖先的RNAを有していた、と明らかになっており、成人期における乳糖不耐性になる可能性が高かったことを示唆しています。この調査結果は、モナカ洞窟における酪農および食肉生産物の消費の同位体証拠とともに検討すると、この共同体の構成員が遺伝的不耐性にも関わらず乳と酪農産物を消費していた、と示唆しています。食性慣行と遺伝的素質との間のこの明らかな不一致はさらに、ほぼ牧畜資源に依存していた限定的な食性選択と生計経済の状況を反映しているかもしれません。
この状況では、共同墓地もしくは祭儀空間としての洞窟の使用は、共同体の自己意識の独自性の形成において重要な兆候と示唆されてきました。しかし、中期青銅器時代における葬儀目的天然洞窟利用の刊行は、イタリア中央部および南部において依然として活発な議論の主題で、先アペニン文化社会の組織構造は依然として不明です。先アペニン文化集団と関連する集団埋葬は通常、自然もしくは人為的どちらかの起源の閉鎖空間で行なわれました。最もよく知られている事例には、ラツィオ州のヴィットリオ・ベッキ洞窟およびレジーナ・マルゲリータ洞窟やプッリャ州のマナコラ洞窟やカラブリア州のモナカ洞窟が含まれ、他の事例には巨石や人為的地下墓地が含まれます。これらの遺跡はおもに住民集団の作業区として機能していた、と提案した学者もいましたが、単一の独特な共同体内の親族関係の表現と厳密に結びついている、と示唆する学者もいます。
モナカ洞窟では、近隣の集落がないことや明らかな埋葬の区別の欠如から、社会組織の解釈にはおもに生物学的データに゜依存することになりました。本論文の調査結果から、区画m5vで見つかった混在した遺骸は特定の先アペニン文化無集団の構成員に属している、と示唆され、それについて、放射性炭素年代測定の一致する数(この区画の8個体)は、この被葬者が紀元前1780~紀元前1380年頃に居住していたことを示唆しています。人為的攪乱や続成作用や標本抽出戦略は、拡張系図の再構築を制約しましたが、本論文の遺伝学的結果は均質な共同体構造を裏づけます。これらには、区画m5vにおける、クラスタ化した(まとまった)遺伝的特性や、親族の拡散パターンや、おそらくは性別と年齢の偏った埋葬慣行が含まれます。しかし、1点が前期金石併用時代となるモナカ洞窟の他の区画における散在した遺骸の存在を考えると、性別と年齢の偏った埋葬慣行とり解釈には、モナカ洞窟に依然として存在する考古人類学的資料のさらなる調査が必要です。
背景近縁性の繰り返しのパターンにも関わらず、本論文の推定は、高度に孤立したか極端に小さな人口集団を示唆せず、むしろ、カラブリア北西部の山岳地域の共同体間の相互接続性を強調する考古学的仮説と一致します。これはモナカ洞窟集団における少なくとも2点の外れ値の存在によっても確証され、この外れ値2個体は前期青銅器時代イタリア北東部人口集団とのより高い類似性を示します。埋葬集団内で観察された遺伝的異質性は、イタリア半島沿いの相互接続性の程度を反映している可能性が高そうです。全体的に、本論文の結果はモナカ洞窟の中期青銅器時代集団内の異なる人口史を示しており、地域間の移動性と相互作用が先アペニン文化共同体の構成員の局所的な遺伝的多様性の形成に役割を果たしたかもしれない、と示唆されます。
とくに稀な調査結果の一つは、系図の一つで浮き彫りになった近親交配の極端な事例で、これまで考古学的記録では異例です。考古遺伝学的研究は近親交配事象をさまざまなヒト集団における孤立して小さな人口規模と関連づけてきており、それにはネアンデルタール人(Homo neanderthalensis)や[46]上部旧石器時代狩猟採集民[47、48]や島嶼部環境の新石器時代農耕民[31]が含まれ、他の研究では、近親交配事象は定住共同体における王朝もしくは王室制度と結びつけられており、古代社会における階層構造強化と領土権力統合の社会的戦略が示唆されています[29]。これらの状況はおもに全キョウダイ(両親が同じキョウダイ)もしくは半キョウダイ(一方の親のみを共有するキョウダイ)を含んでおり、巨石建造物や公共儀式とも関連づけられてきました。本論文の結果はむしろ、そうした異常な行動がさまざまな社会的状況に当てはまる可能性を証明しており、これは、最近も示唆されたように、さまざまな文化的側面が必ずしも上流階層共同体もしくは極端に小さな人口集団と関わっていなかったことを反映しています。したがって、親子間の繁殖結合など極端な証拠の解釈には、全体的な考古人類学的背景の批判的な評価が必要です。
本論文で観察された親子間の繁殖結合は、一部の研究者が提案しているように、社会的に承認された行動を反映しているかもしれません[29]。これは、女性と非成人が優占する埋葬地m5vに葬られた唯一の男性としての、個体GMO022の存在を説明できるかもしれません。しかし、遺骸の無秩序な散乱と埋葬地の不明な構成は、決定的な結論を導くさいに慎重な検討を必要とします。この事象が、(a)先アペニン文化集団内で容認された結婚慣行、したがって典型的な配偶パターンの例外か、(b)特異な違反か、(c)強制もしくは暴力の結果を表しているのかどうか、依然として不明です。人類学的文献では、禁忌としての近親相姦事象はおもに、生物学的結果ではなく、その行為自体への自然な嫌悪に根差している、と示唆されており、それは、非暴力的な場合、その行為は実際に本質的には無害かもしれないからです。これは、解釈に注意深い手法を必要とします。
本論文は、そうした極端な事例によって課される解釈上の困難にも関わらず、先史時代共同体の文化的慣行の理解への証拠の提供において、重要な前身を表しています。考古遺伝学的分析の絶えず増加していく可能性の活用によって、小さな先アペニン文化の人口統計学的特性が再構築され、青銅器時代のイタリア南部における人口動態と社会組織と文化的表現について前例のない視点が提供されました。本論文の調査結果から、異常な生物学的パターンは広範な社会的慣行に対応しているかもしれない、と示され、先史時代イタリア南部における親族関係制度と社会的慣行の複雑さを解明するために、さらなる考古学と人類学と遺伝学の調査の必要性が強調されます。
参考文献:
Fontani F. et al.(2025): Archaeogenetics reconstructs demography and extreme parental consanguinity in a Bronze Age community from Southern Italy. Communications Biology, 8, 1766.
https://doi.org/10.1038/s42003-025-09194-2
[7]Raveane A. et al.(2022): Assessing temporal and geographic contacts across the Adriatic Sea through the analysis of genome-wide data from Southern Italy. Genomics, 114, 4, 110405.
https://doi.org/10.1016/j.ygeno.2022.110405
関連記事
[17]Fu Q. et al.(2016): The genetic history of Ice Age Europe. Nature, 534, 7606, 200–205.
https://doi.org/10.1038/nature17993
関連記事
[18]Aneli S. et al.(2022): The Genetic Origin of Daunians and the Pan-Mediterranean Southern Italian Iron Age Context. Molecular Biology and Evolution, 39, 2, msac014.
https://doi.org/10.1093/molbev/msac014
関連記事
[19]Posth C. et al.(2023): Palaeogenomics of Upper Palaeolithic to Neolithic European hunter-gatherers. Nature, 615, 7950, 117–126.
https://doi.org/10.1038/s41586-023-05726-0
関連記事
[20]Allentoft ME. et al.(2024): Population genomics of post-glacial western Eurasia. Nature, 625, 7994, 301–311.
https://doi.org/10.1038/s41586-023-06865-0
関連記事
[29]Cassidy LM. et al.(2020): A dynastic elite in monumental Neolithic society. Nature, 582, 7812, 384–388.
https://doi.org/10.1038/s41586-020-2378-6
関連記事
[30]Harney É. et al.(2018): Ancient DNA from Chalcolithic Israel reveals the role of population mixture in cultural transformation. Nature Communications, 9, 3336.
https://doi.org/10.1038/s41467-018-05649-9
関連記事
[31]Ariano B. et al.(2022): Ancient Maltese genomes and the genetic geography of Neolithic Europe. Current Biology, 32, 12, 2668–2680.E6.
https://doi.org/10.1016/j.cub.2022.04.069
関連記事
[33]Fernandes DM. et al.(2020): The spread of steppe and Iranian-related ancestry in the islands of the western Mediterranean. Nature Ecology & Evolution, 4, 3, 334–345.
https://doi.org/10.1038/s41559-020-1102-0
関連記事
[34]Saupe T. et al.(2021): Ancient genomes reveal structural shifts after the arrival of Steppe-related ancestry in the Italian Peninsula. Current Biology, 31, 12, 2576–2591.E12.
https://doi.org/10.1016/j.cub.2021.04.022
関連記事
[35]Lazaridis I. et al.(2014): Ancient human genomes suggest three ancestral populations for present-day Europeans. Nature, 513, 7518, 409–413.
https://doi.org/10.1038/nature13673
関連記事
[37]Marcus JH. et al.(2020): Genetic history from the Middle Neolithic to present on the Mediterranean island of Sardinia. Nature Communications, 11, 939.
https://doi.org/10.1038/s41467-020-14523-6
関連記事
[46]Mafessoni F. et al.(2020): A high-coverage Neandertal genome from Chagyrskaya Cave. PNAS, 117, 26, 15132–15136.
https://doi.org/10.1073/pnas.2004944117
関連記事
[47]Jones ER. et al.(2015): Upper Palaeolithic genomes reveal deep roots of modern Eurasians. Nature Communications, 6, 8912.
https://doi.org/10.1038/ncomms9912
関連記事
[48]Sikora M. et al.(2017): Ancient genomes show social and reproductive behavior of early Upper Paleolithic foragers. Science, 358, 6363, 659–662.
https://doi.org/10.1126/science.aao1807
関連記事




この記事へのコメント