長江下流域近世人類遺骸のゲノムデータ
長江下流域近世人類遺骸のゲノムデータを報告した研究(He et al., 2025)が公表されました。[]は本論文の参考文献の番号で、当ブログで過去に取り上げた研究のみを掲載しています。本論文の「中国」の指す範囲はよく分からず、現在の中華人民共和国の支配領域もしくはもっと狭くダイチン・グルン(大清帝国、清王朝)の18省かもしれませんが、この記事ではとりあえず「中国」と表記します。本論文は、宋代~清代の長江下流域の人類8個体のゲノムデータを報告します。これらのうちほとんどの個体は高度な遺伝的均質性を示し、近世長江下流域における遺伝的安定性が示唆されます。このうち7個体は、遺伝的祖先系統(祖先系譜、祖先成分、祖先構成、ancestry)の69.3~100%が古代黄河流域関連人口集団に由来する、と推定されましたが、残りの1個体はアジア東部南方の基層集団の子孫としてモデル化できました。また、清代の1個体は地中海東部集団との遺伝的つながりを示しています。近世長江下流域集団のゲノムは、その多くが黄河流域集団と関連する祖先系統に由来するものの、華南の新石器時代稲作集団の祖先系統も保持しているようで、華南の完新世人口史の解明に寄与します。
本論文の略称は、ssDNA(single-strand deoxyribonucleic acid、1本鎖DNA)、SNP(Single Nucleotide Polymorphism、一塩基多型)、PCA(principal component analysis、主成分分析)、ANGSD(analyzing next generation sequencing data、次世代配列決定データ分析)、KWSM(Kongwangshan Ming Dynasty、孔望山遺跡明代)、DATES(Distribution of Ancestry Tracts of Evolutionary Signals、進化兆候の祖先系統区域の分布)、o(outlier、外れ値)、k(kilo years ago、千年前)、EA(East Asian、アジア東部人)です。時代区分の略称は、BA(Bronze Age、青銅器時代)、LBIA(Late Bronze Age to Iron Age、後期青銅器時代~鉄器時代)、IA(Iron Age、鉄器時代)、HE(historical era、歴史時代)です。本論文で取り上げられる主要な文化は、良渚(Liangzhu)文化、大汶口(Dawenkou)文化、龍山(Longshan)文化、二里頭(Erlitou)文化です。
本論文で取り上げられる主要な江蘇省の遺跡は、常州(Changzhou)市では宋代の大芬村(Dafencun)遺跡と宋代の紅梅西村(Hongmeixicun)遺跡と三国時代~清代の北舎荘(Beishezhuang)遺跡と明代の花園地(Huayuandi)遺跡、連雲港(Lianyungang)市では周代~清代の孔望山(Kongwangshan)遺跡と海州(Haizhou)区の南北朝時代~清代の連雲港競技場(Lianyungang gymnasium)遺跡、宿遷(Suqian)市では漢代~清代の嬭嬭廟洞(Nainaimiaodong)遺跡です。江蘇省以外の主要な遺跡は、福建省の前期新石器時代の渓頭村(Xitoucun)遺跡および後期新石器時代の曇石山(Tanshishan)遺跡、広西チワン族自治区(以下、広西と省略)では高峰(Gaofeng)遺跡と花橋(Huaqiao)遺跡と化図岩(Huatuyan)遺跡(高峰遺跡と花橋遺跡と化図岩遺跡の人類集団はGaoHuaHuaと呼ばれます)およびバロン(Balong)遺跡とバンダ(Banda)遺跡とキンチャン(Qinchang)遺跡と岑遜(Cenxun)遺跡(バロン遺跡とバンダ遺跡とキンチャン遺跡と岑遜遺跡の千年紀半ばの古代人はBaBanQinCen集団と呼ばれます)です。
●要約
長江下流域は中国史においてひじょうに重要な役割を担っています。この地域の以前の遺伝学的研究はおもに現代の人口集団のデータセットに焦点を当ててきたので、古代人のゲノムの利用可能性が限られていたことから、詳細な過去の人口史を再構築し、長江関連集団の遺伝的影響を評価する能力が妨げられてきました。本論文は、宋王朝から清王朝(960~1912年)の8個体で構成される、長江下流域の古代人のゲノムの最初の一式を提示します。ほとんどの標本で高度な遺伝的均質性が観察され、長期の地域的な遺伝的安定性が示唆されます。7個体は、祖先系統の69.3~100%が古代黄河関連人口集団に由来する、と推定されましたが、残りの1個体はアジア東部南方基層に分類できます。長江下流域に居住する現在の漢人は、この地域の歴史時代の個体群の直接的な遺伝的子孫としてモデル化できます。注目すべきことに、清王朝の標本1点は地中海東部との遺伝的つながりを明らかにします。本論文の調査結果は、歴史時代を通じての長江下流域における遺伝的連続性を示しています。これらの調査結果は、アジア東部の南北間の遺伝的架橋この地域の役割を浮き彫りにし、黄河関連祖先系統の南方への拡大によって形成されつつも、在来の稲作農耕祖先系統が保持されてきました。
●背景
長江流域人口集団は歴史時代を通じて、戦争や文化的変化や順化などの要因のため人口統計学的変化を経ました。世界で最も重要な主食の一つであるイネは、11000年前頃に長江下流域で初めて栽培化されました【イネの栽培化の起源地については、珠江中流域など他地域も想定しておくべきかもしれません】。稲作技術は長江下流域を越えて広がりましたが、先行研究は長江中下流域におけるイネと雑穀の混合栽培も確認してきました。この混合栽培パターンは、黄河流域における雑穀農耕祖先系統からの南方への移動および遺伝的影響を示唆しています。考古学的証拠ではさらに、長江下流域の最期の中国新石器時代玉器文化である良渚文化(紀元前5300~紀元前4000年頃)が、大汶口文化や龍山文化や二里頭文化など黄河流域の新石器時代文化と強いつながりを維持していた、と明らかになりました。この文化的相互作用は、この地域における南北の人口集団間の人口混合の可能性を示唆しているかもしれません。
西晋王朝(266~316年)期に、匈奴の勢力が首都を略奪し、中国北部から長江中下流域への大規模な人口移動が促進されました。これら移動させられた人口には、広い人口統計学的範囲が含まれており、それは知識層や農耕民や商人などで、こうした人々はその後、長江流域の文化的および経済的発展に貢献しました。長江下流域はその後の南北朝時代(420~589年)と唐王朝(618~907年)期に紛争による影響をほぼ受けず、中原地域からの戦争避難人口を惹きつけ、最終的には中国の主要な経済的中心地としての地位が確たるものとなりました。この南方への戦争を避ける移動は、南宋王朝(1127~1279年)末まで続きました。中国南部へのモンゴルの侵入によって、長江下流域の人々はさらに南方への移動を余儀なくされ、中国南部(つまり、現在の福建省や広東省や広西チワン族自治区)やアジア南東部に定住することになりました。しかし、明王朝(1368~1644年)初期には、経済復興を支える労働力需要の高まりによって、中国南部からの移民の流入が長江下流域の人口減少の東部地域(現代の江蘇省)へと定住しました。清王朝(1644~1912年)期には、長江下流域は太平天国の乱のため深刻な人口減少を経ており、江蘇地域では推定で70%の人口減少となりました。これらの歴史時代における頻繁な人口統計学的変化のため、長江下流域の人口集団の時間的な遺伝的特性を特徴づけることは、大きな課題となるかもしれません。
中国における古代DNA研究は過去数十年間で急速に発展し、過去の人口構造および移住事象への知見を提供してきました。しかし、古代DNAの保存状態が悪いため、中国南部の古代の個体群から高品質な遺伝的データの回収に成功した研究はほとんどありません。この地域における遺伝的構造および人口史の理解は、依然として限られています。それにも関わらず、中国の南東部沿岸や南部や南西部を含めて周辺地域の古代DNA研究、古代の人口動態に重要な知見を提供してきました[12~14]。これらの研究では中国南東部沿岸の人口集団は6400年以上前にすでに移動し、中国南部内陸部人口集団と混合した、と明らかになっています。さらに、黄河関連人口集団の拡大が、中国南西部では早くも新石器時代に、中国南部では1500年前頃に遺伝的特性を形成しました。これらの進歩にも関わらず、中国の南北間の重要な移行地域である長江下流域の古代の個体群の遺伝的特性は、依然としてほぼ分かっていません。この地域の人口史についての現時点での研究はすべて、考古学および文献の記録に基づいており、これらは人口構造の変化を直接的には反映できません。これまでに、この地域の古代のゲノム規模データは、DNAの保存状態が悪いため刊行されてこなかったので、長江流域における人口史の研究が妨げられてきました。この研究では、長江下流域の古代人のゲノムの新たな一式が収集されて処理され、この地域の人口史のより深い理解への寄与が目指されます。
●古代ゲノムデータ生成
長江下流域の遺伝的構成要素を明らかにするために、江蘇省の漢王朝から清王朝の年代の7ヶ所の考古学的遺跡で発掘された67個体が収集されました。全標本に、ssDNAライブラリ調整手順と溶液内捕獲戦略が適用されました。ライブラリで古代DNA損傷パターンが特定され、schmutziを用いて全個体の現代人からの汚染が推定されました。汚染率3%未満で、124万パネルで対象となった5万ヶ所以上のSNPのあるライブラリが保持されました。汚染をさせに評価するために、ANGSDとComtamLDが活用されました。汚染率3%未満のライブラリについて、全断片が分析に含められました。汚染率が3%超の標本については、古代DNA損傷パターンを示すDNA断片のみに下流分析が限定されました。選別後に124万パネルで対象となる5万ヶ所未満のSNPのライブラリは、この研究では除外されました。124万パネルで3.14~70.29%と130884~948990ヶ所のSNPの範囲の内在性DNAがある、8個体が得られました(表1および表2)。全ての読み取りの各末端から6塩基対を除去した後で、親族関係分析が実行され、本論文の標本では関係が確認されませんでした。8個体すべては、その後の集団遺伝学的分析に含められました。
選別に合格した全個体は、DNAの保存状態に有利かもしれない比較的山がちの地域である、江蘇省北部の3ヶ所の遺跡(孔望山、連雲港競技場、嬭嬭廟洞)に由来しました(図1A)。宋王朝から清王朝までの江蘇省のこれらの8個体は、長江下流域における歴史時代の人口構造の研究のためのゲノムデータを提供しました。以下は本論文の図1です。
●長江下流域における遺伝的安定性および多様性
長江下流域の複雑な人口統計学的歴史のため、人口動態がこの地域で経時的にどう変化したのか、調べることが目指されました。まず、本論文の個体群は年代に基づいて3群(江蘇_宋、江蘇_明、江蘇_清)に区分され、「ヒト起源」データセットに基づいてPCAが実行されました。黄河地域の古代の個体群と比較すると、長江流域の標本は主成分1(PC1)に沿ってわずかに古代の南方人口集団の方へと動いていました(図1B)。古代江蘇個体群のクラスタ化(まとめること)パターンは、古代黄河関連人口集団との密接な遺伝的関係を明らかにし、南方祖先系統からのわずかな寄与が示唆され、この地域の複雑な人口統計学的歴史を通じての、持続的な遺伝的安定性が示唆されました。
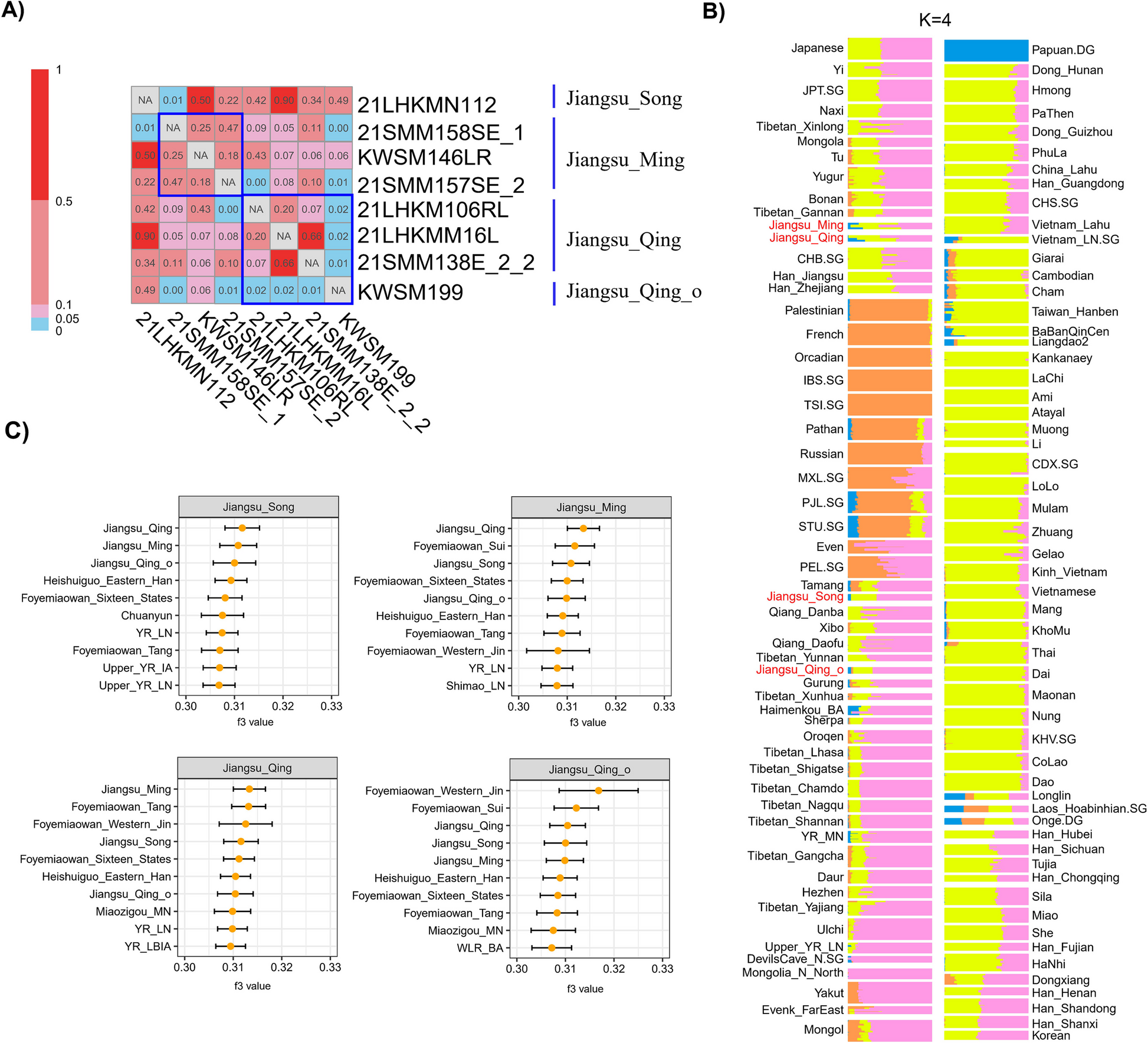
清王朝の個体KWSM199を除いて、本論文の個体では遺伝的均質性と類似の遺伝的特性が観察されました(図2A・B)。外群f₃統計も、他の王朝の江蘇個体群の密接な遺伝的類似性を裏づけます(図2C)。さらに、大元ウルス以降の中原からの古代の人口集団との継続的な遺伝的交流を経たかもしれない個体Nagqu1.1 kを除いて、その類似性はf₄(ムブティ人、アジア東部古代人;江蘇_古代人、江蘇_古代人)における有意ではない結果で確証されました。以下は本論文の図2です。
個体KWSM199はほとんどの江蘇個体と比較して、異質性を示しました。したがって、この標本は江蘇_清_oと分類表示されました。一方で、ADMIXTURE分析ではこの外れ値にユーラシア西部関連構成要素がある、と特定されました(図2B)。次に、f分析を適用し、江蘇_清_oとユーラシア西部人口集団との間の類似性が定量化されました。f₄(ムブティ人、関連集団;江蘇_清_o、江蘇_清)におけるわずかな兆候は、江蘇_清_oと地中海東部関連人口集団との間の遺伝的つながりを示唆します。本論文の混合モデル化では、潜在的な供給源として、江蘇_清_oとより多くのアレル(対立遺伝子)を共有する、エジプト_プトレマイオス朝が用いられました。その結果、江蘇_清_oは黄河関連人口集団とアジア東部南方人の混合としてモデル化でき、地中海東部関連系統からのわずかな寄与(約7.6%)がある、と示唆されます。
●歴史時代の江蘇個体群で保持されていた中国南部祖先系統
本論文の江蘇個体群はアジア東部南方人の方へと動いており、黄河関連人口集団と比較して、南方関連構成要素の増加を示唆しました(図1B)。どの人口集団が歴史時代の江蘇人口集団の形成に寄与したのか調べるために、f₄形式(ムブティ人、アジア東部古代人;黄河集団、江蘇_HE)のf₄統計が用いられました。予測されたように、有意な兆候は江蘇_HEとアジア東部南方人口集団との間のつながりを確証しました(Z得点が3超)。興味深いことに、福建省の4500年前頃の古代稲作の2人口集団である曇石山遺跡集団および渓頭村遺跡集団が、本論文の古代江蘇個体群とより密接な遺伝的類似性を示しました(Z得点が3超)。長江下流域の古代DNAの不足のためと、イネがまず長江下流域で栽培化されたことを考えて、曇石山遺跡集団および渓頭村遺跡集団が長江下流域の未知の古代の人口集団の代理として用いられました。
この2人口集団(つまり、曇石山遺跡集団と渓頭村遺跡集団)は遺伝的に広西の他の南方古代人口集団(つまり、GaoHuaHuaやBaBanQinCenなど)とより近いと分かり、歴史時代の江蘇個体群と曇石山/渓頭村集団との間の類似性はより広範な南方関連祖先系統を反映しているかもしれない、と示唆されます。しかし、GaoHuaHuaとBaBanQinCenを含めて、外群ですべての歴史時代の江蘇個体群のモデル化に成功し、江蘇_宋は黄河_LBIAとして1方向でモデル化できますが、江蘇_明と江蘇_清は黄河_LBIA(69.3~80.2%)と曇石山(19.8~30.7%)の混合としてモデル化でき、歴史時代の江蘇個体群は、黄河関連人口集団の拡大にも関わらず、在来の稲作祖先系統を保持していた、と証明されます(図3)。以下は本論文の図3です。
黄河関連人口集団と江蘇の在来祖先系統との間の混合時期を調べるために、それぞれ北方人口集団供給源と在来人口集団供給源の代理として黄河_LBIAと曇石山集団を用いて、DATES分析が実行されました。その結果、黄河関連祖先系統からの遺伝的寄与は4400年前頃かもしれない、と示唆されます。先行研究[15]では、中国南部の稲作人口集団が中期新石器時代と後期新石器時代の間に黄河流域へと北方へ移動した、と提案されました。これは本論文の調査結果と一致し、北方祖先系統は同じ頃に古代江蘇人口集団と混合した、示唆されます。したがって、これらの結果は双方向の拡大との仮説を裏づけ、つまり、長江下流域の古代の人口集団が黄河流域へと北方へ移動した一方で、黄河関連人口集団も中期~後期新石器時代に長江流域へと南方へ移動しました。
●現代の漢人への遺伝的寄与
太平天国の乱は長江下流域、とくに江蘇省で人口を劇的に減少させ、歴史時代の江蘇人口集団が現代中国人集団にどのような役割を果たしたのか、という問題が残ります。PCAにおいて、すべての江蘇個体は現代の漢人と纏まりました(図4B)。予想通り、外群f₃分析の結果から、古代江蘇個体群は現代の漢人と最高の遺伝的類似性を共有している、と示されます(図4 C)。この遺伝的つながりは、f₄形式(ムブティ人、江蘇_HE;現代漢人、アジア東部現代人)のその後のf₄分析の有意な負の結果によって裏づけられます。以下は本論文の図4です。
長江下流域および周辺地域の現代漢人への古代江蘇個体群の遺伝的寄与を定量化するために、qpAdmを用いて混合割合がモデル化されました。その結果、長江下流域(つまり、江蘇省と浙江省と上海)の現代漢人は江蘇_清の直接的子孫としてモデル化できる、と分かりました。対照的に、漢_山東は、江蘇_清よりも多くの北方祖先系統を有する江蘇_宋と均質です。
●考察
複数回の移住の波および顕著な人口減少にも関わらず、長江下流域の人口構造はほぼ変わらず、遺伝的安定性および黄河関連人口集団との高い遺伝的類似性を維持しました。しかし、地中海東部関連人口集団とアレルを共有しているように見える、江蘇_清_oとして分類表示された外れ値が特定されました。本論文のqpAdm分析では、江蘇_清_oは黄河関連人口集団と曇石山集団の混合としてモデル化でき、本論文では地中海東部関連人口集団の代理として用いられた、エジプト_プトレマイオス朝からのわずかな寄与(7.6%)があった、と示唆されました。注目すべきことに、f₄(ムブティ人、関連集団;江蘇_清_o、江蘇_清)は江蘇_清_oとエジプト_プトレマイオス朝との間の遺伝的類似性について示唆的証拠しか提供していません。この地域からの追加の古代人標本が、江蘇古代人における国際結婚の可能性のさらなる評価に必要です。一方で、混合時期を推定する現在の手法は、2供給源混合用に設計されており、江蘇_清_oについて混合年代を直接的には決定できません。歴史的記録によると、江蘇省の国際港である大埔港(Dapu Port)は1905年以降開かれており、国際結婚を可能とした環境を提供していました。しかし、開港以前の政府規制の交易も、遺伝的混合に寄与したかもしれません。したがって、この東西の混合事象は清王朝の前に起きたかもしれない、と仮定されました。この調査結果から、歴史時代の江蘇省における反映した経済は、国際結婚に寄与する環境を提供しており、それによってこの地域の安定した遺伝的背景で遺伝的多様性を増加させた、と示唆されます。
一方で、黄河関連人口集団の拡大は、中国南部における人口構造を大きく変えました[12、13]。中国南部の他の古代の人口集団と一致して、歴史時代の江蘇個体群は他の歴史時代の古代の個体群と同様に黄河関連人口集団と強く関連しています。しかし、歴史時代の江蘇個体群と一部の南方古代祖先系統(つまり、曇石山集団が長江下流域の道の古代祖先系統の代理として本論文では用いられました)との間のつながりが観察されました。歴史時代の江蘇人口集団は依然として在来の稲作関連祖先系統を保持していた、と本論文では推測されました。先行研究では、黄河流域の祖先系統は新石器時代に稲作共同体の北方への拡大から追加の遺伝子流動を受け取った、と論証されました。黄河流域と長江流域の古代の人口集団間の4500年前頃となる混合事象の成功したモデル化を考えて、本論文では、この2地域【黄河流域と長江流域】間の移動は双方向だった[15]、と提案されました。しかし、この推測は2通りの仮説に基づいており、一方は、新石器時代の雑穀農耕および稲作祖先系統が明確に異なる人口集団だったことと、福建省の古代稲作祖先系統(つまり、曇石山集団と渓頭村集団)が長江流域の未知の稲作祖先系統の代表かもしれないことです。
歴史的記録によると、太平天国の乱は長江中下流域、とくに江蘇省の人口を劇的に減少させ、この期間に人口の約70%が失われました。江蘇省北部の人々は江蘇省南部の人口の大半に寄与しましたが、江蘇省南部の一部の地位はは依然として、安徽省や河南省のような他地域から約50%の移民を受け入れ、これは江蘇省における中原からのより多くの北方祖先系統をもたらしているかもしれません。それにも関わらず、江蘇省と、上海や浙江省や山東省など隣接地域の現代の現代漢人は、歴史時代の江蘇省人口集団にその祖先系統のすべてが由来する、とモデル化できます。現代の漢人は全員、より多くの北方祖先系統を示す(つまり、江蘇_宋として1方向モデル化できる)山東省の漢人を除いて、江蘇_清と遺伝的に均質です。長江下流域における顕著な移住記録にも関わらず、この時間的な遺伝的類似性は以下の2点の理由に起因する、と推測され、その理由とは、(1)長江下流域全体にわたって遺伝的特性を均質化した歴史時代における頻繁な移動と、(2)同様の遺伝的構成要素の人口集団間の微妙な遺伝子流動の検出における、ヒト起源データセットの限界です。
本論文は歴史時代の江蘇省の8個体に基づいており、これは長江下流域の遺伝的構造を完全には表していないかもしれないことに要注意です。本論文は、この分析では新石器時代の長江流域に居住していた稲作人口集団の古代ゲノムが欠けていることを認識しています。したがって、この地域における遺伝的変化を理解するには、新石器時代長江の追加の古代ゲノムデータが必要です。
●まとめ
本論文は、長江下流域の最初のゲノムデータセットを報告します。本論文は、宋王朝から清王朝までの江蘇省の人口統計学的歴史を、江蘇省の古代ゲノム標本8点の分析によって調べました。その結果、歴史時代の江蘇省の個体群は遺伝的に均質で、黄河関連人口集団との高い遺伝的類似性を有している、と示され、この地域における高度な遺伝的安定性が示唆されます。さらに、地中海東部関連祖先系統を有しているかもしれない外れ値1個体が特定されました。古代の北方人口集団の拡大にも関わらず、古代の南方祖先系統は長江下流域では存続しており、これは歴史時代の江蘇個体群によって保持されていた遺産です。長江下流域に居住する現在の漢人は、歴史時代の江蘇個体群の子孫としてモデル化できます。本論文の結果は、長江下流域人口集団への最初の遺伝学的知見を提供します。この地域の遺伝的データの提供によって、人口構造の変化や社会的および環境的変化との関連を調べることができます。
参考文献:
He H. et al.(2025): Genetic stability in the lower Yangtze River basin from Song to Qing Dynasty. BMC Biology, 23:270.
https://doi.org/10.1186/s12915-025-02343-3
[12]Tao L. et al.(2023): Ancient genomes reveal millet farming-related demic diffusion from the Yellow River into southwest China. Current Biology, 33, 22, 4995–5002.E7.
https://doi.org/10.1016/j.cub.2023.09.055
関連記事
[13]Wang T. et al.(2021): Human population history at the crossroads of East and Southeast Asia since 11,000 years ago. Cell, 184, 14, 3829–3841.E21.
https://doi.org/10.1016/j.cell.2021.05.018
関連記事
[14]Yang MA. et al.(2020): Ancient DNA indicates human population shifts and admixture in northern and southern China. Science, 369, 6501, 282–288.
https://doi.org/10.1126/science.aba0909
関連記事
[15]Ning C. et al.(2020): Ancient genomes from northern China suggest links between subsistence changes and human migration. Nature Communications, 11, 2700.
https://doi.org/10.1038/s41467-020-16557-2
関連記事
本論文の略称は、ssDNA(single-strand deoxyribonucleic acid、1本鎖DNA)、SNP(Single Nucleotide Polymorphism、一塩基多型)、PCA(principal component analysis、主成分分析)、ANGSD(analyzing next generation sequencing data、次世代配列決定データ分析)、KWSM(Kongwangshan Ming Dynasty、孔望山遺跡明代)、DATES(Distribution of Ancestry Tracts of Evolutionary Signals、進化兆候の祖先系統区域の分布)、o(outlier、外れ値)、k(kilo years ago、千年前)、EA(East Asian、アジア東部人)です。時代区分の略称は、BA(Bronze Age、青銅器時代)、LBIA(Late Bronze Age to Iron Age、後期青銅器時代~鉄器時代)、IA(Iron Age、鉄器時代)、HE(historical era、歴史時代)です。本論文で取り上げられる主要な文化は、良渚(Liangzhu)文化、大汶口(Dawenkou)文化、龍山(Longshan)文化、二里頭(Erlitou)文化です。
本論文で取り上げられる主要な江蘇省の遺跡は、常州(Changzhou)市では宋代の大芬村(Dafencun)遺跡と宋代の紅梅西村(Hongmeixicun)遺跡と三国時代~清代の北舎荘(Beishezhuang)遺跡と明代の花園地(Huayuandi)遺跡、連雲港(Lianyungang)市では周代~清代の孔望山(Kongwangshan)遺跡と海州(Haizhou)区の南北朝時代~清代の連雲港競技場(Lianyungang gymnasium)遺跡、宿遷(Suqian)市では漢代~清代の嬭嬭廟洞(Nainaimiaodong)遺跡です。江蘇省以外の主要な遺跡は、福建省の前期新石器時代の渓頭村(Xitoucun)遺跡および後期新石器時代の曇石山(Tanshishan)遺跡、広西チワン族自治区(以下、広西と省略)では高峰(Gaofeng)遺跡と花橋(Huaqiao)遺跡と化図岩(Huatuyan)遺跡(高峰遺跡と花橋遺跡と化図岩遺跡の人類集団はGaoHuaHuaと呼ばれます)およびバロン(Balong)遺跡とバンダ(Banda)遺跡とキンチャン(Qinchang)遺跡と岑遜(Cenxun)遺跡(バロン遺跡とバンダ遺跡とキンチャン遺跡と岑遜遺跡の千年紀半ばの古代人はBaBanQinCen集団と呼ばれます)です。
●要約
長江下流域は中国史においてひじょうに重要な役割を担っています。この地域の以前の遺伝学的研究はおもに現代の人口集団のデータセットに焦点を当ててきたので、古代人のゲノムの利用可能性が限られていたことから、詳細な過去の人口史を再構築し、長江関連集団の遺伝的影響を評価する能力が妨げられてきました。本論文は、宋王朝から清王朝(960~1912年)の8個体で構成される、長江下流域の古代人のゲノムの最初の一式を提示します。ほとんどの標本で高度な遺伝的均質性が観察され、長期の地域的な遺伝的安定性が示唆されます。7個体は、祖先系統の69.3~100%が古代黄河関連人口集団に由来する、と推定されましたが、残りの1個体はアジア東部南方基層に分類できます。長江下流域に居住する現在の漢人は、この地域の歴史時代の個体群の直接的な遺伝的子孫としてモデル化できます。注目すべきことに、清王朝の標本1点は地中海東部との遺伝的つながりを明らかにします。本論文の調査結果は、歴史時代を通じての長江下流域における遺伝的連続性を示しています。これらの調査結果は、アジア東部の南北間の遺伝的架橋この地域の役割を浮き彫りにし、黄河関連祖先系統の南方への拡大によって形成されつつも、在来の稲作農耕祖先系統が保持されてきました。
●背景
長江流域人口集団は歴史時代を通じて、戦争や文化的変化や順化などの要因のため人口統計学的変化を経ました。世界で最も重要な主食の一つであるイネは、11000年前頃に長江下流域で初めて栽培化されました【イネの栽培化の起源地については、珠江中流域など他地域も想定しておくべきかもしれません】。稲作技術は長江下流域を越えて広がりましたが、先行研究は長江中下流域におけるイネと雑穀の混合栽培も確認してきました。この混合栽培パターンは、黄河流域における雑穀農耕祖先系統からの南方への移動および遺伝的影響を示唆しています。考古学的証拠ではさらに、長江下流域の最期の中国新石器時代玉器文化である良渚文化(紀元前5300~紀元前4000年頃)が、大汶口文化や龍山文化や二里頭文化など黄河流域の新石器時代文化と強いつながりを維持していた、と明らかになりました。この文化的相互作用は、この地域における南北の人口集団間の人口混合の可能性を示唆しているかもしれません。
西晋王朝(266~316年)期に、匈奴の勢力が首都を略奪し、中国北部から長江中下流域への大規模な人口移動が促進されました。これら移動させられた人口には、広い人口統計学的範囲が含まれており、それは知識層や農耕民や商人などで、こうした人々はその後、長江流域の文化的および経済的発展に貢献しました。長江下流域はその後の南北朝時代(420~589年)と唐王朝(618~907年)期に紛争による影響をほぼ受けず、中原地域からの戦争避難人口を惹きつけ、最終的には中国の主要な経済的中心地としての地位が確たるものとなりました。この南方への戦争を避ける移動は、南宋王朝(1127~1279年)末まで続きました。中国南部へのモンゴルの侵入によって、長江下流域の人々はさらに南方への移動を余儀なくされ、中国南部(つまり、現在の福建省や広東省や広西チワン族自治区)やアジア南東部に定住することになりました。しかし、明王朝(1368~1644年)初期には、経済復興を支える労働力需要の高まりによって、中国南部からの移民の流入が長江下流域の人口減少の東部地域(現代の江蘇省)へと定住しました。清王朝(1644~1912年)期には、長江下流域は太平天国の乱のため深刻な人口減少を経ており、江蘇地域では推定で70%の人口減少となりました。これらの歴史時代における頻繁な人口統計学的変化のため、長江下流域の人口集団の時間的な遺伝的特性を特徴づけることは、大きな課題となるかもしれません。
中国における古代DNA研究は過去数十年間で急速に発展し、過去の人口構造および移住事象への知見を提供してきました。しかし、古代DNAの保存状態が悪いため、中国南部の古代の個体群から高品質な遺伝的データの回収に成功した研究はほとんどありません。この地域における遺伝的構造および人口史の理解は、依然として限られています。それにも関わらず、中国の南東部沿岸や南部や南西部を含めて周辺地域の古代DNA研究、古代の人口動態に重要な知見を提供してきました[12~14]。これらの研究では中国南東部沿岸の人口集団は6400年以上前にすでに移動し、中国南部内陸部人口集団と混合した、と明らかになっています。さらに、黄河関連人口集団の拡大が、中国南西部では早くも新石器時代に、中国南部では1500年前頃に遺伝的特性を形成しました。これらの進歩にも関わらず、中国の南北間の重要な移行地域である長江下流域の古代の個体群の遺伝的特性は、依然としてほぼ分かっていません。この地域の人口史についての現時点での研究はすべて、考古学および文献の記録に基づいており、これらは人口構造の変化を直接的には反映できません。これまでに、この地域の古代のゲノム規模データは、DNAの保存状態が悪いため刊行されてこなかったので、長江流域における人口史の研究が妨げられてきました。この研究では、長江下流域の古代人のゲノムの新たな一式が収集されて処理され、この地域の人口史のより深い理解への寄与が目指されます。
●古代ゲノムデータ生成
長江下流域の遺伝的構成要素を明らかにするために、江蘇省の漢王朝から清王朝の年代の7ヶ所の考古学的遺跡で発掘された67個体が収集されました。全標本に、ssDNAライブラリ調整手順と溶液内捕獲戦略が適用されました。ライブラリで古代DNA損傷パターンが特定され、schmutziを用いて全個体の現代人からの汚染が推定されました。汚染率3%未満で、124万パネルで対象となった5万ヶ所以上のSNPのあるライブラリが保持されました。汚染をさせに評価するために、ANGSDとComtamLDが活用されました。汚染率3%未満のライブラリについて、全断片が分析に含められました。汚染率が3%超の標本については、古代DNA損傷パターンを示すDNA断片のみに下流分析が限定されました。選別後に124万パネルで対象となる5万ヶ所未満のSNPのライブラリは、この研究では除外されました。124万パネルで3.14~70.29%と130884~948990ヶ所のSNPの範囲の内在性DNAがある、8個体が得られました(表1および表2)。全ての読み取りの各末端から6塩基対を除去した後で、親族関係分析が実行され、本論文の標本では関係が確認されませんでした。8個体すべては、その後の集団遺伝学的分析に含められました。
選別に合格した全個体は、DNAの保存状態に有利かもしれない比較的山がちの地域である、江蘇省北部の3ヶ所の遺跡(孔望山、連雲港競技場、嬭嬭廟洞)に由来しました(図1A)。宋王朝から清王朝までの江蘇省のこれらの8個体は、長江下流域における歴史時代の人口構造の研究のためのゲノムデータを提供しました。以下は本論文の図1です。
●長江下流域における遺伝的安定性および多様性
長江下流域の複雑な人口統計学的歴史のため、人口動態がこの地域で経時的にどう変化したのか、調べることが目指されました。まず、本論文の個体群は年代に基づいて3群(江蘇_宋、江蘇_明、江蘇_清)に区分され、「ヒト起源」データセットに基づいてPCAが実行されました。黄河地域の古代の個体群と比較すると、長江流域の標本は主成分1(PC1)に沿ってわずかに古代の南方人口集団の方へと動いていました(図1B)。古代江蘇個体群のクラスタ化(まとめること)パターンは、古代黄河関連人口集団との密接な遺伝的関係を明らかにし、南方祖先系統からのわずかな寄与が示唆され、この地域の複雑な人口統計学的歴史を通じての、持続的な遺伝的安定性が示唆されました。
清王朝の個体KWSM199を除いて、本論文の個体では遺伝的均質性と類似の遺伝的特性が観察されました(図2A・B)。外群f₃統計も、他の王朝の江蘇個体群の密接な遺伝的類似性を裏づけます(図2C)。さらに、大元ウルス以降の中原からの古代の人口集団との継続的な遺伝的交流を経たかもしれない個体Nagqu1.1 kを除いて、その類似性はf₄(ムブティ人、アジア東部古代人;江蘇_古代人、江蘇_古代人)における有意ではない結果で確証されました。以下は本論文の図2です。
個体KWSM199はほとんどの江蘇個体と比較して、異質性を示しました。したがって、この標本は江蘇_清_oと分類表示されました。一方で、ADMIXTURE分析ではこの外れ値にユーラシア西部関連構成要素がある、と特定されました(図2B)。次に、f分析を適用し、江蘇_清_oとユーラシア西部人口集団との間の類似性が定量化されました。f₄(ムブティ人、関連集団;江蘇_清_o、江蘇_清)におけるわずかな兆候は、江蘇_清_oと地中海東部関連人口集団との間の遺伝的つながりを示唆します。本論文の混合モデル化では、潜在的な供給源として、江蘇_清_oとより多くのアレル(対立遺伝子)を共有する、エジプト_プトレマイオス朝が用いられました。その結果、江蘇_清_oは黄河関連人口集団とアジア東部南方人の混合としてモデル化でき、地中海東部関連系統からのわずかな寄与(約7.6%)がある、と示唆されます。
●歴史時代の江蘇個体群で保持されていた中国南部祖先系統
本論文の江蘇個体群はアジア東部南方人の方へと動いており、黄河関連人口集団と比較して、南方関連構成要素の増加を示唆しました(図1B)。どの人口集団が歴史時代の江蘇人口集団の形成に寄与したのか調べるために、f₄形式(ムブティ人、アジア東部古代人;黄河集団、江蘇_HE)のf₄統計が用いられました。予測されたように、有意な兆候は江蘇_HEとアジア東部南方人口集団との間のつながりを確証しました(Z得点が3超)。興味深いことに、福建省の4500年前頃の古代稲作の2人口集団である曇石山遺跡集団および渓頭村遺跡集団が、本論文の古代江蘇個体群とより密接な遺伝的類似性を示しました(Z得点が3超)。長江下流域の古代DNAの不足のためと、イネがまず長江下流域で栽培化されたことを考えて、曇石山遺跡集団および渓頭村遺跡集団が長江下流域の未知の古代の人口集団の代理として用いられました。
この2人口集団(つまり、曇石山遺跡集団と渓頭村遺跡集団)は遺伝的に広西の他の南方古代人口集団(つまり、GaoHuaHuaやBaBanQinCenなど)とより近いと分かり、歴史時代の江蘇個体群と曇石山/渓頭村集団との間の類似性はより広範な南方関連祖先系統を反映しているかもしれない、と示唆されます。しかし、GaoHuaHuaとBaBanQinCenを含めて、外群ですべての歴史時代の江蘇個体群のモデル化に成功し、江蘇_宋は黄河_LBIAとして1方向でモデル化できますが、江蘇_明と江蘇_清は黄河_LBIA(69.3~80.2%)と曇石山(19.8~30.7%)の混合としてモデル化でき、歴史時代の江蘇個体群は、黄河関連人口集団の拡大にも関わらず、在来の稲作祖先系統を保持していた、と証明されます(図3)。以下は本論文の図3です。
黄河関連人口集団と江蘇の在来祖先系統との間の混合時期を調べるために、それぞれ北方人口集団供給源と在来人口集団供給源の代理として黄河_LBIAと曇石山集団を用いて、DATES分析が実行されました。その結果、黄河関連祖先系統からの遺伝的寄与は4400年前頃かもしれない、と示唆されます。先行研究[15]では、中国南部の稲作人口集団が中期新石器時代と後期新石器時代の間に黄河流域へと北方へ移動した、と提案されました。これは本論文の調査結果と一致し、北方祖先系統は同じ頃に古代江蘇人口集団と混合した、示唆されます。したがって、これらの結果は双方向の拡大との仮説を裏づけ、つまり、長江下流域の古代の人口集団が黄河流域へと北方へ移動した一方で、黄河関連人口集団も中期~後期新石器時代に長江流域へと南方へ移動しました。
●現代の漢人への遺伝的寄与
太平天国の乱は長江下流域、とくに江蘇省で人口を劇的に減少させ、歴史時代の江蘇人口集団が現代中国人集団にどのような役割を果たしたのか、という問題が残ります。PCAにおいて、すべての江蘇個体は現代の漢人と纏まりました(図4B)。予想通り、外群f₃分析の結果から、古代江蘇個体群は現代の漢人と最高の遺伝的類似性を共有している、と示されます(図4 C)。この遺伝的つながりは、f₄形式(ムブティ人、江蘇_HE;現代漢人、アジア東部現代人)のその後のf₄分析の有意な負の結果によって裏づけられます。以下は本論文の図4です。
長江下流域および周辺地域の現代漢人への古代江蘇個体群の遺伝的寄与を定量化するために、qpAdmを用いて混合割合がモデル化されました。その結果、長江下流域(つまり、江蘇省と浙江省と上海)の現代漢人は江蘇_清の直接的子孫としてモデル化できる、と分かりました。対照的に、漢_山東は、江蘇_清よりも多くの北方祖先系統を有する江蘇_宋と均質です。
●考察
複数回の移住の波および顕著な人口減少にも関わらず、長江下流域の人口構造はほぼ変わらず、遺伝的安定性および黄河関連人口集団との高い遺伝的類似性を維持しました。しかし、地中海東部関連人口集団とアレルを共有しているように見える、江蘇_清_oとして分類表示された外れ値が特定されました。本論文のqpAdm分析では、江蘇_清_oは黄河関連人口集団と曇石山集団の混合としてモデル化でき、本論文では地中海東部関連人口集団の代理として用いられた、エジプト_プトレマイオス朝からのわずかな寄与(7.6%)があった、と示唆されました。注目すべきことに、f₄(ムブティ人、関連集団;江蘇_清_o、江蘇_清)は江蘇_清_oとエジプト_プトレマイオス朝との間の遺伝的類似性について示唆的証拠しか提供していません。この地域からの追加の古代人標本が、江蘇古代人における国際結婚の可能性のさらなる評価に必要です。一方で、混合時期を推定する現在の手法は、2供給源混合用に設計されており、江蘇_清_oについて混合年代を直接的には決定できません。歴史的記録によると、江蘇省の国際港である大埔港(Dapu Port)は1905年以降開かれており、国際結婚を可能とした環境を提供していました。しかし、開港以前の政府規制の交易も、遺伝的混合に寄与したかもしれません。したがって、この東西の混合事象は清王朝の前に起きたかもしれない、と仮定されました。この調査結果から、歴史時代の江蘇省における反映した経済は、国際結婚に寄与する環境を提供しており、それによってこの地域の安定した遺伝的背景で遺伝的多様性を増加させた、と示唆されます。
一方で、黄河関連人口集団の拡大は、中国南部における人口構造を大きく変えました[12、13]。中国南部の他の古代の人口集団と一致して、歴史時代の江蘇個体群は他の歴史時代の古代の個体群と同様に黄河関連人口集団と強く関連しています。しかし、歴史時代の江蘇個体群と一部の南方古代祖先系統(つまり、曇石山集団が長江下流域の道の古代祖先系統の代理として本論文では用いられました)との間のつながりが観察されました。歴史時代の江蘇人口集団は依然として在来の稲作関連祖先系統を保持していた、と本論文では推測されました。先行研究では、黄河流域の祖先系統は新石器時代に稲作共同体の北方への拡大から追加の遺伝子流動を受け取った、と論証されました。黄河流域と長江流域の古代の人口集団間の4500年前頃となる混合事象の成功したモデル化を考えて、本論文では、この2地域【黄河流域と長江流域】間の移動は双方向だった[15]、と提案されました。しかし、この推測は2通りの仮説に基づいており、一方は、新石器時代の雑穀農耕および稲作祖先系統が明確に異なる人口集団だったことと、福建省の古代稲作祖先系統(つまり、曇石山集団と渓頭村集団)が長江流域の未知の稲作祖先系統の代表かもしれないことです。
歴史的記録によると、太平天国の乱は長江中下流域、とくに江蘇省の人口を劇的に減少させ、この期間に人口の約70%が失われました。江蘇省北部の人々は江蘇省南部の人口の大半に寄与しましたが、江蘇省南部の一部の地位はは依然として、安徽省や河南省のような他地域から約50%の移民を受け入れ、これは江蘇省における中原からのより多くの北方祖先系統をもたらしているかもしれません。それにも関わらず、江蘇省と、上海や浙江省や山東省など隣接地域の現代の現代漢人は、歴史時代の江蘇省人口集団にその祖先系統のすべてが由来する、とモデル化できます。現代の漢人は全員、より多くの北方祖先系統を示す(つまり、江蘇_宋として1方向モデル化できる)山東省の漢人を除いて、江蘇_清と遺伝的に均質です。長江下流域における顕著な移住記録にも関わらず、この時間的な遺伝的類似性は以下の2点の理由に起因する、と推測され、その理由とは、(1)長江下流域全体にわたって遺伝的特性を均質化した歴史時代における頻繁な移動と、(2)同様の遺伝的構成要素の人口集団間の微妙な遺伝子流動の検出における、ヒト起源データセットの限界です。
本論文は歴史時代の江蘇省の8個体に基づいており、これは長江下流域の遺伝的構造を完全には表していないかもしれないことに要注意です。本論文は、この分析では新石器時代の長江流域に居住していた稲作人口集団の古代ゲノムが欠けていることを認識しています。したがって、この地域における遺伝的変化を理解するには、新石器時代長江の追加の古代ゲノムデータが必要です。
●まとめ
本論文は、長江下流域の最初のゲノムデータセットを報告します。本論文は、宋王朝から清王朝までの江蘇省の人口統計学的歴史を、江蘇省の古代ゲノム標本8点の分析によって調べました。その結果、歴史時代の江蘇省の個体群は遺伝的に均質で、黄河関連人口集団との高い遺伝的類似性を有している、と示され、この地域における高度な遺伝的安定性が示唆されます。さらに、地中海東部関連祖先系統を有しているかもしれない外れ値1個体が特定されました。古代の北方人口集団の拡大にも関わらず、古代の南方祖先系統は長江下流域では存続しており、これは歴史時代の江蘇個体群によって保持されていた遺産です。長江下流域に居住する現在の漢人は、歴史時代の江蘇個体群の子孫としてモデル化できます。本論文の結果は、長江下流域人口集団への最初の遺伝学的知見を提供します。この地域の遺伝的データの提供によって、人口構造の変化や社会的および環境的変化との関連を調べることができます。
参考文献:
He H. et al.(2025): Genetic stability in the lower Yangtze River basin from Song to Qing Dynasty. BMC Biology, 23:270.
https://doi.org/10.1186/s12915-025-02343-3
[12]Tao L. et al.(2023): Ancient genomes reveal millet farming-related demic diffusion from the Yellow River into southwest China. Current Biology, 33, 22, 4995–5002.E7.
https://doi.org/10.1016/j.cub.2023.09.055
関連記事
[13]Wang T. et al.(2021): Human population history at the crossroads of East and Southeast Asia since 11,000 years ago. Cell, 184, 14, 3829–3841.E21.
https://doi.org/10.1016/j.cell.2021.05.018
関連記事
[14]Yang MA. et al.(2020): Ancient DNA indicates human population shifts and admixture in northern and southern China. Science, 369, 6501, 282–288.
https://doi.org/10.1126/science.aba0909
関連記事
[15]Ning C. et al.(2020): Ancient genomes from northern China suggest links between subsistence changes and human migration. Nature Communications, 11, 2700.
https://doi.org/10.1038/s41467-020-16557-2
関連記事




この記事へのコメント