雲南省の古代人のゲノムデータ
雲南省で発見された古代人の新たなゲノムデータを報告した研究(Wang et al., 2025)が公表されました。[]は本論文の参考文献の番号で、当ブログで過去に取り上げた研究のみを掲載しています。本論文は、中華人民共和国雲南省で発見された、7100~1500年前頃の人類の新たなゲノムデータを報告しています。本論文はひじょうに注目すべき見解を二つ提示しており、個人的には近年でも有数の興味深い研究です。
まず注目されるのは、雲南中央部の玉渓(Yuxi)市の通海(Tonghai)県に位置する興義(Xingyi)遺跡で発見された7100年前頃の女性1個体です。この女性個体は、これまで特定されていなかった、深く分岐した基底部アジア祖先系統(祖先系譜、祖先成分、祖先構成、ancestry)を表しています。さらに、この興義祖先系統が、現代チベット人で低いながら一定以上の割合を占める、これまで特定されていなかった祖先系統と密接に関連していることも示されました。現代チベット人のゲノムは、この祖先系統と、高い割合の黄河流域新石器時代集団関連の祖先系統で構成されます[2、3]。また、広西チワン族自治区の隆林洞窟(Longlin Cave)で発見された10686~10439年前頃の個体のゲノム解析で新たに明らかになった祖先系統[8]が、この興義祖先系統と関連する祖先系統とアジア東部南方祖先系統と関連する祖先系統のほぼ同じ割合の混合と推定されたことも、意義深いと思います。
本論文でもう一つ注目されるのは、雲南中央部で発見された5500~1500年前頃の個体群が、この興義祖先系統を示さないものの、以前に特徴づけられていたアジア東部の北方および南方の祖先系統とは異なるアジア東部祖先系統を有しており(雲南中央部祖先系統)、この雲南中央部祖先系統が現在のオーストロアジア語族話者全体に存在することです。そのため、5500~1500年前頃の個体群はオーストロアジア語族祖語話者だった可能性が高い、と本論文は推測しています。さらに、雲南西部の3800~1700年前頃の個体群がおもにアジア東部北方祖先系統を有しているのに対して、雲南東部の3400年前頃の個体群はアジア東部南方祖先系統と雲南中央部祖先系統の混合を示します。これらの調査結果は、複数の多様なアジア東部祖先系統が青銅器時代の雲南人口集団で共存していたことを示唆します。また、雲南中央部の少なくとも一部では、人口集団の遺伝的構成の大きな変容なしに農耕が始まった可能性も示唆されており、農耕の拡大に人口移動と遺伝的変容がどの程度伴っていたのかは時空間的に多様で、一律に論じられないことが改めて示されているように思います。
本論文は、深く分岐したアジア基底部祖先系統(興義祖先系統)とともに、既知のアジア東部北方および南方の祖先系統とは異なる雲南中央部祖先系統も新たに特定しました。これらの知見から、前期完新世には多様な遺伝的構成の集団が存在し、その中には現在ではほぼ消滅した集団も珍しくなかったことが窺えます。特定地域における人類集団の遺伝的連続性を前提にしてはならない、と以前から当ブログでは述べてきましたが(関連記事)、その新たな事例が確認されたことは意義深いと思います。
なお本論文では、縄文時代の2個体も対象としたK(系統構成要素数)= 5でのADMIXTUREの分析結果も示されています(補足図8)。縄文時代の2個体のうち一方は、愛知県田原市の伊川津貝塚遺跡で発見された女性1個体(2720~2418年前頃)で、もう一方は8800年前頃の個体です。この個体はおそらく、群馬県吾妻郡長野原町の居家以岩陰遺跡で発見された女性個体と思われ、査読前論文で報告されています(Ishiya et al., 2024)。K= 5でのADMIXTUREの分析結果から、縄文時代人類集団の遺伝的起源を推測することは私の知見では無理ですが、アジア東部北方のアムール川流域集団およびタイ・カダイ語族話者やオーストロアジア語族話者と関連する構成要素が高い割合で示されており、縄文時代人類集団が複数の祖先系統の混合で形成されたことを示唆しているのかもしれません。以下は本論文の要約図です。
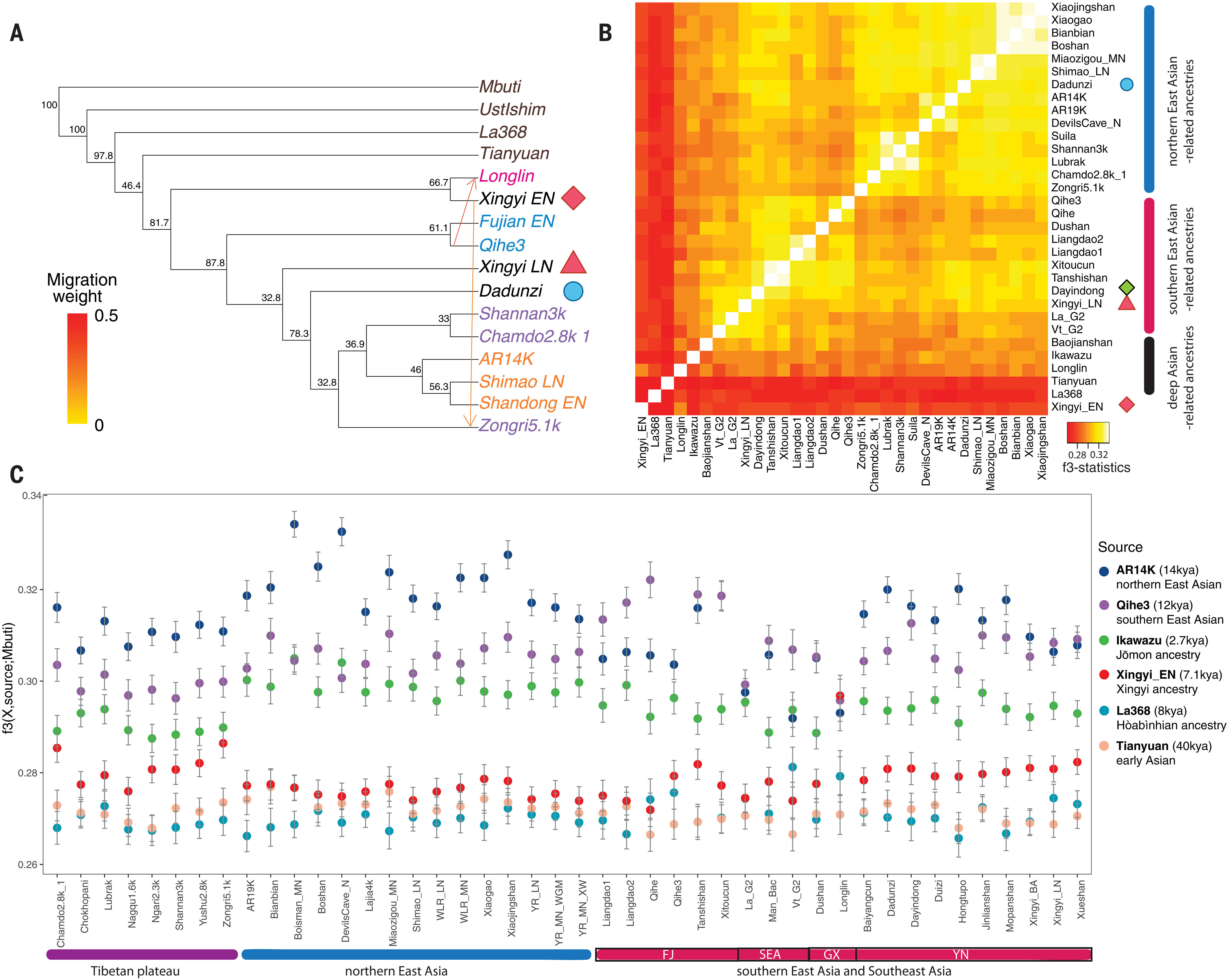
時代区分の略称は、N(Neolithic、新石器時代)、EN(Early Neolithic、前期新石器時代)、MN(Middle Neolithic、中期新石器時代)、LN(Late Neolithic、後期新石器時代)、BA(Bronze Age、青銅器時代)です。地域の略称は、nEA(northern East Asian、アジア東部南方)sEA(southern East Asian、アジア東部南方)です。本論文で言及されている遺跡は、以下の通りです。雲南省中央部では、玉渓(Yuxi)市通海(Tonghai)県の興義(Xingyi)遺跡、玉渓市澄江(Chengjiang)県の金蓮山(Jinlianshan)遺跡および雪山(Xueshan)遺跡、昆明市晋寧(Jinning)県の海宝山(Haibaoshan)遺跡。雲南省東部では、文山チワン族ミャオ族自治州(Wenshan Zhuang and Miao Autonomous Prefecture)広南(Guangnan)県の大印洞(Dayindong)遺跡。雲南省西部では、麗江(Lijiang)市玉龍(Yulong)県の高寨(Gaozhai)遺跡、海門口(Haimenkou)遺跡、大理ペー族自治州(Dali Bai Autonomous Prefecture)賓川(Binchuan)県の白羊村(Baiyangcun)遺跡、楚雄イ族自治州(Chuxiong Yi Autonomous Prefecture)元謀(Yuanmou)県の大墩子(Dadunzi)遺跡、デチェン・チベット族自治州(Diqing Tibetan Autonomous Prefecture)維西リス族自治県(Weixi Lisu Autonomous County)の集差(Jicha)遺跡。広西チワン族自治区では、隆林洞窟(Longlin Cave)と独山洞窟(Dushan Cave)と宝剣山(Baojianshan)洞窟。北京近郊では、北京の南西56kmにある田园(田園)洞窟(Tianyuan Cave)。福建省では、奇和洞(Qihe Cave)遺跡と渓頭村(Xitoucun)遺跡と曇石山(Tanshishan)遺跡。山東省では、博山(Boshan)遺跡。陝西省では、石峁(Shimao)遺跡。
●構造化要約
○前提
アジア東部および南東部では、人口の移動と置換と混合の長い歴史が、現在に至るまでヒトの遺伝的組成に大きく影響を及ぼしてきました。たとえば、基底部アジア祖先系統を有する4万年前頃に多様化したこの地域で見られる初期の人口集団は、アジア東部および南東部のほとんどの現代人で見られる祖先系統へと多様化した単一系統にほぼ置換されました。しかし、今までに標本抽出されたこれらの祖先系統は、アジア東部および南東部の現代人全員で観察される遺伝的多様性をまだ説明しておらず、チベット人やオーストロアジア語族話者を含めて多くの人口集団で依然として特徴づけられていない祖先系統があります。
○理論的根拠
中国南西部の雲南省の7100~1500年前頃の古代人127個体のゲノムの配列決定は、アジア東部および南東部における人口史のさらなる解明に役立つかもしれません。雲南省はチベット高原とアジア南東部と中国南部の交差点に位置し、現在中国で民族と言語の多様性が最も高い地域です。したがって、この地域からの古代の人口集団のゲノム標本抽出は、アジア東部および南東部の先史時代人口集団における経時的な移動と相互作用と変化の把握への機会を提供します。
○結果
雲南省中央部の興義(Xingyi)考古学的遺跡は、以前には標本抽出されていなかった基底部アジア祖先系統を明らかにし、この系統はアジア東部祖先系統と深く分岐しており、中期完新世までアジア東部南方で存続しました。この基底部興義祖先系統は、チベット高原人口集団で見られる深く分岐した亡霊祖先系統とも関連しており、チベット高原人口集団の起源の研究に新たな情報を提供します。雲南中央部の5500~1500年前頃の人口集団は基底部アジア興義祖先系統を示しませんが、以前に特徴づけられていたアジア東部の南北の祖先系統とは異なるアジア東部祖先系統を有しており、この祖先系統は雲南中央部祖先系統と表示されます。この独特なアジア東部祖先系統は現在のオーストロアジア語族話者全体で見ることができるので、雲南中央部のこれらの古代の人口集団はオーストロアジア語族祖語話者人口集団だった可能性が高そうです。対照的に、雲南西部の3800~1700年前頃の人口集団がおもにアジア東部北方祖先系統を有しているのに対して、雲南東部の3400年前頃の人口集団はアジア東部南方祖先系統と雲南中央部祖先系統の混合を示します。まとめると、これらのパターンは、複数の多様なアジア東部祖先系統が青銅器時代の雲南人口集団で共存していたことを示唆します。
○結論
雲南省からの古代人の標本抽出によって、チベット高原に居住していた人口集団に影響を及ぼした「亡霊」祖先系統と密接に関連する、新たな基底部アジア祖先系統が発見されました。さらに、オーストロアジア語族話者人口集団の起源に光を当てる独特なアジア東部祖先系統が見つかりました。青銅器時代の雲南における複数のアジア東部祖先系統は、高いヒトの遺伝的多様性とアジア東部および南東部全域にわたる動的な人口移動を明らかにします。
●要約
アジア東部および南東部におけるヒトの景観はひじょうに複雑で、アジア東部南方の先史時代のヒトからのゲノム規模データの回収の成功は疎らです。この研究では、中国南西部からの古代人127個体のゲノムの標本抽出に成功しました。雲南中央部の7100年前頃の女性1個体は、チベット高原の人口集団に寄与した亡霊人口集団と関連する、以前には標本抽出されていなかった基底部アジア祖先系統を示します。今から5500~1400年前頃の雲南中央部の人口集団は、アジア東部および南東部の現代人に寄与したアジア東部の北方もしくは南方の祖先系統とは異なる、とくにオーストロアジア語族話者に寄与した祖先系統を示し、オーストロアジア語族祖語話者の人口史にとっての紅河流域の重要性が強調されます。多様なアジア祖先系統が雲南から標本抽出されたヒトで表されており、チベット人とオーストロアジア語族話者両方の起源と関連する過去の人口動態を明らかにします。
●研究史
アジア東部および南東部の現代人の祖先系統は、早くも19000年前頃の後期更新世から完新世にかけてのヒトの古代DNAにたどることができます[1]。先史時代の人口集団の分岐と混合は、異なるアジア東部の北方および南方の系統の存在を明らかにしています。アジア東部北方では、共有された祖先系統がチベット高原[2~4]から黄河地域[5~7]や遠くアムール川地域[1]に至る人口集団全体で見られます。アジア東部南方では、中国沿岸部の福建地域の人口集団が、現在のオーストロネシア語族話者と密接に関連しており[5、8]、広西チワン族自治区の内陸部やアジア南東部のヒトに部分的に祖先系統をもたらした[8~10]、と示されました。4000~3000年前頃となる後期新石器時代から青銅器時代には、中国南部[5]とアジア南東部[9、10]のより多くのヒトが農耕生計戦略へと移行し、アジア南東部北方祖先系統を有する人口集団からのより多い遺伝子流動を受けました。
アジア東部および南東部のヒトの遺伝的記録には空白が依然としてあり、チベット高原人口集団やオーストロアジア語族話者を含めて多くの現在のアジア東部人口集団の遺伝的起源など、多くの未解決の問題が残されています。チベット高原の人口集団はアジア東部北方関連祖先系統を有している、と充分に確証されていますが、先行研究では、チベット高原の人口集団は充分に特徴づけられていない深く分岐した「亡霊(ゴースト)」も有している、と示されてきました[2、3]。チベットの人口集団における、種区分未定のホモ属であるデニソワ人(Denisovan)と関連するEPAS1(Endothelial PAS Domain Protein 1、内皮PASドメインタンパク質1)ハプロタイプの高頻度[12]や、チベット高原におけるデニソワ人の身体的存在[13、14]に起因する古代の起源を提案した者もいます。他には、これまでに標本抽出されてこなかった多くの深く分岐したアジアの個体群を考慮して、初期アジア系統[7]を含めて、旧石器時代ユーラシア人と関連する現代の起源[2、3]を提案した者もいます[1、10、16]。深く分岐した亡霊祖先系統の代表的な供給源人口集団の欠如は、チベット人の起源の解決の試みを阻んできました。
アジア東部および南東部における農耕への移行期の人口動態は多くの地域、とくに中国南部とアジア南東部において依然として不明瞭です。アジア南東部への伝播経路として提案されたほとんどは、メコン川もしくは紅河流域などの水路か、南シナ海のアジア大陸の東岸などの水路に沿ったものでした。アジア南東部本土では、農耕拡大、とくにイネは、現在インド北東部や中国南部やアジア南東部で見られるオーストロアジア語族話者の祖先とも関連づけられてきました。これらの地域と結びついているオーストロアジア語族の起源に関する複数の仮説が提案されてきましたが、これまで合意はほとんどありませんでした。ベトナムとラオスの4000~3000年前頃のヒトのゲノム規模データの研究は、最古級のアジア南東部農耕民におけるオーストロアジア語族話者と関連する祖先系統の存在を示唆しました[9、10]。これらの農耕民は、たとえばホアビニアン(Hòabìnhian、ホアビン文化)集団などの狩猟採集民[10]および中国の初期農耕民と関連する祖先系統の混合を有していました。しかし、中国南部における遺伝的標本抽出はおもに、オーストロアジア語族話者と関連していない福建および広西の古代の人口集団に限られてきました[5、8]。オーストロアジア語族話者と関連する古代人のより多くの遺伝的資料がなければ、オーストロアジア語族話者が中国南部とアジア南東部にどのように拡大したのか、解決は困難です。
この空白に取り組むために、7100年前頃から現代までの雲南の147個体のゲノム規模データが得られました。これによって、アジア東部南方のゲノム規模データのある古代人の数は2倍以上に増え、農耕への移行期のアジア南東部の重要な地域におけるヒトの先史時代への洞察を提供します。
●標本
147個体からゲノム規模データが生成されました。102個体については、大規模な古代核DNA捕獲技術[32]を用いて、120万ヶ所のSNP(Single Nucleotide Polymorphism、一塩基多型)で濃縮したDNAが得られました。102個体のうち7個体と、高い内在性DNAを有していた追加の45個体については、ショットガン配列決定が適用されました。58個体の直接的な放射性炭素年代測定から、58個体のうち53個体の年代範囲は7150~1400年前頃で、5個体の年代範囲は15世紀~1950年頃だった、と示されました(図1B)。以下は本論文の図1です。
汚染率が5%超の標本については、損傷した断片のみに分析が制限されました。利用可能なSNPが2万ヶ所未満の20個体の除外後に、127個体から遺伝的情報が得られました。全体的に、120万標的SNPの平均網羅率の範囲は0.3~6.37倍で、22158~956334ヶ所のSNPを網羅しています。家族および片親性遺伝標識(母系のミトコンドリアDNAと父系のY染色体)ハプログループ分析が追加で実行され、雲南中央部(金蓮山遺跡のM15号墓、2000~1400年前頃)と雲南西部(高寨遺跡のM4号墓、2500~2100年前頃)両方の共同墓の21個体でも、3~10世代以上にまたがるかもしれない複数世代の家系図の決定が可能となりました。
●7100年前頃の雲南の1個体で見つかった深く分岐したアジア系統
前期新石器時代の雲南における祖先系統が特徴づけられ、構成年代で7158~6888年前頃の雲南中央部の興義考古学的遺跡の女性1個体(興義_EN)を配列決定できました(図1A・B)。放射性炭素年代測定から、この個体はより上位の層で発掘された他の個体群より1500年ほど早い、と示されました。この個体の有する祖先系統が、ヨーロッパとアジア西部とシベリアの古代人の多様なパネルと比較され、興義_ENはf4分析および最尤系統発生の両方でアジア東部および南東部の古代人および現代人と最も密接に関連している、と分かりました(図2A)。アジア東部および南東部の古代人および現代人とのさらなる比較によって、興義_ENにおける深く分岐したアジア祖先系統の存在が明らかになりました。遺伝的類似性の相対的水準を比較する外群f3分析では、興義_ENは、アジア東部および南東部現代人で見られる祖先系統と関連する祖先系統を有している、中国の北方(黄河とアムール川と山東半島)および南方(福建)の19000~4000年前頃となるアジア東部人との低い類似性を示しました。同様のパターンは、4万年前頃の田園洞個体[16]およびアジア南東部の8000年前頃となるホアビン文化個体(La368)[10]など、深く分岐した古代アジア人で観察されました[図2B・C]。f4分析を用いてのアジア人口集団内の遺伝的構造のさらなる調査から、興義_ENと田園洞個体とLa368によって表されるこれら3祖先系統は相互に異なっており等距離と示され、アジア東部および南東部には基底部アジア人口集団の高度に多様な一式が存在した、と示唆されます。以下は本論文の図2です。
興義_ENにおける古代型【非現生人類ホモ属】祖先系統の推定値は、アジア東部現代人で見られる古代型祖先系統と同様の割合を示しており、興義_ENで見られる深く分岐した祖先系統の兆候が余分なデニソワ人もしくはネアンデルタール人(Homo neanderthalensis)祖先系統の存在に起因するわけではない、と示唆されます。上述の調査結果から、興義_ENは以前には標本抽出されていない深く分岐したアジア祖先系統を表している、と示されます。したがって、興義_ENおよび興義_EN関連祖先系統(つまり、これまでに標本抽出された他のヒトよりも興義_ENと関連している標本抽出されていない人口集団からの祖先系統)は基底部アジア興義祖先系統と呼ばれます。この祖先系統はホアビン文化人口集団および田園洞個体関連人口集団に寄与した系統や、アジア東部本土人に祖先系統をもたらした古代の人口集団と等しく遠い関係にあります。したがって、興義_ENは、田園洞個体[16]の年代である4万年前頃には遅くとも分岐した基底部アジア祖先系統を有しています。ホアビン文化関連祖先系統を有しているアジア南東部の8000~6000年前頃の個体群とまとめると、興義_ENは中期完新世までのアジア東部南方における深く分岐したヒトの存続を示します。
●チベット高原と中国南部における深く分岐した基底部アジア興義祖先系統の寄与
これまでに、現代人の遺伝的多様性に寄与したアジア東部および南東部人口集団における他の基底部アジア祖先系統(たとえば、ホアビン文化関連個体や田園洞個体)の影響は、最小限でした。基底部アジア興義祖先系統が同様のパターンに従うのかどうか判断するために、f統計と系統発生とハプロタイプに基づく混合モデル化手法の使用によって、アジア東部祖先系統の古代の個体群への興義祖先系統の影響が調べられました。まず、深く分岐したアジア東部の個体と以前に明らかになった広西の隆林洞窟の11000年前頃の個体は、興義_ENと関連する部分的な祖先系統を示す、と分かりました(図2A・B)。隆林洞窟個体および興義_ENは、福建のアジア東部南方(sEA)古代人および黄河地域からアムール川地域にまたがるアジア東部北方(nEA)古代人とは同様に離れている過剰な遺伝的類似性を共有しており、つまり、f4統計(ムブティ人、興義_EN;隆林、nEA/ sEA)が0未満(–6.2 < Z < –3.2)です(図3A)。以下は本論文の図3です。
qpAdmおよびqpGraphを用いての混合の検証で、隆林洞窟個体は興義_ENと関連する祖先系統(48.8~71.5%)とアジア東部祖先系統の混合と分かりました(図4B)。アジア東部南方古代人との追加の遺伝的類似性(たとえば奇和洞3号、図2A・B)から、隆林洞窟個体はアジア東部南方祖先系統と基底部アジア興義祖先系統の混合である可能性が高い、と示唆されます。しかし、広西では8000~6000年前頃までに、基底部アジア興義祖先系統の影響は減少し、アジア東部南方祖先系統がこの地域により大きな影響を及ぼします。以下は本論文の図4です。
雲南の北西のチベット高原では、古代および現在のチベット人はアジア東部北方祖先系統をと深く分岐した標本抽出されていない「亡霊」祖先系統の混合に由来する、と以前に示されました[2、3]。興義_ENと関連する祖先系統がチベット高原人口集団に影響を及ぼした、と分かったのは、主成分分析(principal component analysis、略してPCA)と外群f3統計とf4分析を用いて、興義_ENとチベット高原人口集団との間で過剰な共有されている遺伝的類似性が一貫して観察されたからです(図1Cおよび図2B・Cおよび図3A)。混合について検証すると、チベット高原人口集団はqpAdm分析において興義_ENと関連する祖先系統とアジア東部北方人と関連する祖先系統の混合としてのみモデル化でき、チベット高原関連の系統への興義_ENからの移住事象を追加すると、系統樹の適合性が大きく改善しました(図2A)。次に、興義_ENおよびチベット高原の個体群についてRelateを用いて全ゲノムの系統が推測され、興義_ENと一致したチベット人におけるゲノムの割合が推定され、古代チベット人、とくに2500年以上前の古代チベット人は、そのゲノムのかなりの割合が、本論文の分析で検証された他の人口集団よりもかなり高い割合で興義_ENに由来する、と分かりました(25.5%、95%信頼区間では24.7~26.4%、図3B・C)。
これらの調査結果から、古代チベット人における深く分岐した亡霊祖先系統[2、3。11]は、興義_ENと密接に関連していた人口集団に由来する、と示唆されます。qpGraphを用いた混合図モデル化も一貫して、チベット高原にまたがって存在する古代チベット人集団における興義_ENと関連する部分的な祖先系統を示しますが、興義_ENと関連していない人口集団からの追加の亡霊祖先系統でもモデルも実行可能でした。デニソワ人からの遺伝子移入と関連するチベット高原人口集団において高頻度で見られる適応的なEPAS1ハプロタイプ[2、3、12]は、興義_ENもしくは隆林洞窟個体では観察されませんでした。一つの可能性としてあるのは、興義_ENによって表される人口集団はEPAS1については多型だった、つまり、複数のEPAS1ハプロタイプが、興義_ENが属していた人口集団に存在し、本論文の分析ではたまたま適応的ハプロタイプのない1個体を標本抽出したことです。しかし、別の可能性は、興義_ENと関連していない標本抽出されていない人口集団がチベット人で観察される亡霊祖先系統に寄与し、そうした人口集団の一つが適応的なEPAS1ハプロタイプをもたらした、というものです。
●アジア東部北方もしくは南方祖先系統とは異なる雲南中央部の新たなアジア東部祖先系統
7100年前頃の興義_ENの1個体に加えて、雲南の5500年にわたる歴史の146個体からゲノム規模データが配列決定され、分析されました。これらの146個体は、後期新石器時代や青銅器時代や鉄器時代と関連しており、青銅器加工で知られている有名な滇(Dian)文化と関連する個体群も含まれます。19個体も雲南中央部の興義遺跡に由来し、127個体は雲南の西部と中央部と東部にまたがる16ヶ所の遺跡に分布しています。興義考古学的遺跡や先行研究[36]の個体群を含めて、雲南の5000年前頃以降の人口集団は興義_ENと密接には関連しておらず、代わりに、アジア東部北方および南方の古代人と高水準の祖先系統を共有しています。
古代の雲南の個体群をPCAに投影すると、おもに地理によって分類される主要な3クラスタ(まとまり)が示され、それは、雲南の中央部と東部と西部です(図1C)。まず雲南中央部の滇湖近くの雲貴高原に焦点を当てると、5ヶ所の遺跡から発見された充分な網羅率のある親族関係にない40個体が5500~1500年前頃に確実に年代測定され、その内訳は、興義_LN(較正年代で5435~4296年前頃)、興義_BA(較正年代で3830~3385年前頃)、滇文化と関連する人口集団(雪山遺跡と金蓮山遺跡と海宝山_1遺跡、較正年代で2753~1413年前頃)です。これらの個体は、アジア東部南方勾配の近くでともにクラスタ化しますが(まとまりますが)、チベット勾配の方へと動いています(図1C)。
雲南中央部人口集団の以前に標本抽出されているアジア東部人との関係を調べるために、後期新石器時代の興義遺跡個体群(興義_LN)が、アジア東部北方および南方(nEA/sEA)古代人と比較され、興義_LNは既知のアジア東部祖先系統の背景内に位置づけることはできない、と分かりました。系統発生分析では、興義_LNの位置づけは不確実で、32.8%、のブートストラップ複製は興義_LNをアジア東部北方古代人と分類し、18.5%のブートストラップ複製は興義_LNをアジア東部南方古代人と分類します(図2A)。f4分析を用いて人口集団の遺伝的関係を評価すると、興義_LNは黄河集団[6]やアムール川集団[1]や山東半島集団[5]や福建のアジア東部南方人[5、8]と同様に関連している、と分かり、つまりはf4(ムブティ人、興義_LN;nEA、sEA)が0(–1.8 < Z < 2.0)です。qpGraphを用いて祖先の関係をモデル化すると、興義_LNはアジア東部の遺伝的多様性内に収まり、基底部アジア祖先系統を有する個体群とよりも、アジア東部北方の博山遺跡個体やアジア東部南方の奇和洞3号の方とのより密接な関係を示します(図4B)。まとめると、本論文の結果から、興義_LNは基底部アジア祖先系統を有しておらず、むしろ以前には報告されていたアジア東部の北方もしくは南方祖先系統[1、5、8]と異なるアジア東部祖先系統を有している、と示されます。
5500年前頃の興義_LNと関連する祖先系統は、4000~1500年前頃のより新しい雲南人口集団において存続しています。回帰対称性f4分析を用いて、雲南中央部のより新しい個体群の相対的な類似性を興義_LNおよびアジア東部南方の奇和洞3号[5、8]と比較すると、より大きな遺伝的類似性が興義_LNと共有されています。複数のf4分析から、より新しい雲南中央部の人口集団(cYN)は、アジア東部北方もしくは南方人よりも興義_LNの方と密接に関連している、と確証され、つまりはf4(ムブティ人、興義_LN;cYN、nEA/sEA)が0未満(–11.5 < Z < –2.0)です。qpAdm分析を用いての青銅器時代雲南中央部人口集団における遺伝的混合のモデル化から、青銅器時代雲南中央部人口集団はおもにいくらかのアジア東部北方関連の遺伝子流動を伴う興義_LNと関連する祖先系統で構成されている、と分かり、これはf4分析でも裏づけられるパターンです。興義_LNによって最適に表される、雲南中央部で5500~1500年前頃にわたって観察される祖先系統は、中国北部および中国南部の福建地域で見られる祖先系統とは異なっており、この祖先系統はアジア東部において以前に標本抽出された祖先系統とは異なる、と示唆されます。数千年にわたる雲南中央部での優勢を考慮して、興義_LNの祖先系統および関連する人口集団は雲南中央部祖先系統と表示されます。
7100~3300年前頃にわたる興義遺跡の12個体で、文化的および遺伝的パターンが経時的にどう変化したのか、1ヶ所の考古学的遺跡を用いての調査も行なわれました。興義遺跡の7100年前頃(前期新石器時代)の1個体(興義_EN)は興義遺跡で発見された他のすべての文化層の下の灰の小さな穴で、3個の巨石の下から発見され、土器の破片もしくは他の人工遺物は共伴しませんでした。灰の小さな穴と、5500~3300年前頃の個体群(興義_LNおよび興義_BA)が発掘されたより上の文化層との間の考古学的記録の不連続性は、興義遺跡が7100~5500年前頃の間に居住されていたのかどうか、識別することを困難にします。興義_LNおよび興義_BA個体群は、興義_ENの1個体で見られる祖先系統とは完全に異なる祖先系統を示しており、これは人口集団の変化がこの1500年間にこの地域で起きたことを示唆します。興義遺跡における安定同位体分析から、7100年前頃の興義_ENと標本抽出された最古級(5500~5000年前頃)の興義_LNの2個体はおもに採食民で、4900年前頃以降のより新しい興義_LN個体群でいくらかの雑穀消費の最初の証拠がある、と示唆されます。
興義遺跡の4900年前頃以降のより新しい個体群の安定同位体パターンから、4900~4300年前頃の後期新石器時代における生計戦略は混合的で、雑穀を利用しているものの、採食慣行も続いていた、と示唆されます。3800~3300年前頃の青銅器時代までに、興義遺跡の生計戦略は農耕に高度に依存していました(表1)。最古級の興義_LN個体群の年代は5500年前頃で、採食に基づく食性を示すので、4900年前頃の農耕の最初の出現は、興義遺跡における興義_LN祖先系統の確立後に起きたようです。したがって、農耕慣行への移行は祖先系統の移行とは関連していませんでした。じっさい、興義遺跡における前期新石器時代と後期新石器時代との間の祖先系統における違いは、農耕開始前の大きな祖先の変化を示唆しているかもしれません。しかし、7000~5500年前頃にわたる追加の個体群の欠如によって、7100年前頃の興義_EN個体と関連する祖先系統がどのくらい長くこの地で存続したのか、あるいは5500年前頃の興義_LN個体群と関連する祖先系統がこの地域にいつ最初に出現したのか、解明が困難になっています。対照的に、興義遺跡における後期新石器時代から青銅器時代は、生計戦略が採食に基づく経済から農耕に完全に依存する経済へと移行しつつあった時点における、高い人口連続性を明らかにしています。
雲南祖先系統が他の雲南地域に広がっているのかどうか判断するために、珠江に注いでいる南盤江流域に近い、雲南東部の大印洞遺跡の3400年前頃の2個体の祖先系統が調べられました。雲南中央部の人口集団とは異なり、大印洞遺跡の2個体はPCAでは新石器時代アジア東部南方人の方へと動いており(図1C)、外群f3分析では新石器時代アジア東部南方人と最も多くの遺伝的類似性を共有しています(図2B)。f4分析では、大印洞遺跡の2個体は、たとえば渓頭村遺跡や曇石山遺跡などのアジア東部南方の古代人および雲南中央部の人口集団の両方と祖先系統を共有しており、つまり、f4(ムブティ人、大印洞;渓頭村/曇石山、雲南中央部)が0未満(–5.6 < Z < –2.4)で、f4(ムブティ人、雲南中央部大印洞;大印洞、渓頭村/曇石山)が0未満(–4.9 < Z < 0)です。アジア東部南方祖先系統(奇和洞3号)もしくは雲南中央部祖先系統(興義_LN)との類似性を比較する回帰対称性f4分析では、大印洞遺跡集団は雲南中央部人口集団の左側ではあるものの、奇和洞3号との回帰線の近くに位置します(図4C)。これらのパターンから、3500年前頃の雲南東部では、人口集団はアジア東部南方沿岸人口集団と雲南省中央部人口集団の両方と遺伝的類似性を共有している、と示唆されます。
雲南以外の地域における雲南中央部祖先系統を共有しての広がりを調べるために、同じ回帰f4対称性分析が適用され、アジア東部南方およびアジア南東部の他の古代の個体群とアジア東部南方(奇和洞3号)および雲南中央部(興義_LN)祖先系統とが比較されました。この手法は、多くのアジア南東部古代人における興義_LNとの遺伝的類似性を明らかにしました(図4C)。とくに、4000~2000年前頃のラオスとベトナムのアジア南東部人(La_G2、Vt_G2[10])は、外群f3およびf4分析の両方で奇和洞3号よりも興義_LNの方と遺伝的に類似しています(図2B)。qpAdmを用いて混合について検証すると、Vt_G2は興義_LNと関連する部分的な祖先系統(66.4~73.4%)を示します。対照的に、広西の9000年前頃の独山洞窟(Dushan Cave)個体と8300~6400年前頃の宝剣山(Baojianshan)洞窟個体[8]は、回帰対称性f4分析では奇和洞3号とより大きな類似性を共有しており、興義_LNと関連する祖先系統ではモデル化できず、これは福建地域のアジア東部南方の沿岸部および内陸部[5、8]と台湾[5、7]の古代の個体群でも観察されたパターンです。広西と雲南東部の人口集団はかなりの水準のアジア東部南方祖先系統を示しましたが、雲南中央部の5500~1500年前頃とアジア南東部の北方地域の4000~2000年前頃の人口集団は、代わりに雲南中央部祖先系統の影響を強く受けていました。
●青銅器時代の雲南における複数のアジア東部祖先系統
雲南西部では、チベット高原山麓のチベット・イ回廊において、10ヶ所の遺跡から発見された充分な網羅率のある、放射性炭素年代測定で3800~1700年前頃の親族関係にない55個体が、海門口遺跡の以前に刊行された3000年前頃の6個体[36]とともに分析されました。ほとんどの遺跡は、長江上流を構成する金沙江流域にあります。雲南中央部および東部の個体群とは異なり、雲南西部の個体群はPCAにおいてチベット勾配でまとまっています(図1C)。3800~1700年前頃の雲南西部の個体群と多様なアジア東部人との遺伝的関係を評価するために、系統発生(図2A)およびf4分析を用いると、3800~1700年前頃の雲南西部個体群はアジア東部北方人と最も密接に関連している、と分かりました。このパターンには、雲南西部の最古級の2ヶ所の遺跡である白羊村および大墩子の個体群が含まれており、たとえば、f4(ムブティ人、白羊村/大墩子;nEA、興義_LN)は0未満です(–9.3 < Z < 0.4)。
古代チベット人とは対照的に、雲南西部個体群は基底部アジア人個体である興義_ENと関連する祖先系統をかなりの水準で示します。例外の一つは2700~2300年前頃の集差遺跡集団で、博山遺跡個体と比較して興義_ENと過剰なアレル(対立遺伝子)を共有していますが、この兆候はqpAdm分析では取り出せませんでした。どのアジア東部北方祖先系統が古代チベット人で観察されるアジア東部北方祖先系統とより関連しているのか、識別するために、アジア東部北方の黄河および山東祖先系統(石峁_LN、博山)対雲南西部祖先系統(大墩子、白羊村)を評価するf4対称性分析が実行され、古代チベット人は黄河および山東祖先系統の集団とわずかにより多くの遺伝的類似性を共有している、と分かりました。
雲南西部個体は全員アジア東部北方関連祖先系統を有していますが、雲南中央部祖先系統と関連する遺伝子流動も示します。成功したqpAdm混合モデルは雲南西部個体群を、アジア東部北方人(39.9~69.8%)関連祖先系統と興義_LN関連祖先系統の混合として説明します。アジア東部南方の奇和洞3号もしくはアジア南東部のLa_G2と比較しての興義_LNとの類似性を評価する回帰f4対称性分析では、雲南西部個体群は興義_LNとより多くの類似性を共有しています。さらに、雲南西部個体群は、奇和洞3号もしくはLa_G2と比較して、雲南中央部個体群と過剰なアレルを共有しており、つまり、f4(ムブティ人、大墩子/白羊村;雲南中央部、奇和洞3号/La_G2)は0未満です(–8.7 < Z < –3.3)。これらのパターンは、雲南中央部から雲南西部へのいくらかの遺伝子流動を示唆します。雲南西部から雲南中央部への相互の遺伝子流動も起きたようですが、ずっと低い水準で、さほど一貫性もありません。観察されたパターンから、雲南の西部と中央部の人口集団間で相互作用があったものの、高度な人口構造の維持が青銅器時代を通じて続き、雲南西部の人口集団は雲南中央部の人口集団に強く影響しなかったアジア東部北方祖先系統をかなりの水準で示している、と示唆されます。
●現在の人口集団とくにオーストロアジア語族話者における雲南中央部祖先系統の影響
雲南中央部祖先系統は遺伝的にアジア東部北方および南方の祖先系統と異なっているので、本論文は次に、雲南中央部祖先系統がアジア東部および南東部現代人に寄与した程度を調べました。雲南中央部祖先系統(たとえば、興義_LN)対アジア東部南方福建祖先系統(たとえば、奇和洞3号)との遺伝的類似性を調べる、対称性f4分析にまず焦点を当てると、ほとんどのアジア東部南方本土人が奇和洞3号よりも興義_LNの方と大きな遺伝的類似性を共有しているのに対して、ほとんどのオーストロネシア語族話者は奇和洞3号の方とより大きな遺伝的類似性を共有しています(図4D)。
次に、ADMIXTURE分析を用いて、現在のオーストロアジア語族話者の遺伝的祖先系統が視覚化され、現在のオーストロアジア語族話者が古代の雲南中央部人口集団と類似しているのに対して、オーストロネシア語族話者はアジア東部南方古代人で見られる祖先系統の方とより類似している、と分かりました。ムラブリ人(Mlabri)やラワ人(Lawa)やマン人(Mang)やバテッ人(Batek、Bateq)やチュウォン人(CheWong)やジェハイ人(Jehai、Jahai)ややキンタク人(Kintaq)やメンドリク人(Mendriq)やジャクン人(Jakun)やセレター人(Seletar)やニコバル人(Nicobarese)やパラウン人(Palaung)など現在のオーストロアジア語族話者について、qpAdmを用いてのすべての成功した混合モデルは、興義_LNと関連するかなりの祖先系統(29.8~88.3%)を必要としました。アジア南部のオーストロアジア語族話者の全員がqpAdmを用いてモデル化に成功できるわけではありませんが、ホー(Ho)人とコルワ人(Korwa)は興義_LNと関連する部分的な祖先系統を示しました。一部の、ナシ人(Naxi)やイー人(Yi)やカレンスカウ人(KarenSkaw)やカレンプゥオ人(KarenPwo)などシナ・チベット語族話者と、ラオス人やセック人(Saek)などクラ・ダイ語族話者も、興義_LNと関連する部分的な祖先系統を必要としました。これらのパターンは、現在の大陸部アジア東部南方およびアジア南東部人口集団、とくにオーストロネシア語族話者における雲南中央部祖先系統の広範な影響を示しています。
現在雲南に暮らす民族集団に具体的に焦点を当てて、qpAdmを用いて混合割合をモデル化すると、ほとんどの集団はおもに雲南中央部祖先系統とアジア東部北方祖先系統の混合を示し、2通りの主要なパターンがあります。第一に、祖先の割合が帰属する言語集団に依存しており、ハニ人(Hani)やバイ人(Bai)やプミ人(Pumi)などのシナ・チベット語族話者はアジア東部北方祖先系統をより高水準で(43.9~83.3%)で有しており、プーラン人(Blang)や人ワ人(Wa)などのオーストロアジア語族話者は雲南中央部祖先系統をより高水準で(60.1~88%)で有しています。第二に、プミ人やバイ人のような雲南北西部の金沙江流域のシナ・チベット語族話者がより低い割合の雲南中央部祖先系統(0~41.3%)を示すのに対して、ハニ人のようなより南方の地域のシナ・チベット語族話者はより高い割合の雲南中央部祖先系統(56.1%)を示します。これらのパターンから、雲南における人口構造は雲南全域の異なる言語集団に属するさまざまな人口集団と関連しており、雲南では3800~1700年前頃の西部人口集団はシナ・チベット語族祖語話者とより類似している可能性が高いのに対して、中央部の5500~1400年前頃の人口集団はオーストロアジア語族祖語話者とより類似している可能性が高い、と示唆されます。これらの人口集団は雲南においてさかのぼると3800年前頃には共存しており、青銅器時代の雲南人口集団で観察された人口構造は現在依然として観察できます。ほぼすべての人口集団がアジア東部北方祖先系統と雲南中央部祖先系統の両方を有しているので、遺伝子流動が起きており、雲南のより南方の地域では遺伝子流動のより多い痕跡があります。
●考察
中国南西部の古代人の遺伝的祖先系統の判断は、アジア東部および南東部の先史時代の理解に大きく影響してきました。中国の雲南省中央部の興義考古学的遺跡では、7100年前頃の1個体である興義_ENが、チベット人の起源に寄与した標本抽出されていない人口集団と密接に関連する人口集団に由来します。興義_EN関連祖先系統(本論文では基底部アジア興義祖先系統と表示されます)はヒトの先史時代のアジア系統に位置しますが、中国北部の40000~33000年前頃の個体群(田園洞個体など[1、16])およびアジア南東部の8000~6000年前頃の個体群(ホアビン文化個体群[10])とは異なっており、基底部アジア興義祖先系統は少なくとも4万年前頃には分岐した、と示唆されます。田園洞個体と興義_ENとホアビン文化個体群と他のアジア東部および南東部人との間の遠い関係から、これらの深く分岐したアジア系統の多様化は短期間で起きた可能性が高い、と示唆されます。一部の深く分岐したアジア人におけるより古代的な祖先系統を示唆する形態学的特徴[39]にも関わらず、これまでに、興義_ENを含めて標本抽出されている深く分岐したアジア人は解剖学的現代人と完全にまとまり、古代型【非現生人類ホモ属】祖先系統の水準上昇はありません。
中国南部およびアジア南東部では、基底部アジア興義祖先系統とホアビン文化祖先系統[10]の最古級の存在はまだ不明ですが、前期~中期完新世までに、これら深く分岐した2祖先系統はアジア東部南方祖先系統[5、8]を有する人口集団および雲南中央部祖先系統と共存しており、この時点でのアジア東部南方における高い遺伝的多様性の存在が示唆されます。他の研究者は、アジア東部南方には、より温暖でより湿潤な環境のため、最終氷期極大期(Last Glacial Maximum、略してLGM)にはより大きな人口連続性があった、と提案してきました。これは、中国南部とアジア南東部における中期完新世までの深く分岐した基底部アジア人口集団の存続を説明できるかもしれません。対照的にさらに北方では、たとえば田園洞集団[16]など深く分岐したアジア人口集団の完全な規模の置換が、更新世から完新世への移行期に起きました[1]。したがって、4万年以上前のアジア系統での複数の人口集団の多様化は、アジア東部および南東部の先史時代の大半を形成しており、非アジア系人口集団からの影響はわずかでした。このパターンは、ヨーロッパにおける現代人の人口史とは大きく異なっており、ヨーロッパでは、近東およびアジア中央部からの完新世の移民が、ヒトの祖先系統に大きな影響を及ぼしました[41~43]。
さらに南方での深く分岐した基底部アジア個体群の存続は、これらの祖先系統の近隣人口集団への遺伝子流動につながりました。基底部アジア興義祖先系統を有する人口集団とアジア東部南方祖先系統を有する人口集団との間の接触は、広西の隆林洞窟の混合している1個体の年代を考えると、早くも11000年前頃に起きていました。他の研究では、ホアビン文化祖先系統は初期のアジア南東部農耕民や現在の一部の孤立した民族集団において部分的に見つけることができる、と示されてきました。しかし、基底部アジア興義祖先系統の最大の影響はチベット高原にあるかもしれず、チベット高原の人口集団はアジア東部北方祖先系統と、基底部アジア興義祖先系統と関連する深く分岐した亡霊祖先系統[2、3]の混合です。本論文の調査結果から、興義_EN関連祖先系統はチベット高原人口集団に寄与した、と強く裏づけられるものの、この祖先系統の代表は一つで、興義_ENとチベット人の亡霊祖先系統との間の関係のさらなる特徴づけは困難です。チベット人の興義_EN関連祖先系統は、他の深く分岐した現時点では未知の祖先系統もチベット人に寄与した可能性を排除しませんが、この問題に取り組むには追加の標本抽出が必要です。考古学的調査[46]と本論文の調査結果の両方から、チベット人は雲南西部の人口集団とよりも黄河地域および山東地域の人口集団の方と関連している、と示されます。これは、混合の地理的起源はさらに北方だった可能性が高いことを示唆しており、チベット高原の北東端におけるさらなる標本抽出の必要性を強調します。
滇国関連の考古学的遺跡の人口集団を含めて5000~3500年前頃の雲南省中央部人口集団を他のアジア東部古代人と比較すると、以前に標本抽出されたアジア東部北方および南方祖先系統[1、5、6、8]とはかなり異なる祖先系統が明らかになります。雲南中央部祖先系統と表示されるこの祖先系統は、アジア東部南方およびアジア南東部の多くの現在の人口集団、とくにオーストロアジア語族話者に寄与しました。19000年前頃の最古級のアジア東部北方個体[1]から、先史時代のアジア東部人の、アジア東部北方祖先系統かアジア東部南方祖先系統か雲南中央部関連祖先系統を有する異なる人口集団への分離は、19000年前頃以前に起きたに違いありません。雲南中央部祖先系統を有する人口集団は4000~3000年前頃までにアジア南東部に拡大しましたが、沿岸部地域にはほとんど影響を示さず、沿岸部地域ではアジア東部北方祖先系統を有する人口集団が存続しました。アジア東部南方祖先系統を有する人口集団はすでに前期完新世までに広西の人口集団[5、8]に、雲南東部の人口集団には3500年前頃までに部分的に寄与しており、おそらくは珠江水系に流れ込む南盤江や他の支流によって促進されました。
オーストロアジア語族の起源についてアジア東部南方およびアジア南東部全域のさまざまな場所が提案されてきましたが、その多くはオーストロアジア語族話者の拡大を稲作農耕の拡大と関連づけてきました。5500年前頃にさかのぼる雲南中央部の古代人における現在のオーストロアジア語族話者と関連する祖先系統は、これまでに観察された古代人における最古級のオーストロアジア語族関連祖先系統です。興義遺跡における安定同位体分析から、栽培化された作物の最初の出現は4900年前頃以前には起きなかった、と示されていますが、本論文の古代雲南中央部人口集団の詳細な遺伝学的標本抽出は、5500~3300年前頃にかけての共有された祖先系統を示します。これは、オーストロアジア語族関連の雲南中央部祖先系統の最初の出現が、農耕の採用に先行することを示唆しています。オーストロアジア語族祖語話者人口集団が雲南へと拡大したならば、本論文の調査結果から、オーストロアジア語族祖語話者人口集団は、雲南中央部では農耕の採用とは無関係に5500年前頃以前に拡大したに違いなまい、と示唆されます。
稲作農耕が、単一の最初のオーストロアジア語族の拡大を動機づけたならば、雲南中央部地域は、関連する年代および農耕民への地域的移行を考えると、オーストロアジア語族の起源の故地候補かもしれません。あるいは、オーストロアジア語族祖語話者人口集団で見られる祖先系統は、アジア東部およびアジア南東部にすでに広く拡散していたかもしないので、これらの雲南中央部人口集団はおそらく、アジア南東部およびインド北東部について提案されているオーストロアジア語族の拡大に接していました。雲南西部の三江(Sanjiang)地域におけるアジア東部北方祖先系統の優勢は、他の研究[36]でも指摘されているパターンで、オーストロアジア語族拡大の潜在的供給源として雲南西部に反論する言語学的および考古学的証拠を裏づけます。先史時代の雲南中央部人口集団におけるオーストロアジア語族との関連性から、雲南をベトナム北部とつなぐ紅河がオーストロアジア語族祖語話者人口集団の移動と相互作用に重要な役割を果たしたかもしれない、と示唆されます。雲南における後期新石器時代と青銅器時代の古代人の標本抽出から、現在のモデルは雲南中央部の仔大の人口集団を組み込んでいないので、オーストロアジア語族の先史時代のより精緻なモデルが必要である、と示唆されます。
雲南西部の金沙江流域におけるアジア東部北方関連祖先系統、雲南中央部の滇湖地域における雲南中央部祖先系統、雲南中央部の混合、3500年前頃の雲南南部の南盤江流域におけるアジア東部南方福建祖先系統の存在から、中国南西部におけるヒトの遺伝的多様性は青銅器時代にはひじょうに高かった、と示唆されます。現在、雲南の民族集団は高い遺伝的多様性を示しており、青銅器時代の雲南人口集団で見られた遺伝的構造の残存は、シナ・チベット語族およびオーストロアジア語族祖語話者において依然として観察でき、両者はそれぞれ、ほぼアジア東部北方祖先系統と雲南省中央部祖先系統を有しています。雲南のすべての現在の民族集団はこの両祖先系統と関連しているので、遺伝子流動がこれらの人口集団に影響を及ぼしましたが、本論文では、雲南において多様な民族集団が3800年前頃までにさかのぼって共存していた、と分かります。
過去7100年間の中国南西部の古代人の遺伝的関係についての本論文の調査結果は、アジア東部の先史時代に関する多くの長年の問題への重要な新しい洞察を提供します。7100年前頃の興義_ENのゲノム規模データの分析は、中期完新世に南方の緯度に居住していた第二の深く分岐したアジア人口集団の存在を示し、古代および現在のチベット人集団に影響を及ぼした基底部アジア祖先系統[2、3]を明らかにします。5500年前頃にさかのぼる雲南中央部人口集団が、アジア東部および南東部のオーストロアジア語族話者と関連する独特なアジア東部祖先系統を表しているのに対して、3800年前頃にさかのぼる雲南西部人口集団はアジア東部北方人と関連する祖先系統を示します。まとめると、中国南西部の雲南の先史時代のヒトで表される豊かな遺伝的歴史は、アジア東部および南東部全域の複雑な人口動態に光を当てます。
参考文献:
Ishiya K. et al.(2024): High-coverage genome sequencing of Yayoi and Jomon individuals shed light on prehistoric human population history in East Eurasian. bioRxiv.
https://doi.org/10.1101/2024.08.09.606917
Wang T. et al.(2025): Prehistoric genomes from Yunnan reveal ancestry related to Tibetans and Austroasiatic speakers. Science, 388, 6750, eadq9792.
https://doi.org/10.1126/science.adq9792
[1]Mao X. et al.(2021): The deep population history of northern East Asia from the Late Pleistocene to the Holocene. Cell, 184, 12, 3256–3266.E13.
https://doi.org/10.1016/j.cell.2021.04.040
関連記事
[2]Wang H. et al.(2023): Human genetic history on the Tibetan Plateau in the past 5100 years. Science Advances, 9, 11, eadd5582.
https://doi.org/10.1126/sciadv.add5582
関連記事
[3]Liu CC. et al.(2022): Ancient genomes from the Himalayas illuminate the genetic history of Tibetans and their Tibeto-Burman speaking neighbors. Nature Communications, 13, 1203.
https://doi.org/10.1038/s41467-022-28827-2
関連記事
[4]Jeong C. et al.(2016): Long-term genetic stability and a high-altitude East Asian origin for the peoples of the high valleys of the Himalayan arc. PNAS, 113, 27, 7485–7490.
https://doi.org/10.1073/pnas.1520844113
関連記事
[5]Yang MA. et al.(2020): Ancient DNA indicates human population shifts and admixture in northern and southern China. Science, 369, 6501, 282–288.
https://doi.org/10.1126/science.aba0909
関連記事
[6]Ning C. et al.(2020): Ancient genomes from northern China suggest links between subsistence changes and human migration. Nature Communications, 11, 2700.
https://doi.org/10.1038/s41467-020-16557-2
関連記事
[7]Wang CC. et al.(2021): Genomic insights into the formation of human populations in East Asia. Nature, 591, 7850, 413–419.
https://doi.org/10.1038/s41586-021-03336-2
関連記事
[8]Wang T. et al.(2021): Human population history at the crossroads of East and Southeast Asia since 11,000 years ago. Cell, 184, 14, 3829–3841.E21.
https://doi.org/10.1016/j.cell.2021.05.018
関連記事
[9]Lipson M. et al.(2018): Ancient genomes document multiple waves of migration in Southeast Asian prehistory. Science, 361, 6397, 92–95.
https://doi.org/10.1126/science.aat3188
関連記事
[10]McColl H. et al.(2018): The prehistoric peopling of Southeast Asia. Science, 361, 6397, 88–92.
https://doi.org/10.1126/science.aat3628
関連記事
[12]Huerta-Sánchez E. et al.(2014): Altitude adaptation in Tibetans caused by introgression of Denisovan-like DNA. Nature, 512, 7513, 194–197.
https://doi.org/10.1038/nature13408
関連記事
[13]Chen F. et al.(2019): A late Middle Pleistocene Denisovan mandible from the Tibetan Plateau. Nature, 569, 7756, 409–412.
https://doi.org/10.1038/s41586-019-1139-x
関連記事
[14]Zhang D. et al.(2020): Denisovan DNA in Late Pleistocene sediments from Baishiya Karst Cave on the Tibetan Plateau. Science, 370, 6516, 584–587.
https://doi.org/10.1126/science.abb6320
関連記事
[16]Yang MA. et al.(2017): 40,000-Year-Old Individual from Asia Provides Insight into Early Population Structure in Eurasia. Current Biology, 27, 20, 3202–3208.E19.
https://doi.org/10.1016/j.cub.2017.09.030
関連記事
[32]Fu Q. et al.(2015): An early modern human from Romania with a recent Neanderthal ancestor. Nature, 524, 7564, 216–219.
https://doi.org/10.1038/nature14558
関連記事
[36]Tao L. et al.(2023): Ancient genomes reveal millet farming-related demic diffusion from the Yellow River into southwest China. Current Biology, 33, 22, 4995–5002.E7.
https://doi.org/10.1016/j.cub.2023.09.055
関連記事
[39]Shang H. et al.(2007): An early modern human from Tianyuan Cave, Zhoukoudian, China. PNAS, 104, 16, 6573–6578.
https://doi.org/10.1073/pnas.0702169104
関連記事
[41]Haak W. et al.(2015): Massive migration from the steppe was a source for Indo-European languages in Europe. Nature, 522, 7555, 207–211.
https://doi.org/10.1038/nature14317
関連記事
[42]Lazaridis I. et al.(2014): Ancient human genomes suggest three ancestral populations for present-day Europeans. Nature, 513, 7518, 409–413.
https://doi.org/10.1038/nature13673
関連記事
[43]Lazaridis I. et al.(2016): Genomic insights into the origin of farming in the ancient Near East. Nature, 536, 7617, 419–424.
https://doi.org/10.1038/nature19310
関連記事
[46]Zhang P. et al.(2022): Denisovans and Homo sapiens on the Tibetan Plateau: dispersals and adaptations. Trends in Ecology & Evolution, 37, 3, 257–267.
https://doi.org/10.1016/j.tree.2021.11.004
関連記事
まず注目されるのは、雲南中央部の玉渓(Yuxi)市の通海(Tonghai)県に位置する興義(Xingyi)遺跡で発見された7100年前頃の女性1個体です。この女性個体は、これまで特定されていなかった、深く分岐した基底部アジア祖先系統(祖先系譜、祖先成分、祖先構成、ancestry)を表しています。さらに、この興義祖先系統が、現代チベット人で低いながら一定以上の割合を占める、これまで特定されていなかった祖先系統と密接に関連していることも示されました。現代チベット人のゲノムは、この祖先系統と、高い割合の黄河流域新石器時代集団関連の祖先系統で構成されます[2、3]。また、広西チワン族自治区の隆林洞窟(Longlin Cave)で発見された10686~10439年前頃の個体のゲノム解析で新たに明らかになった祖先系統[8]が、この興義祖先系統と関連する祖先系統とアジア東部南方祖先系統と関連する祖先系統のほぼ同じ割合の混合と推定されたことも、意義深いと思います。
本論文でもう一つ注目されるのは、雲南中央部で発見された5500~1500年前頃の個体群が、この興義祖先系統を示さないものの、以前に特徴づけられていたアジア東部の北方および南方の祖先系統とは異なるアジア東部祖先系統を有しており(雲南中央部祖先系統)、この雲南中央部祖先系統が現在のオーストロアジア語族話者全体に存在することです。そのため、5500~1500年前頃の個体群はオーストロアジア語族祖語話者だった可能性が高い、と本論文は推測しています。さらに、雲南西部の3800~1700年前頃の個体群がおもにアジア東部北方祖先系統を有しているのに対して、雲南東部の3400年前頃の個体群はアジア東部南方祖先系統と雲南中央部祖先系統の混合を示します。これらの調査結果は、複数の多様なアジア東部祖先系統が青銅器時代の雲南人口集団で共存していたことを示唆します。また、雲南中央部の少なくとも一部では、人口集団の遺伝的構成の大きな変容なしに農耕が始まった可能性も示唆されており、農耕の拡大に人口移動と遺伝的変容がどの程度伴っていたのかは時空間的に多様で、一律に論じられないことが改めて示されているように思います。
本論文は、深く分岐したアジア基底部祖先系統(興義祖先系統)とともに、既知のアジア東部北方および南方の祖先系統とは異なる雲南中央部祖先系統も新たに特定しました。これらの知見から、前期完新世には多様な遺伝的構成の集団が存在し、その中には現在ではほぼ消滅した集団も珍しくなかったことが窺えます。特定地域における人類集団の遺伝的連続性を前提にしてはならない、と以前から当ブログでは述べてきましたが(関連記事)、その新たな事例が確認されたことは意義深いと思います。
なお本論文では、縄文時代の2個体も対象としたK(系統構成要素数)= 5でのADMIXTUREの分析結果も示されています(補足図8)。縄文時代の2個体のうち一方は、愛知県田原市の伊川津貝塚遺跡で発見された女性1個体(2720~2418年前頃)で、もう一方は8800年前頃の個体です。この個体はおそらく、群馬県吾妻郡長野原町の居家以岩陰遺跡で発見された女性個体と思われ、査読前論文で報告されています(Ishiya et al., 2024)。K= 5でのADMIXTUREの分析結果から、縄文時代人類集団の遺伝的起源を推測することは私の知見では無理ですが、アジア東部北方のアムール川流域集団およびタイ・カダイ語族話者やオーストロアジア語族話者と関連する構成要素が高い割合で示されており、縄文時代人類集団が複数の祖先系統の混合で形成されたことを示唆しているのかもしれません。以下は本論文の要約図です。
時代区分の略称は、N(Neolithic、新石器時代)、EN(Early Neolithic、前期新石器時代)、MN(Middle Neolithic、中期新石器時代)、LN(Late Neolithic、後期新石器時代)、BA(Bronze Age、青銅器時代)です。地域の略称は、nEA(northern East Asian、アジア東部南方)sEA(southern East Asian、アジア東部南方)です。本論文で言及されている遺跡は、以下の通りです。雲南省中央部では、玉渓(Yuxi)市通海(Tonghai)県の興義(Xingyi)遺跡、玉渓市澄江(Chengjiang)県の金蓮山(Jinlianshan)遺跡および雪山(Xueshan)遺跡、昆明市晋寧(Jinning)県の海宝山(Haibaoshan)遺跡。雲南省東部では、文山チワン族ミャオ族自治州(Wenshan Zhuang and Miao Autonomous Prefecture)広南(Guangnan)県の大印洞(Dayindong)遺跡。雲南省西部では、麗江(Lijiang)市玉龍(Yulong)県の高寨(Gaozhai)遺跡、海門口(Haimenkou)遺跡、大理ペー族自治州(Dali Bai Autonomous Prefecture)賓川(Binchuan)県の白羊村(Baiyangcun)遺跡、楚雄イ族自治州(Chuxiong Yi Autonomous Prefecture)元謀(Yuanmou)県の大墩子(Dadunzi)遺跡、デチェン・チベット族自治州(Diqing Tibetan Autonomous Prefecture)維西リス族自治県(Weixi Lisu Autonomous County)の集差(Jicha)遺跡。広西チワン族自治区では、隆林洞窟(Longlin Cave)と独山洞窟(Dushan Cave)と宝剣山(Baojianshan)洞窟。北京近郊では、北京の南西56kmにある田园(田園)洞窟(Tianyuan Cave)。福建省では、奇和洞(Qihe Cave)遺跡と渓頭村(Xitoucun)遺跡と曇石山(Tanshishan)遺跡。山東省では、博山(Boshan)遺跡。陝西省では、石峁(Shimao)遺跡。
●構造化要約
○前提
アジア東部および南東部では、人口の移動と置換と混合の長い歴史が、現在に至るまでヒトの遺伝的組成に大きく影響を及ぼしてきました。たとえば、基底部アジア祖先系統を有する4万年前頃に多様化したこの地域で見られる初期の人口集団は、アジア東部および南東部のほとんどの現代人で見られる祖先系統へと多様化した単一系統にほぼ置換されました。しかし、今までに標本抽出されたこれらの祖先系統は、アジア東部および南東部の現代人全員で観察される遺伝的多様性をまだ説明しておらず、チベット人やオーストロアジア語族話者を含めて多くの人口集団で依然として特徴づけられていない祖先系統があります。
○理論的根拠
中国南西部の雲南省の7100~1500年前頃の古代人127個体のゲノムの配列決定は、アジア東部および南東部における人口史のさらなる解明に役立つかもしれません。雲南省はチベット高原とアジア南東部と中国南部の交差点に位置し、現在中国で民族と言語の多様性が最も高い地域です。したがって、この地域からの古代の人口集団のゲノム標本抽出は、アジア東部および南東部の先史時代人口集団における経時的な移動と相互作用と変化の把握への機会を提供します。
○結果
雲南省中央部の興義(Xingyi)考古学的遺跡は、以前には標本抽出されていなかった基底部アジア祖先系統を明らかにし、この系統はアジア東部祖先系統と深く分岐しており、中期完新世までアジア東部南方で存続しました。この基底部興義祖先系統は、チベット高原人口集団で見られる深く分岐した亡霊祖先系統とも関連しており、チベット高原人口集団の起源の研究に新たな情報を提供します。雲南中央部の5500~1500年前頃の人口集団は基底部アジア興義祖先系統を示しませんが、以前に特徴づけられていたアジア東部の南北の祖先系統とは異なるアジア東部祖先系統を有しており、この祖先系統は雲南中央部祖先系統と表示されます。この独特なアジア東部祖先系統は現在のオーストロアジア語族話者全体で見ることができるので、雲南中央部のこれらの古代の人口集団はオーストロアジア語族祖語話者人口集団だった可能性が高そうです。対照的に、雲南西部の3800~1700年前頃の人口集団がおもにアジア東部北方祖先系統を有しているのに対して、雲南東部の3400年前頃の人口集団はアジア東部南方祖先系統と雲南中央部祖先系統の混合を示します。まとめると、これらのパターンは、複数の多様なアジア東部祖先系統が青銅器時代の雲南人口集団で共存していたことを示唆します。
○結論
雲南省からの古代人の標本抽出によって、チベット高原に居住していた人口集団に影響を及ぼした「亡霊」祖先系統と密接に関連する、新たな基底部アジア祖先系統が発見されました。さらに、オーストロアジア語族話者人口集団の起源に光を当てる独特なアジア東部祖先系統が見つかりました。青銅器時代の雲南における複数のアジア東部祖先系統は、高いヒトの遺伝的多様性とアジア東部および南東部全域にわたる動的な人口移動を明らかにします。
●要約
アジア東部および南東部におけるヒトの景観はひじょうに複雑で、アジア東部南方の先史時代のヒトからのゲノム規模データの回収の成功は疎らです。この研究では、中国南西部からの古代人127個体のゲノムの標本抽出に成功しました。雲南中央部の7100年前頃の女性1個体は、チベット高原の人口集団に寄与した亡霊人口集団と関連する、以前には標本抽出されていなかった基底部アジア祖先系統を示します。今から5500~1400年前頃の雲南中央部の人口集団は、アジア東部および南東部の現代人に寄与したアジア東部の北方もしくは南方の祖先系統とは異なる、とくにオーストロアジア語族話者に寄与した祖先系統を示し、オーストロアジア語族祖語話者の人口史にとっての紅河流域の重要性が強調されます。多様なアジア祖先系統が雲南から標本抽出されたヒトで表されており、チベット人とオーストロアジア語族話者両方の起源と関連する過去の人口動態を明らかにします。
●研究史
アジア東部および南東部の現代人の祖先系統は、早くも19000年前頃の後期更新世から完新世にかけてのヒトの古代DNAにたどることができます[1]。先史時代の人口集団の分岐と混合は、異なるアジア東部の北方および南方の系統の存在を明らかにしています。アジア東部北方では、共有された祖先系統がチベット高原[2~4]から黄河地域[5~7]や遠くアムール川地域[1]に至る人口集団全体で見られます。アジア東部南方では、中国沿岸部の福建地域の人口集団が、現在のオーストロネシア語族話者と密接に関連しており[5、8]、広西チワン族自治区の内陸部やアジア南東部のヒトに部分的に祖先系統をもたらした[8~10]、と示されました。4000~3000年前頃となる後期新石器時代から青銅器時代には、中国南部[5]とアジア南東部[9、10]のより多くのヒトが農耕生計戦略へと移行し、アジア南東部北方祖先系統を有する人口集団からのより多い遺伝子流動を受けました。
アジア東部および南東部のヒトの遺伝的記録には空白が依然としてあり、チベット高原人口集団やオーストロアジア語族話者を含めて多くの現在のアジア東部人口集団の遺伝的起源など、多くの未解決の問題が残されています。チベット高原の人口集団はアジア東部北方関連祖先系統を有している、と充分に確証されていますが、先行研究では、チベット高原の人口集団は充分に特徴づけられていない深く分岐した「亡霊(ゴースト)」も有している、と示されてきました[2、3]。チベットの人口集団における、種区分未定のホモ属であるデニソワ人(Denisovan)と関連するEPAS1(Endothelial PAS Domain Protein 1、内皮PASドメインタンパク質1)ハプロタイプの高頻度[12]や、チベット高原におけるデニソワ人の身体的存在[13、14]に起因する古代の起源を提案した者もいます。他には、これまでに標本抽出されてこなかった多くの深く分岐したアジアの個体群を考慮して、初期アジア系統[7]を含めて、旧石器時代ユーラシア人と関連する現代の起源[2、3]を提案した者もいます[1、10、16]。深く分岐した亡霊祖先系統の代表的な供給源人口集団の欠如は、チベット人の起源の解決の試みを阻んできました。
アジア東部および南東部における農耕への移行期の人口動態は多くの地域、とくに中国南部とアジア南東部において依然として不明瞭です。アジア南東部への伝播経路として提案されたほとんどは、メコン川もしくは紅河流域などの水路か、南シナ海のアジア大陸の東岸などの水路に沿ったものでした。アジア南東部本土では、農耕拡大、とくにイネは、現在インド北東部や中国南部やアジア南東部で見られるオーストロアジア語族話者の祖先とも関連づけられてきました。これらの地域と結びついているオーストロアジア語族の起源に関する複数の仮説が提案されてきましたが、これまで合意はほとんどありませんでした。ベトナムとラオスの4000~3000年前頃のヒトのゲノム規模データの研究は、最古級のアジア南東部農耕民におけるオーストロアジア語族話者と関連する祖先系統の存在を示唆しました[9、10]。これらの農耕民は、たとえばホアビニアン(Hòabìnhian、ホアビン文化)集団などの狩猟採集民[10]および中国の初期農耕民と関連する祖先系統の混合を有していました。しかし、中国南部における遺伝的標本抽出はおもに、オーストロアジア語族話者と関連していない福建および広西の古代の人口集団に限られてきました[5、8]。オーストロアジア語族話者と関連する古代人のより多くの遺伝的資料がなければ、オーストロアジア語族話者が中国南部とアジア南東部にどのように拡大したのか、解決は困難です。
この空白に取り組むために、7100年前頃から現代までの雲南の147個体のゲノム規模データが得られました。これによって、アジア東部南方のゲノム規模データのある古代人の数は2倍以上に増え、農耕への移行期のアジア南東部の重要な地域におけるヒトの先史時代への洞察を提供します。
●標本
147個体からゲノム規模データが生成されました。102個体については、大規模な古代核DNA捕獲技術[32]を用いて、120万ヶ所のSNP(Single Nucleotide Polymorphism、一塩基多型)で濃縮したDNAが得られました。102個体のうち7個体と、高い内在性DNAを有していた追加の45個体については、ショットガン配列決定が適用されました。58個体の直接的な放射性炭素年代測定から、58個体のうち53個体の年代範囲は7150~1400年前頃で、5個体の年代範囲は15世紀~1950年頃だった、と示されました(図1B)。以下は本論文の図1です。
汚染率が5%超の標本については、損傷した断片のみに分析が制限されました。利用可能なSNPが2万ヶ所未満の20個体の除外後に、127個体から遺伝的情報が得られました。全体的に、120万標的SNPの平均網羅率の範囲は0.3~6.37倍で、22158~956334ヶ所のSNPを網羅しています。家族および片親性遺伝標識(母系のミトコンドリアDNAと父系のY染色体)ハプログループ分析が追加で実行され、雲南中央部(金蓮山遺跡のM15号墓、2000~1400年前頃)と雲南西部(高寨遺跡のM4号墓、2500~2100年前頃)両方の共同墓の21個体でも、3~10世代以上にまたがるかもしれない複数世代の家系図の決定が可能となりました。
●7100年前頃の雲南の1個体で見つかった深く分岐したアジア系統
前期新石器時代の雲南における祖先系統が特徴づけられ、構成年代で7158~6888年前頃の雲南中央部の興義考古学的遺跡の女性1個体(興義_EN)を配列決定できました(図1A・B)。放射性炭素年代測定から、この個体はより上位の層で発掘された他の個体群より1500年ほど早い、と示されました。この個体の有する祖先系統が、ヨーロッパとアジア西部とシベリアの古代人の多様なパネルと比較され、興義_ENはf4分析および最尤系統発生の両方でアジア東部および南東部の古代人および現代人と最も密接に関連している、と分かりました(図2A)。アジア東部および南東部の古代人および現代人とのさらなる比較によって、興義_ENにおける深く分岐したアジア祖先系統の存在が明らかになりました。遺伝的類似性の相対的水準を比較する外群f3分析では、興義_ENは、アジア東部および南東部現代人で見られる祖先系統と関連する祖先系統を有している、中国の北方(黄河とアムール川と山東半島)および南方(福建)の19000~4000年前頃となるアジア東部人との低い類似性を示しました。同様のパターンは、4万年前頃の田園洞個体[16]およびアジア南東部の8000年前頃となるホアビン文化個体(La368)[10]など、深く分岐した古代アジア人で観察されました[図2B・C]。f4分析を用いてのアジア人口集団内の遺伝的構造のさらなる調査から、興義_ENと田園洞個体とLa368によって表されるこれら3祖先系統は相互に異なっており等距離と示され、アジア東部および南東部には基底部アジア人口集団の高度に多様な一式が存在した、と示唆されます。以下は本論文の図2です。
興義_ENにおける古代型【非現生人類ホモ属】祖先系統の推定値は、アジア東部現代人で見られる古代型祖先系統と同様の割合を示しており、興義_ENで見られる深く分岐した祖先系統の兆候が余分なデニソワ人もしくはネアンデルタール人(Homo neanderthalensis)祖先系統の存在に起因するわけではない、と示唆されます。上述の調査結果から、興義_ENは以前には標本抽出されていない深く分岐したアジア祖先系統を表している、と示されます。したがって、興義_ENおよび興義_EN関連祖先系統(つまり、これまでに標本抽出された他のヒトよりも興義_ENと関連している標本抽出されていない人口集団からの祖先系統)は基底部アジア興義祖先系統と呼ばれます。この祖先系統はホアビン文化人口集団および田園洞個体関連人口集団に寄与した系統や、アジア東部本土人に祖先系統をもたらした古代の人口集団と等しく遠い関係にあります。したがって、興義_ENは、田園洞個体[16]の年代である4万年前頃には遅くとも分岐した基底部アジア祖先系統を有しています。ホアビン文化関連祖先系統を有しているアジア南東部の8000~6000年前頃の個体群とまとめると、興義_ENは中期完新世までのアジア東部南方における深く分岐したヒトの存続を示します。
●チベット高原と中国南部における深く分岐した基底部アジア興義祖先系統の寄与
これまでに、現代人の遺伝的多様性に寄与したアジア東部および南東部人口集団における他の基底部アジア祖先系統(たとえば、ホアビン文化関連個体や田園洞個体)の影響は、最小限でした。基底部アジア興義祖先系統が同様のパターンに従うのかどうか判断するために、f統計と系統発生とハプロタイプに基づく混合モデル化手法の使用によって、アジア東部祖先系統の古代の個体群への興義祖先系統の影響が調べられました。まず、深く分岐したアジア東部の個体と以前に明らかになった広西の隆林洞窟の11000年前頃の個体は、興義_ENと関連する部分的な祖先系統を示す、と分かりました(図2A・B)。隆林洞窟個体および興義_ENは、福建のアジア東部南方(sEA)古代人および黄河地域からアムール川地域にまたがるアジア東部北方(nEA)古代人とは同様に離れている過剰な遺伝的類似性を共有しており、つまり、f4統計(ムブティ人、興義_EN;隆林、nEA/ sEA)が0未満(–6.2 < Z < –3.2)です(図3A)。以下は本論文の図3です。
qpAdmおよびqpGraphを用いての混合の検証で、隆林洞窟個体は興義_ENと関連する祖先系統(48.8~71.5%)とアジア東部祖先系統の混合と分かりました(図4B)。アジア東部南方古代人との追加の遺伝的類似性(たとえば奇和洞3号、図2A・B)から、隆林洞窟個体はアジア東部南方祖先系統と基底部アジア興義祖先系統の混合である可能性が高い、と示唆されます。しかし、広西では8000~6000年前頃までに、基底部アジア興義祖先系統の影響は減少し、アジア東部南方祖先系統がこの地域により大きな影響を及ぼします。以下は本論文の図4です。
雲南の北西のチベット高原では、古代および現在のチベット人はアジア東部北方祖先系統をと深く分岐した標本抽出されていない「亡霊」祖先系統の混合に由来する、と以前に示されました[2、3]。興義_ENと関連する祖先系統がチベット高原人口集団に影響を及ぼした、と分かったのは、主成分分析(principal component analysis、略してPCA)と外群f3統計とf4分析を用いて、興義_ENとチベット高原人口集団との間で過剰な共有されている遺伝的類似性が一貫して観察されたからです(図1Cおよび図2B・Cおよび図3A)。混合について検証すると、チベット高原人口集団はqpAdm分析において興義_ENと関連する祖先系統とアジア東部北方人と関連する祖先系統の混合としてのみモデル化でき、チベット高原関連の系統への興義_ENからの移住事象を追加すると、系統樹の適合性が大きく改善しました(図2A)。次に、興義_ENおよびチベット高原の個体群についてRelateを用いて全ゲノムの系統が推測され、興義_ENと一致したチベット人におけるゲノムの割合が推定され、古代チベット人、とくに2500年以上前の古代チベット人は、そのゲノムのかなりの割合が、本論文の分析で検証された他の人口集団よりもかなり高い割合で興義_ENに由来する、と分かりました(25.5%、95%信頼区間では24.7~26.4%、図3B・C)。
これらの調査結果から、古代チベット人における深く分岐した亡霊祖先系統[2、3。11]は、興義_ENと密接に関連していた人口集団に由来する、と示唆されます。qpGraphを用いた混合図モデル化も一貫して、チベット高原にまたがって存在する古代チベット人集団における興義_ENと関連する部分的な祖先系統を示しますが、興義_ENと関連していない人口集団からの追加の亡霊祖先系統でもモデルも実行可能でした。デニソワ人からの遺伝子移入と関連するチベット高原人口集団において高頻度で見られる適応的なEPAS1ハプロタイプ[2、3、12]は、興義_ENもしくは隆林洞窟個体では観察されませんでした。一つの可能性としてあるのは、興義_ENによって表される人口集団はEPAS1については多型だった、つまり、複数のEPAS1ハプロタイプが、興義_ENが属していた人口集団に存在し、本論文の分析ではたまたま適応的ハプロタイプのない1個体を標本抽出したことです。しかし、別の可能性は、興義_ENと関連していない標本抽出されていない人口集団がチベット人で観察される亡霊祖先系統に寄与し、そうした人口集団の一つが適応的なEPAS1ハプロタイプをもたらした、というものです。
●アジア東部北方もしくは南方祖先系統とは異なる雲南中央部の新たなアジア東部祖先系統
7100年前頃の興義_ENの1個体に加えて、雲南の5500年にわたる歴史の146個体からゲノム規模データが配列決定され、分析されました。これらの146個体は、後期新石器時代や青銅器時代や鉄器時代と関連しており、青銅器加工で知られている有名な滇(Dian)文化と関連する個体群も含まれます。19個体も雲南中央部の興義遺跡に由来し、127個体は雲南の西部と中央部と東部にまたがる16ヶ所の遺跡に分布しています。興義考古学的遺跡や先行研究[36]の個体群を含めて、雲南の5000年前頃以降の人口集団は興義_ENと密接には関連しておらず、代わりに、アジア東部北方および南方の古代人と高水準の祖先系統を共有しています。
古代の雲南の個体群をPCAに投影すると、おもに地理によって分類される主要な3クラスタ(まとまり)が示され、それは、雲南の中央部と東部と西部です(図1C)。まず雲南中央部の滇湖近くの雲貴高原に焦点を当てると、5ヶ所の遺跡から発見された充分な網羅率のある親族関係にない40個体が5500~1500年前頃に確実に年代測定され、その内訳は、興義_LN(較正年代で5435~4296年前頃)、興義_BA(較正年代で3830~3385年前頃)、滇文化と関連する人口集団(雪山遺跡と金蓮山遺跡と海宝山_1遺跡、較正年代で2753~1413年前頃)です。これらの個体は、アジア東部南方勾配の近くでともにクラスタ化しますが(まとまりますが)、チベット勾配の方へと動いています(図1C)。
雲南中央部人口集団の以前に標本抽出されているアジア東部人との関係を調べるために、後期新石器時代の興義遺跡個体群(興義_LN)が、アジア東部北方および南方(nEA/sEA)古代人と比較され、興義_LNは既知のアジア東部祖先系統の背景内に位置づけることはできない、と分かりました。系統発生分析では、興義_LNの位置づけは不確実で、32.8%、のブートストラップ複製は興義_LNをアジア東部北方古代人と分類し、18.5%のブートストラップ複製は興義_LNをアジア東部南方古代人と分類します(図2A)。f4分析を用いて人口集団の遺伝的関係を評価すると、興義_LNは黄河集団[6]やアムール川集団[1]や山東半島集団[5]や福建のアジア東部南方人[5、8]と同様に関連している、と分かり、つまりはf4(ムブティ人、興義_LN;nEA、sEA)が0(–1.8 < Z < 2.0)です。qpGraphを用いて祖先の関係をモデル化すると、興義_LNはアジア東部の遺伝的多様性内に収まり、基底部アジア祖先系統を有する個体群とよりも、アジア東部北方の博山遺跡個体やアジア東部南方の奇和洞3号の方とのより密接な関係を示します(図4B)。まとめると、本論文の結果から、興義_LNは基底部アジア祖先系統を有しておらず、むしろ以前には報告されていたアジア東部の北方もしくは南方祖先系統[1、5、8]と異なるアジア東部祖先系統を有している、と示されます。
5500年前頃の興義_LNと関連する祖先系統は、4000~1500年前頃のより新しい雲南人口集団において存続しています。回帰対称性f4分析を用いて、雲南中央部のより新しい個体群の相対的な類似性を興義_LNおよびアジア東部南方の奇和洞3号[5、8]と比較すると、より大きな遺伝的類似性が興義_LNと共有されています。複数のf4分析から、より新しい雲南中央部の人口集団(cYN)は、アジア東部北方もしくは南方人よりも興義_LNの方と密接に関連している、と確証され、つまりはf4(ムブティ人、興義_LN;cYN、nEA/sEA)が0未満(–11.5 < Z < –2.0)です。qpAdm分析を用いての青銅器時代雲南中央部人口集団における遺伝的混合のモデル化から、青銅器時代雲南中央部人口集団はおもにいくらかのアジア東部北方関連の遺伝子流動を伴う興義_LNと関連する祖先系統で構成されている、と分かり、これはf4分析でも裏づけられるパターンです。興義_LNによって最適に表される、雲南中央部で5500~1500年前頃にわたって観察される祖先系統は、中国北部および中国南部の福建地域で見られる祖先系統とは異なっており、この祖先系統はアジア東部において以前に標本抽出された祖先系統とは異なる、と示唆されます。数千年にわたる雲南中央部での優勢を考慮して、興義_LNの祖先系統および関連する人口集団は雲南中央部祖先系統と表示されます。
7100~3300年前頃にわたる興義遺跡の12個体で、文化的および遺伝的パターンが経時的にどう変化したのか、1ヶ所の考古学的遺跡を用いての調査も行なわれました。興義遺跡の7100年前頃(前期新石器時代)の1個体(興義_EN)は興義遺跡で発見された他のすべての文化層の下の灰の小さな穴で、3個の巨石の下から発見され、土器の破片もしくは他の人工遺物は共伴しませんでした。灰の小さな穴と、5500~3300年前頃の個体群(興義_LNおよび興義_BA)が発掘されたより上の文化層との間の考古学的記録の不連続性は、興義遺跡が7100~5500年前頃の間に居住されていたのかどうか、識別することを困難にします。興義_LNおよび興義_BA個体群は、興義_ENの1個体で見られる祖先系統とは完全に異なる祖先系統を示しており、これは人口集団の変化がこの1500年間にこの地域で起きたことを示唆します。興義遺跡における安定同位体分析から、7100年前頃の興義_ENと標本抽出された最古級(5500~5000年前頃)の興義_LNの2個体はおもに採食民で、4900年前頃以降のより新しい興義_LN個体群でいくらかの雑穀消費の最初の証拠がある、と示唆されます。
興義遺跡の4900年前頃以降のより新しい個体群の安定同位体パターンから、4900~4300年前頃の後期新石器時代における生計戦略は混合的で、雑穀を利用しているものの、採食慣行も続いていた、と示唆されます。3800~3300年前頃の青銅器時代までに、興義遺跡の生計戦略は農耕に高度に依存していました(表1)。最古級の興義_LN個体群の年代は5500年前頃で、採食に基づく食性を示すので、4900年前頃の農耕の最初の出現は、興義遺跡における興義_LN祖先系統の確立後に起きたようです。したがって、農耕慣行への移行は祖先系統の移行とは関連していませんでした。じっさい、興義遺跡における前期新石器時代と後期新石器時代との間の祖先系統における違いは、農耕開始前の大きな祖先の変化を示唆しているかもしれません。しかし、7000~5500年前頃にわたる追加の個体群の欠如によって、7100年前頃の興義_EN個体と関連する祖先系統がどのくらい長くこの地で存続したのか、あるいは5500年前頃の興義_LN個体群と関連する祖先系統がこの地域にいつ最初に出現したのか、解明が困難になっています。対照的に、興義遺跡における後期新石器時代から青銅器時代は、生計戦略が採食に基づく経済から農耕に完全に依存する経済へと移行しつつあった時点における、高い人口連続性を明らかにしています。
雲南祖先系統が他の雲南地域に広がっているのかどうか判断するために、珠江に注いでいる南盤江流域に近い、雲南東部の大印洞遺跡の3400年前頃の2個体の祖先系統が調べられました。雲南中央部の人口集団とは異なり、大印洞遺跡の2個体はPCAでは新石器時代アジア東部南方人の方へと動いており(図1C)、外群f3分析では新石器時代アジア東部南方人と最も多くの遺伝的類似性を共有しています(図2B)。f4分析では、大印洞遺跡の2個体は、たとえば渓頭村遺跡や曇石山遺跡などのアジア東部南方の古代人および雲南中央部の人口集団の両方と祖先系統を共有しており、つまり、f4(ムブティ人、大印洞;渓頭村/曇石山、雲南中央部)が0未満(–5.6 < Z < –2.4)で、f4(ムブティ人、雲南中央部大印洞;大印洞、渓頭村/曇石山)が0未満(–4.9 < Z < 0)です。アジア東部南方祖先系統(奇和洞3号)もしくは雲南中央部祖先系統(興義_LN)との類似性を比較する回帰対称性f4分析では、大印洞遺跡集団は雲南中央部人口集団の左側ではあるものの、奇和洞3号との回帰線の近くに位置します(図4C)。これらのパターンから、3500年前頃の雲南東部では、人口集団はアジア東部南方沿岸人口集団と雲南省中央部人口集団の両方と遺伝的類似性を共有している、と示唆されます。
雲南以外の地域における雲南中央部祖先系統を共有しての広がりを調べるために、同じ回帰f4対称性分析が適用され、アジア東部南方およびアジア南東部の他の古代の個体群とアジア東部南方(奇和洞3号)および雲南中央部(興義_LN)祖先系統とが比較されました。この手法は、多くのアジア南東部古代人における興義_LNとの遺伝的類似性を明らかにしました(図4C)。とくに、4000~2000年前頃のラオスとベトナムのアジア南東部人(La_G2、Vt_G2[10])は、外群f3およびf4分析の両方で奇和洞3号よりも興義_LNの方と遺伝的に類似しています(図2B)。qpAdmを用いて混合について検証すると、Vt_G2は興義_LNと関連する部分的な祖先系統(66.4~73.4%)を示します。対照的に、広西の9000年前頃の独山洞窟(Dushan Cave)個体と8300~6400年前頃の宝剣山(Baojianshan)洞窟個体[8]は、回帰対称性f4分析では奇和洞3号とより大きな類似性を共有しており、興義_LNと関連する祖先系統ではモデル化できず、これは福建地域のアジア東部南方の沿岸部および内陸部[5、8]と台湾[5、7]の古代の個体群でも観察されたパターンです。広西と雲南東部の人口集団はかなりの水準のアジア東部南方祖先系統を示しましたが、雲南中央部の5500~1500年前頃とアジア南東部の北方地域の4000~2000年前頃の人口集団は、代わりに雲南中央部祖先系統の影響を強く受けていました。
●青銅器時代の雲南における複数のアジア東部祖先系統
雲南西部では、チベット高原山麓のチベット・イ回廊において、10ヶ所の遺跡から発見された充分な網羅率のある、放射性炭素年代測定で3800~1700年前頃の親族関係にない55個体が、海門口遺跡の以前に刊行された3000年前頃の6個体[36]とともに分析されました。ほとんどの遺跡は、長江上流を構成する金沙江流域にあります。雲南中央部および東部の個体群とは異なり、雲南西部の個体群はPCAにおいてチベット勾配でまとまっています(図1C)。3800~1700年前頃の雲南西部の個体群と多様なアジア東部人との遺伝的関係を評価するために、系統発生(図2A)およびf4分析を用いると、3800~1700年前頃の雲南西部個体群はアジア東部北方人と最も密接に関連している、と分かりました。このパターンには、雲南西部の最古級の2ヶ所の遺跡である白羊村および大墩子の個体群が含まれており、たとえば、f4(ムブティ人、白羊村/大墩子;nEA、興義_LN)は0未満です(–9.3 < Z < 0.4)。
古代チベット人とは対照的に、雲南西部個体群は基底部アジア人個体である興義_ENと関連する祖先系統をかなりの水準で示します。例外の一つは2700~2300年前頃の集差遺跡集団で、博山遺跡個体と比較して興義_ENと過剰なアレル(対立遺伝子)を共有していますが、この兆候はqpAdm分析では取り出せませんでした。どのアジア東部北方祖先系統が古代チベット人で観察されるアジア東部北方祖先系統とより関連しているのか、識別するために、アジア東部北方の黄河および山東祖先系統(石峁_LN、博山)対雲南西部祖先系統(大墩子、白羊村)を評価するf4対称性分析が実行され、古代チベット人は黄河および山東祖先系統の集団とわずかにより多くの遺伝的類似性を共有している、と分かりました。
雲南西部個体は全員アジア東部北方関連祖先系統を有していますが、雲南中央部祖先系統と関連する遺伝子流動も示します。成功したqpAdm混合モデルは雲南西部個体群を、アジア東部北方人(39.9~69.8%)関連祖先系統と興義_LN関連祖先系統の混合として説明します。アジア東部南方の奇和洞3号もしくはアジア南東部のLa_G2と比較しての興義_LNとの類似性を評価する回帰f4対称性分析では、雲南西部個体群は興義_LNとより多くの類似性を共有しています。さらに、雲南西部個体群は、奇和洞3号もしくはLa_G2と比較して、雲南中央部個体群と過剰なアレルを共有しており、つまり、f4(ムブティ人、大墩子/白羊村;雲南中央部、奇和洞3号/La_G2)は0未満です(–8.7 < Z < –3.3)。これらのパターンは、雲南中央部から雲南西部へのいくらかの遺伝子流動を示唆します。雲南西部から雲南中央部への相互の遺伝子流動も起きたようですが、ずっと低い水準で、さほど一貫性もありません。観察されたパターンから、雲南の西部と中央部の人口集団間で相互作用があったものの、高度な人口構造の維持が青銅器時代を通じて続き、雲南西部の人口集団は雲南中央部の人口集団に強く影響しなかったアジア東部北方祖先系統をかなりの水準で示している、と示唆されます。
●現在の人口集団とくにオーストロアジア語族話者における雲南中央部祖先系統の影響
雲南中央部祖先系統は遺伝的にアジア東部北方および南方の祖先系統と異なっているので、本論文は次に、雲南中央部祖先系統がアジア東部および南東部現代人に寄与した程度を調べました。雲南中央部祖先系統(たとえば、興義_LN)対アジア東部南方福建祖先系統(たとえば、奇和洞3号)との遺伝的類似性を調べる、対称性f4分析にまず焦点を当てると、ほとんどのアジア東部南方本土人が奇和洞3号よりも興義_LNの方と大きな遺伝的類似性を共有しているのに対して、ほとんどのオーストロネシア語族話者は奇和洞3号の方とより大きな遺伝的類似性を共有しています(図4D)。
次に、ADMIXTURE分析を用いて、現在のオーストロアジア語族話者の遺伝的祖先系統が視覚化され、現在のオーストロアジア語族話者が古代の雲南中央部人口集団と類似しているのに対して、オーストロネシア語族話者はアジア東部南方古代人で見られる祖先系統の方とより類似している、と分かりました。ムラブリ人(Mlabri)やラワ人(Lawa)やマン人(Mang)やバテッ人(Batek、Bateq)やチュウォン人(CheWong)やジェハイ人(Jehai、Jahai)ややキンタク人(Kintaq)やメンドリク人(Mendriq)やジャクン人(Jakun)やセレター人(Seletar)やニコバル人(Nicobarese)やパラウン人(Palaung)など現在のオーストロアジア語族話者について、qpAdmを用いてのすべての成功した混合モデルは、興義_LNと関連するかなりの祖先系統(29.8~88.3%)を必要としました。アジア南部のオーストロアジア語族話者の全員がqpAdmを用いてモデル化に成功できるわけではありませんが、ホー(Ho)人とコルワ人(Korwa)は興義_LNと関連する部分的な祖先系統を示しました。一部の、ナシ人(Naxi)やイー人(Yi)やカレンスカウ人(KarenSkaw)やカレンプゥオ人(KarenPwo)などシナ・チベット語族話者と、ラオス人やセック人(Saek)などクラ・ダイ語族話者も、興義_LNと関連する部分的な祖先系統を必要としました。これらのパターンは、現在の大陸部アジア東部南方およびアジア南東部人口集団、とくにオーストロネシア語族話者における雲南中央部祖先系統の広範な影響を示しています。
現在雲南に暮らす民族集団に具体的に焦点を当てて、qpAdmを用いて混合割合をモデル化すると、ほとんどの集団はおもに雲南中央部祖先系統とアジア東部北方祖先系統の混合を示し、2通りの主要なパターンがあります。第一に、祖先の割合が帰属する言語集団に依存しており、ハニ人(Hani)やバイ人(Bai)やプミ人(Pumi)などのシナ・チベット語族話者はアジア東部北方祖先系統をより高水準で(43.9~83.3%)で有しており、プーラン人(Blang)や人ワ人(Wa)などのオーストロアジア語族話者は雲南中央部祖先系統をより高水準で(60.1~88%)で有しています。第二に、プミ人やバイ人のような雲南北西部の金沙江流域のシナ・チベット語族話者がより低い割合の雲南中央部祖先系統(0~41.3%)を示すのに対して、ハニ人のようなより南方の地域のシナ・チベット語族話者はより高い割合の雲南中央部祖先系統(56.1%)を示します。これらのパターンから、雲南における人口構造は雲南全域の異なる言語集団に属するさまざまな人口集団と関連しており、雲南では3800~1700年前頃の西部人口集団はシナ・チベット語族祖語話者とより類似している可能性が高いのに対して、中央部の5500~1400年前頃の人口集団はオーストロアジア語族祖語話者とより類似している可能性が高い、と示唆されます。これらの人口集団は雲南においてさかのぼると3800年前頃には共存しており、青銅器時代の雲南人口集団で観察された人口構造は現在依然として観察できます。ほぼすべての人口集団がアジア東部北方祖先系統と雲南中央部祖先系統の両方を有しているので、遺伝子流動が起きており、雲南のより南方の地域では遺伝子流動のより多い痕跡があります。
●考察
中国南西部の古代人の遺伝的祖先系統の判断は、アジア東部および南東部の先史時代の理解に大きく影響してきました。中国の雲南省中央部の興義考古学的遺跡では、7100年前頃の1個体である興義_ENが、チベット人の起源に寄与した標本抽出されていない人口集団と密接に関連する人口集団に由来します。興義_EN関連祖先系統(本論文では基底部アジア興義祖先系統と表示されます)はヒトの先史時代のアジア系統に位置しますが、中国北部の40000~33000年前頃の個体群(田園洞個体など[1、16])およびアジア南東部の8000~6000年前頃の個体群(ホアビン文化個体群[10])とは異なっており、基底部アジア興義祖先系統は少なくとも4万年前頃には分岐した、と示唆されます。田園洞個体と興義_ENとホアビン文化個体群と他のアジア東部および南東部人との間の遠い関係から、これらの深く分岐したアジア系統の多様化は短期間で起きた可能性が高い、と示唆されます。一部の深く分岐したアジア人におけるより古代的な祖先系統を示唆する形態学的特徴[39]にも関わらず、これまでに、興義_ENを含めて標本抽出されている深く分岐したアジア人は解剖学的現代人と完全にまとまり、古代型【非現生人類ホモ属】祖先系統の水準上昇はありません。
中国南部およびアジア南東部では、基底部アジア興義祖先系統とホアビン文化祖先系統[10]の最古級の存在はまだ不明ですが、前期~中期完新世までに、これら深く分岐した2祖先系統はアジア東部南方祖先系統[5、8]を有する人口集団および雲南中央部祖先系統と共存しており、この時点でのアジア東部南方における高い遺伝的多様性の存在が示唆されます。他の研究者は、アジア東部南方には、より温暖でより湿潤な環境のため、最終氷期極大期(Last Glacial Maximum、略してLGM)にはより大きな人口連続性があった、と提案してきました。これは、中国南部とアジア南東部における中期完新世までの深く分岐した基底部アジア人口集団の存続を説明できるかもしれません。対照的にさらに北方では、たとえば田園洞集団[16]など深く分岐したアジア人口集団の完全な規模の置換が、更新世から完新世への移行期に起きました[1]。したがって、4万年以上前のアジア系統での複数の人口集団の多様化は、アジア東部および南東部の先史時代の大半を形成しており、非アジア系人口集団からの影響はわずかでした。このパターンは、ヨーロッパにおける現代人の人口史とは大きく異なっており、ヨーロッパでは、近東およびアジア中央部からの完新世の移民が、ヒトの祖先系統に大きな影響を及ぼしました[41~43]。
さらに南方での深く分岐した基底部アジア個体群の存続は、これらの祖先系統の近隣人口集団への遺伝子流動につながりました。基底部アジア興義祖先系統を有する人口集団とアジア東部南方祖先系統を有する人口集団との間の接触は、広西の隆林洞窟の混合している1個体の年代を考えると、早くも11000年前頃に起きていました。他の研究では、ホアビン文化祖先系統は初期のアジア南東部農耕民や現在の一部の孤立した民族集団において部分的に見つけることができる、と示されてきました。しかし、基底部アジア興義祖先系統の最大の影響はチベット高原にあるかもしれず、チベット高原の人口集団はアジア東部北方祖先系統と、基底部アジア興義祖先系統と関連する深く分岐した亡霊祖先系統[2、3]の混合です。本論文の調査結果から、興義_EN関連祖先系統はチベット高原人口集団に寄与した、と強く裏づけられるものの、この祖先系統の代表は一つで、興義_ENとチベット人の亡霊祖先系統との間の関係のさらなる特徴づけは困難です。チベット人の興義_EN関連祖先系統は、他の深く分岐した現時点では未知の祖先系統もチベット人に寄与した可能性を排除しませんが、この問題に取り組むには追加の標本抽出が必要です。考古学的調査[46]と本論文の調査結果の両方から、チベット人は雲南西部の人口集団とよりも黄河地域および山東地域の人口集団の方と関連している、と示されます。これは、混合の地理的起源はさらに北方だった可能性が高いことを示唆しており、チベット高原の北東端におけるさらなる標本抽出の必要性を強調します。
滇国関連の考古学的遺跡の人口集団を含めて5000~3500年前頃の雲南省中央部人口集団を他のアジア東部古代人と比較すると、以前に標本抽出されたアジア東部北方および南方祖先系統[1、5、6、8]とはかなり異なる祖先系統が明らかになります。雲南中央部祖先系統と表示されるこの祖先系統は、アジア東部南方およびアジア南東部の多くの現在の人口集団、とくにオーストロアジア語族話者に寄与しました。19000年前頃の最古級のアジア東部北方個体[1]から、先史時代のアジア東部人の、アジア東部北方祖先系統かアジア東部南方祖先系統か雲南中央部関連祖先系統を有する異なる人口集団への分離は、19000年前頃以前に起きたに違いありません。雲南中央部祖先系統を有する人口集団は4000~3000年前頃までにアジア南東部に拡大しましたが、沿岸部地域にはほとんど影響を示さず、沿岸部地域ではアジア東部北方祖先系統を有する人口集団が存続しました。アジア東部南方祖先系統を有する人口集団はすでに前期完新世までに広西の人口集団[5、8]に、雲南東部の人口集団には3500年前頃までに部分的に寄与しており、おそらくは珠江水系に流れ込む南盤江や他の支流によって促進されました。
オーストロアジア語族の起源についてアジア東部南方およびアジア南東部全域のさまざまな場所が提案されてきましたが、その多くはオーストロアジア語族話者の拡大を稲作農耕の拡大と関連づけてきました。5500年前頃にさかのぼる雲南中央部の古代人における現在のオーストロアジア語族話者と関連する祖先系統は、これまでに観察された古代人における最古級のオーストロアジア語族関連祖先系統です。興義遺跡における安定同位体分析から、栽培化された作物の最初の出現は4900年前頃以前には起きなかった、と示されていますが、本論文の古代雲南中央部人口集団の詳細な遺伝学的標本抽出は、5500~3300年前頃にかけての共有された祖先系統を示します。これは、オーストロアジア語族関連の雲南中央部祖先系統の最初の出現が、農耕の採用に先行することを示唆しています。オーストロアジア語族祖語話者人口集団が雲南へと拡大したならば、本論文の調査結果から、オーストロアジア語族祖語話者人口集団は、雲南中央部では農耕の採用とは無関係に5500年前頃以前に拡大したに違いなまい、と示唆されます。
稲作農耕が、単一の最初のオーストロアジア語族の拡大を動機づけたならば、雲南中央部地域は、関連する年代および農耕民への地域的移行を考えると、オーストロアジア語族の起源の故地候補かもしれません。あるいは、オーストロアジア語族祖語話者人口集団で見られる祖先系統は、アジア東部およびアジア南東部にすでに広く拡散していたかもしないので、これらの雲南中央部人口集団はおそらく、アジア南東部およびインド北東部について提案されているオーストロアジア語族の拡大に接していました。雲南西部の三江(Sanjiang)地域におけるアジア東部北方祖先系統の優勢は、他の研究[36]でも指摘されているパターンで、オーストロアジア語族拡大の潜在的供給源として雲南西部に反論する言語学的および考古学的証拠を裏づけます。先史時代の雲南中央部人口集団におけるオーストロアジア語族との関連性から、雲南をベトナム北部とつなぐ紅河がオーストロアジア語族祖語話者人口集団の移動と相互作用に重要な役割を果たしたかもしれない、と示唆されます。雲南における後期新石器時代と青銅器時代の古代人の標本抽出から、現在のモデルは雲南中央部の仔大の人口集団を組み込んでいないので、オーストロアジア語族の先史時代のより精緻なモデルが必要である、と示唆されます。
雲南西部の金沙江流域におけるアジア東部北方関連祖先系統、雲南中央部の滇湖地域における雲南中央部祖先系統、雲南中央部の混合、3500年前頃の雲南南部の南盤江流域におけるアジア東部南方福建祖先系統の存在から、中国南西部におけるヒトの遺伝的多様性は青銅器時代にはひじょうに高かった、と示唆されます。現在、雲南の民族集団は高い遺伝的多様性を示しており、青銅器時代の雲南人口集団で見られた遺伝的構造の残存は、シナ・チベット語族およびオーストロアジア語族祖語話者において依然として観察でき、両者はそれぞれ、ほぼアジア東部北方祖先系統と雲南省中央部祖先系統を有しています。雲南のすべての現在の民族集団はこの両祖先系統と関連しているので、遺伝子流動がこれらの人口集団に影響を及ぼしましたが、本論文では、雲南において多様な民族集団が3800年前頃までにさかのぼって共存していた、と分かります。
過去7100年間の中国南西部の古代人の遺伝的関係についての本論文の調査結果は、アジア東部の先史時代に関する多くの長年の問題への重要な新しい洞察を提供します。7100年前頃の興義_ENのゲノム規模データの分析は、中期完新世に南方の緯度に居住していた第二の深く分岐したアジア人口集団の存在を示し、古代および現在のチベット人集団に影響を及ぼした基底部アジア祖先系統[2、3]を明らかにします。5500年前頃にさかのぼる雲南中央部人口集団が、アジア東部および南東部のオーストロアジア語族話者と関連する独特なアジア東部祖先系統を表しているのに対して、3800年前頃にさかのぼる雲南西部人口集団はアジア東部北方人と関連する祖先系統を示します。まとめると、中国南西部の雲南の先史時代のヒトで表される豊かな遺伝的歴史は、アジア東部および南東部全域の複雑な人口動態に光を当てます。
参考文献:
Ishiya K. et al.(2024): High-coverage genome sequencing of Yayoi and Jomon individuals shed light on prehistoric human population history in East Eurasian. bioRxiv.
https://doi.org/10.1101/2024.08.09.606917
Wang T. et al.(2025): Prehistoric genomes from Yunnan reveal ancestry related to Tibetans and Austroasiatic speakers. Science, 388, 6750, eadq9792.
https://doi.org/10.1126/science.adq9792
[1]Mao X. et al.(2021): The deep population history of northern East Asia from the Late Pleistocene to the Holocene. Cell, 184, 12, 3256–3266.E13.
https://doi.org/10.1016/j.cell.2021.04.040
関連記事
[2]Wang H. et al.(2023): Human genetic history on the Tibetan Plateau in the past 5100 years. Science Advances, 9, 11, eadd5582.
https://doi.org/10.1126/sciadv.add5582
関連記事
[3]Liu CC. et al.(2022): Ancient genomes from the Himalayas illuminate the genetic history of Tibetans and their Tibeto-Burman speaking neighbors. Nature Communications, 13, 1203.
https://doi.org/10.1038/s41467-022-28827-2
関連記事
[4]Jeong C. et al.(2016): Long-term genetic stability and a high-altitude East Asian origin for the peoples of the high valleys of the Himalayan arc. PNAS, 113, 27, 7485–7490.
https://doi.org/10.1073/pnas.1520844113
関連記事
[5]Yang MA. et al.(2020): Ancient DNA indicates human population shifts and admixture in northern and southern China. Science, 369, 6501, 282–288.
https://doi.org/10.1126/science.aba0909
関連記事
[6]Ning C. et al.(2020): Ancient genomes from northern China suggest links between subsistence changes and human migration. Nature Communications, 11, 2700.
https://doi.org/10.1038/s41467-020-16557-2
関連記事
[7]Wang CC. et al.(2021): Genomic insights into the formation of human populations in East Asia. Nature, 591, 7850, 413–419.
https://doi.org/10.1038/s41586-021-03336-2
関連記事
[8]Wang T. et al.(2021): Human population history at the crossroads of East and Southeast Asia since 11,000 years ago. Cell, 184, 14, 3829–3841.E21.
https://doi.org/10.1016/j.cell.2021.05.018
関連記事
[9]Lipson M. et al.(2018): Ancient genomes document multiple waves of migration in Southeast Asian prehistory. Science, 361, 6397, 92–95.
https://doi.org/10.1126/science.aat3188
関連記事
[10]McColl H. et al.(2018): The prehistoric peopling of Southeast Asia. Science, 361, 6397, 88–92.
https://doi.org/10.1126/science.aat3628
関連記事
[12]Huerta-Sánchez E. et al.(2014): Altitude adaptation in Tibetans caused by introgression of Denisovan-like DNA. Nature, 512, 7513, 194–197.
https://doi.org/10.1038/nature13408
関連記事
[13]Chen F. et al.(2019): A late Middle Pleistocene Denisovan mandible from the Tibetan Plateau. Nature, 569, 7756, 409–412.
https://doi.org/10.1038/s41586-019-1139-x
関連記事
[14]Zhang D. et al.(2020): Denisovan DNA in Late Pleistocene sediments from Baishiya Karst Cave on the Tibetan Plateau. Science, 370, 6516, 584–587.
https://doi.org/10.1126/science.abb6320
関連記事
[16]Yang MA. et al.(2017): 40,000-Year-Old Individual from Asia Provides Insight into Early Population Structure in Eurasia. Current Biology, 27, 20, 3202–3208.E19.
https://doi.org/10.1016/j.cub.2017.09.030
関連記事
[32]Fu Q. et al.(2015): An early modern human from Romania with a recent Neanderthal ancestor. Nature, 524, 7564, 216–219.
https://doi.org/10.1038/nature14558
関連記事
[36]Tao L. et al.(2023): Ancient genomes reveal millet farming-related demic diffusion from the Yellow River into southwest China. Current Biology, 33, 22, 4995–5002.E7.
https://doi.org/10.1016/j.cub.2023.09.055
関連記事
[39]Shang H. et al.(2007): An early modern human from Tianyuan Cave, Zhoukoudian, China. PNAS, 104, 16, 6573–6578.
https://doi.org/10.1073/pnas.0702169104
関連記事
[41]Haak W. et al.(2015): Massive migration from the steppe was a source for Indo-European languages in Europe. Nature, 522, 7555, 207–211.
https://doi.org/10.1038/nature14317
関連記事
[42]Lazaridis I. et al.(2014): Ancient human genomes suggest three ancestral populations for present-day Europeans. Nature, 513, 7518, 409–413.
https://doi.org/10.1038/nature13673
関連記事
[43]Lazaridis I. et al.(2016): Genomic insights into the origin of farming in the ancient Near East. Nature, 536, 7617, 419–424.
https://doi.org/10.1038/nature19310
関連記事
[46]Zhang P. et al.(2022): Denisovans and Homo sapiens on the Tibetan Plateau: dispersals and adaptations. Trends in Ecology & Evolution, 37, 3, 257–267.
https://doi.org/10.1016/j.tree.2021.11.004
関連記事





この記事へのコメント