チベット高原南部の初期の定住生活
チベット高原南部の初期の定住生活に関する学際的研究(Yang et al., 2024)が公表されました。本論文は、チベット高原奥地の海抜(metres above sea level、略してMASL)4446mに位置するマブ湖(Mabu Co)遺跡(Coはチベット語で湖の意味)の学際的研究成果を報告しています。マブ湖遺跡の年代は4400~4000年前頃で、チベット高原の高地(海抜3500m超)では最初期の定住採食民集団と考えられます。このマブ湖遺跡の採食民集団は遺伝的には、現在のチベット人の主要な遺伝的構成要素であるチベット高原南部祖先系統(祖先系譜、祖先成分、祖先構成、ancestry)を有している、と示されました。この採食民集団の生計はおもに近隣の湖での漁撈に依存しており、哺乳類と鳥類の狩猟や雑穀とコメの小規模な交換が補助的役割を果たしていたようで、農耕を行なわない定住社会の形成に関する知見を追加します。なお、[]は本論文の参考文献の番号で、当ブログで過去に取り上げた研究のみを掲載しています。
●要約
チベット高原における定住の開始は、チベット高原の低標高の周縁部に位置する遺跡の、農耕もしくは農耕民の拡散と関連する、と推定されることが多くなっています。チベット高原の先行研究では、すべての採食民はおそらく遊動的だった、と仮定されたものの、その居住パターンについて情報をもたらすような、採食民遺跡の体系的発掘はほとんど行なわれてきませんでした。本論文は、4400~4000年前頃となる、チベット高原の奥地の海抜4446mのマブ湖遺跡によって示される、世界で最も標高の高い定住様式を報告します。この学際的研究から、マブ湖遺跡は、チベット高原南部祖先系統を有する、採食民の最古級となる既知のDNA証拠を表す、チベット高原先住民によって居住されていた、と示唆されます。この証拠から、これらの採食民は近隣の湖での漁撈によっておもに支えられ、哺乳類と鳥類の狩猟や、雑穀とコメの小規模な交換によって補完された定住生活様式を営んでいた、と示されます。
●研究史
チベット高原の高地の地域(海抜3500m超)における定住生活様式の採用は、低い生産性と極端な気候条件と低酸素によって特徴づけられる環境への、文化と遺伝両方の適応を表しています[1]。チベット高原における定住の開始と経路についての考古学および言語学のモデルでは、その起源は海抜2500m未満の標高からの農耕もしくは農耕民の拡散と絡み合っている、と見られています[4、7、8]。これまで、採食民が居住していた遺跡での体系的調査はほとんど行なわれてこなかったので、採食民が用いた居住の種類と移動パターンについてはほとんど分かっていません。小規模な発掘の対象となった遺跡はほとんど、高地と低地の間の高度な移動性パターンと一致する、小さな物流野営地と一致しています。ゲノム解析での仮定では、後期旧石器時代採食民にさかのぼるかもしれない初期住民は元々チベット高原に暮らしており、5000年前頃にチベット高原東端の海抜約3000mの高地で農耕民と接触し[15]、その後で、ゾングリ(Zongri)遺跡(海抜2800m)やカルオ(Karuo)遺跡(海抜3200m)によって代表される、高度な移動性のパターンから定住性増へと移行して、雑穀栽培と狩猟を含む多様な生計戦略を意図なんだ、とされています。農耕牧畜定住は較正年代(以下、明記しない場合は基本的に較正年代です)で3500年前頃までにチベット高原内陸部に現れ、ラサ市のクゴン(Qugong)遺跡(海抜3600m)によって代表され、そこではコムギやオオムギやソバが栽培され、ヤクやヒツジが飼育されました。
チベット高原の中核は優に海抜4000m以上の標高で、より低い標高の河川流域よりも環境的にはかなり困難で、現在、この標高より高い地域の永住者の世界の数は640万人以上です。最初の永住者が誰で、この地域でいつどのように定住の仮定が始まったのかは、考古学的研究の不足のため不明でした。本論文は、チベット高原の海抜4446mmのマブ湖遺跡の調査結果を報告します。この発掘と学際的研究から、初期の先住民は以前に考えられていたよりもずっと定住的だった生活様式を採用していた、と明らかになります。4400~4000年前頃となるその生活様式は、漁撈と狩猟とより低い標高の地域で栽培された作物の交換を中心に展開していました。遺伝学的分析から、マブ湖遺跡の個体群はチベット高原南部に暮らす現在の人口集団の祖先だった、と示唆されます。
●マブ湖遺跡の説明
マブ湖遺跡(北緯28.31度、東経89.43度)は、ヤルンツァンポ川(Yarlung Tsangpo River、雅魯蔵布江)中流域の主要な支流の一つであるニャンキュー(Nyang Qu)川の源流域に位置します(図1a)。現在、この地位の景観はおもに砂漠の草原で、寒冷で乾燥した気候条件です。年間平均温度は1度、平均降水量は277mmで、降雨量は夏に集中しています。マブ湖遺跡付近の現在の生計は、おもにヤクやヒツジやヤギやウマの飼育と、寒冷耐性のあるハダカムギの栽培に集中しています。以下は本論文の図1です。
マブ湖遺跡はマブ湖とガラ湖(Gala Co)の間に位置する長さ2kmの砂の尾根に位置しており、丘の麓から北方へと伸びています(図1b・c)。マブ湖遺跡は2019年に発見され、その全域は約14ヘクタール(ha)です。2020~2023年の発掘では、1100 m²の区域が明らかになりました。埋葬と柱状構造と細い穴状の遺構と石造物と生活面が、尾根の表面全体に分布していました。廃棄堆積物は、湖岸の表土と砂利堆積物との間に挟まれていた尾根の南端に集中していました(図2a・b)。土器の破片や水晶の細石器や磨製石器や骨器や装飾品などを含めて、何千点もの人工遺物が、とくに廃棄堆積物から発見されました。以下は本論文の図2です。
●年代
豊富な考古学的遺物および動物遺骸も廃棄堆積物から回収され、炭化した作物の種子や骨の遺骸を含めて33点の標本は、加速器質量分析法(accelerator mass spectrometry、略してAMS)を用いて年代測定されました。魚類や鳥類やヒトの骨はすべて、同じ層から発見された炭化した種子や陸生哺乳類の骨より以上に古く、魚類や鳥類やヒトの骨はおそらく湖の放射性炭素の貯蔵効果の影響を受けた、と示唆されます。したがって、魚類や鳥類やヒトの骨の問題は検討から除外されましたる哺乳類の骨と炭化した種子の年代は、マブ湖遺跡の居住を4400~4000年前頃に位置づけます。
●先住のチベット高原採食民
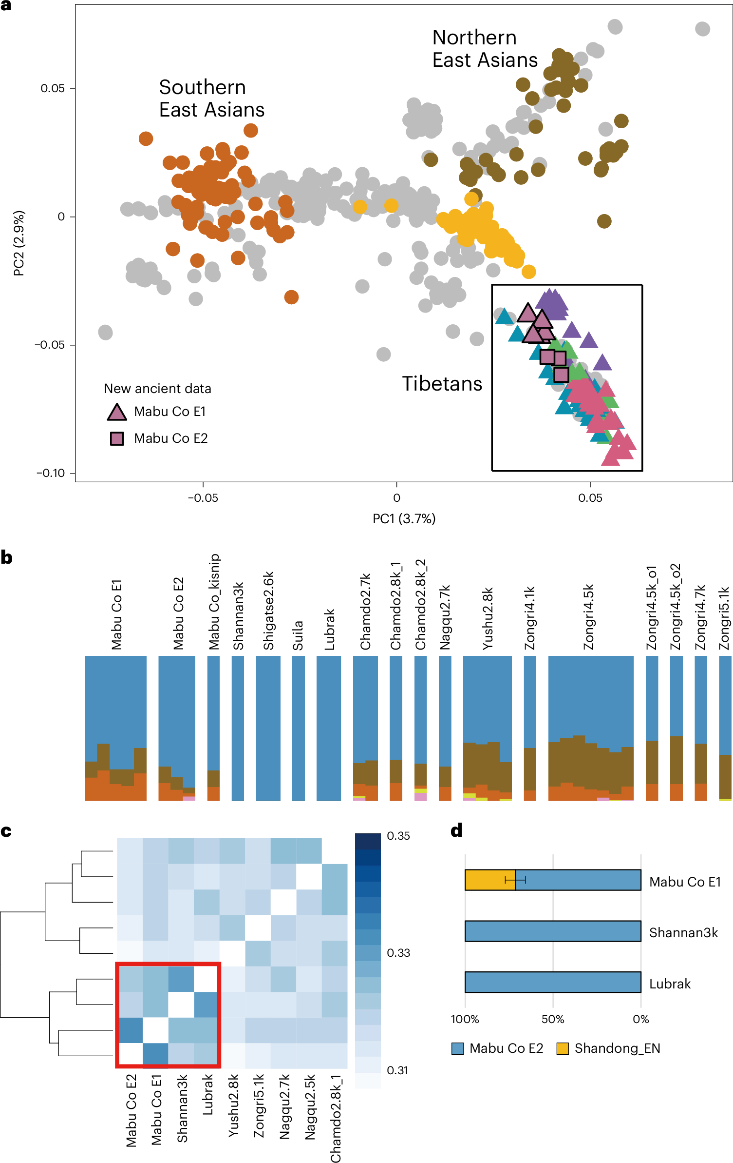
マブ湖遺跡では、ほぼ100ヶ所の埋葬が発見されました。2020年と2021年の現地調査期間で発掘された7点の人骨(埋葬から)と2点の歯(廃棄堆積物の層から)は、以前に記載された実施要綱に従ってDNAが抽出され、これらの個体のゲノムデータは、古代および現在の人口集団から得られた、以前に刊行された個体群とともに分析されました。マブ湖遺跡の住民はおもに、ヤルンツァンポ川流域沿いにチベット高原の南部および南西部にまたがる、チベット高原南部祖先系統を有していた、と分かりました。マブ湖遺跡のヒト遺骸と山南(Shannan)およびシガツェ(Shigatse)県やヒマラヤ弧の3400~2600年前頃の個体群[15]との間の類似性が注目されました。
チベット高原人口集団との全体的な類似性は、主成分分析(principal component analysis、略してPCA)におけるマブ湖遺跡個体群の他の古代および現在のチベットの個体群とのクラスタ化(まとまり)や、マブ湖遺跡個体群と古代および現在両方のチベット人によって教諭要される類似の遺伝的特性によって裏づけられます(図3a・b)。具体的には、マブ湖遺跡個体群は山南県およびネパールの古代の人口集団と最も密接に関連しており、それは、f₃形式(X、Y;ムブティ人)の外群f₃統計分析(ムブティ人が外群、XとYは行と列に対称的に記載されている古代チベット高原の人口集団です)によって示されるように、より多くの共有される浮動がこれらの集団間で観察されたからです(図3c)。マブ湖遺跡個体群のチベット高原南部祖先系統は、マブ湖遺跡個体群が山南県の3000年前頃の個体やルブラク(Lubrak)遺跡の個体を含めて、古代チベット高原南部人口集団とより多くのつながりを示す、f₄統計分析によってさらに裏づけられます。
チベット高原南部系統とのこの類似性は、マブ湖遺跡個体群の下位群となる、E1とE2の内部における微妙な差異を示しており、これは、マブ湖遺跡個体群E2がqpAdmでは山南県の3000年前頃の個体やルブラク遺跡の個体の1方向供給源として使用できる、との事実によってさらに確証されました(図3d)。マブ湖遺跡個体群は、以前の山南県の3000年前頃の個体やルブラク遺跡の個体と類似していた深い系統の遺伝子流動の証拠も示し、チベット高原へと適応した遺伝子の特徴を示しています。高地適応をもたらすEPAS1(Endothelial PAS Domain Protein 1、内皮PASドメインタンパク質1)遺伝子型[24]は、マブ湖遺跡の1個体において同型接合で、マブ湖遺跡の2個体において異型接合で見られ、この適応的な遺伝的形質がこの人口集団で選択を経つつあったかもしれない、と示唆しています。以下は本論文の図3です。
先行研究では、チベット高原祖先系統は主要な3系統へと分岐する、黄河地域の9500年前頃の1個体と関連する単一の供給源にその大半が由来する、と示唆されました[15]。ゾングリ遺跡によって表されるチベット高原北東部系統は5100年前頃までさかのぼることができますが、より重要な南部系統(おもに現在のチベット人に寄与しています)は3400年前頃にしかたどることができません[23]。本論文では、マブ湖遺跡とゾングリ遺跡の住民は遺伝的に4400年前頃に分岐した、と明らかになりました(図3c)。マブ湖遺跡個体群の遺伝的特性から、チベット高原南部祖先系統は少なくとも4400年前頃にはチベット高原南部に出現していた、と示されます。これは、チベット高原南部の最古級の先住採食民の遺伝的特性に光を当て、チベット高原南部祖先系統の出現を以前の推定値より1000年早めます。
●漁撈に依存した定住生活
断片的なものと完全なもの両方の何千点もの骨が、廃棄堆積物の試掘坑から収集されました。その後、これらの骨は骨形態学と古代DNA両方の分析によって特定されました。特定された動物には、魚類や鳥類や哺乳類が含まれており、マブ湖遺跡における肉消費の多様な資源を示唆しています。魚類は、ハダカゴイ属種(Gymnocypris spp.)やシゾピゴプシス属種(Schizopygopsis spp.)を含めて、チベット高原の固有種です。鳥類には、オオバン(Fulica atra)やカワウ(Phalacrocorax carbo)やカワアイサ(Mergus merganser)やアカハシハジロ属種(Netta spp.)やハジロ属種(Aythya spp.)が含まれます。哺乳類の遺骸には、ヒマラヤマーモット(Marmota himalayana)やプシバルスキーガゼル(Procapra przewalskii)やアルガリ(Ovis ammon)やシベリアアカシカ(Cervus elaphus)やチベットノウサギ(Lepus oiostolus)やユーラシアオオヤマネコ(Lynx lynx)やハイイロオオカミ(Canis lupus)などの固有種が含まれます(図4a)。動物遺骸群の大半は魚類の骨が占めており、回収された遺骸の総数の81.5%となります。細い鈎針のような漁具が多数回収されました(図2c)。古代DNA解析を用いて、魚類用の細い鈎針の製作のために使われた物質が特定され、この種類の道具はウ(鵜)もしくはツル(鶴)に属する鳥類の骨を用いて製作されました。以下は本論文の図4です。
炭化した雑穀粒とヒトおよび【非ヒト】動物両方の遺骸から得られた骨コラーゲンの炭素(C)と窒素(N)の同位体分析は、ヒトの食性がおもに魚類の消費によって占められていた、との証拠を提供します(図5)。ヒト10点と魚類15点と陸生動物9点と鳥類6点と作物1点を含めて、41点の標本から得られた炭素と窒素の安定同位体が測定されました。ヒト遺骸では最高のδ¹⁵N値が得られ、これは魚類より約5‰高く、通常は3~6‰の間の範囲と考えられる各栄養段階における同位体濃縮と一致し、魚類がマブ湖遺跡住民の主要な食料だったことを示唆しています。食性における魚類の重要性は、鳥類や陸生動物や作物とは顕著に異なる、ヒト遺骸と魚類の骨の同様のδ¹³C値にも反映されています(図5)。これは、ヒトが魚類を主食としていたことで、人骨の年代に放射性炭素年代貯蔵効果がもたらされた、との本論文の主張をさらに支持します。最近の研究では、4400~4000年前頃にはマブ湖とガラ湖は合計100km²以上にまたがっており、現代の面積(合計8.8 km²)よりずっと大きかった、と示されました。マブ湖遺跡の住民にとって信頼できる魚類の供給源をていしたのは、この巨大な古湖でした(図1c)。以下は本論文の図5です。
狩られた魚類と哺乳類と鳥類の骨遺骸の季節ごとの分析から、魚類の約2/3は5月~10月に、ヤク1/3は11月~4月に捕獲され、哺乳類と鳥類は年中狩られていた、と示されました(図4a・c)。冬季において12月~2月に漁獲量が減少したさいに、マブ湖遺跡の住民に食用の肉を提供した、研究対象地域に豊富に生息していたカワウやハジロ属を含めて越冬する水鳥(図4a)と、シベリアアカシカなど有蹄類のため補足的資源が利用可能でした。さらに、民族誌の証拠では、魚類は後で消費するために乾燥および貯蔵された、と示唆されており、近隣の湖の魚類は数十年前には乾燥され、ブータンへと交易されました。魚類の乾燥と交易の同様の慣行は青海湖およびヤムブロク(Yambrok)湖で記録されており、1950年代と1960年代には毎年数万トンの魚が捕獲されていました。
アワ(Setaria italica)やキビ(Panicum miliaceum)やイネのジャポニカ種(Oryza sativa sp. japonica)を含めて、穀物のごく一部が植物遺骸から特定され(図2d~g)、マブ湖遺跡の住民が炭水化物も摂取していたことを示唆しています。しかし、雑穀もイネも海抜4446mの標高のマブ湖遺跡では育つことができず、それはマブ湖遺跡周辺の低温のためです。したがって、マブ湖遺跡で見つかった穀物粒は、雑穀とイネの栽培可能なより低い標高の地域から交換された可能性が最も高そうです。これらの栽培作物は考古植物学的遺骸全体の10%未満を占めるだけですが、廃棄堆積物の底部から上部にかけて回収されており、マブ湖遺跡の住民とより低い標高の農耕民との間の相互作用の交流網が示唆されます。じっさい、チベット高原の東側では、雑穀とイネの混合農耕が5000年前頃には行なわれていました。
最後に、マブ湖遺跡における多くの埋葬の存在から、マブ湖遺跡は住民にとって顕著な儀式的重要性を保持していた、と示唆されます。この場所における祖先の埋葬の選択によって、住民はマブ湖遺跡周辺の土地を象徴的および精神的に主張しました。さらに、大規模な廃棄堆積物から、人々はかなり期間をマブ湖遺跡で過ごした、と示唆されます。まとめると、本論文のデータセットから、マブ湖遺跡の住民は年中漁撈を行なっており、魚類は、日々の食事の必要を満たす、持続可能で安定したタンパク質の供給源を提供する主要な食料だった、と示唆されます。マブ湖遺跡の住民は、交換によって炭水化物の豊富な穀物も入手しました。
●湖中心の生活様式
一部の地域における定住への以降は農耕と密接に絡み合っていますが、農耕を行なわなかった定住生活様式の採用は同じく重要な世界的現象です。低い陸上の一次生産性の高緯度環境など世界の他地域では、湖水もしくは海洋環境における魚類の集中した安定性と年間を通じての利用可能性は、定住度を高めました。たとえば、アラスカとアジア北東部では、水生の生態系の高い生産性によって、採食民が移動性を低下させ、これら水産資源の処理と調理に用いられた土器製作に費やすことを可能としました。北アメリカ大陸太平洋沿岸の89ヶ所の共同体に関する研究でも、淡水と海水の魚類資源によって、共同体は、より高度な移動性を必要とする、大型陸生動物の狩猟を中心とする生計と比較して、より高い人口密度とより高い定住性が可能になった、と示唆されています。集中し、高度に生産的で予測可能な環境資源の周辺の採食民にいて、移動性低下が予測されるはずである、と学者は主張しました。本論文は、大規模に古湖たいけいから供給される安定した食資源に依存する生活様式のある、ひじょうに高い標高(世界中の他の高緯度および高い標高の地域と類似)における農耕前の定住について別のモデルを提供します。水および食料両方の供給として湖を用いた魚類や水鳥や大型哺乳類は信頼できる地域資源でしたが、作物はより低い標高の地域との交換を通じて得られました。この戦略は、作物が定住人口集団によって局所的に栽培されたチベット高原のより低い標高の東部地域と対照的です。
マブ湖遺跡の住民は後期には、より広範な南部高地の他の人口集団と比較して、遺伝的一貫性を示しました。この新たなDNAの証拠によって、チベット高原北東部の人口集団とは異なる遺伝的特性の南部高地の祖先の構成要素への新たな洞察の取得が可能となりました。これは、チベット高原南部祖先系統が4400年以上前の起源で、ヒマラヤ山脈の南北両方の山麓およびヤルンツァンポ川流域に沿って広範に存在していた可能性を示唆しています。本論文は、チベット高原における定住の起源と性質に関する、定住が農耕もしくは農耕民の拡散と関連していた[4、8]、と想定し、チベット高原の歴史から先住の採食民をほぼ除外していた、以前の仮定を覆します。本論文では、高い標高に遺伝的に適応していた先住の採食人口集団は、高度に生産的な湖水環境における通年の漁撈への依存と狩猟と栽培作物の限定的な交換に従事することによって定住を行なっていた、と論証されました。全体的に本論文では、採食民は完新世を通じてチベット高原で重要な役割を果たしており、チベット高原の現在の住民の遺伝的祖先だった、と示されます。
チベット高原には5万km²のひじょうに広範囲の面積を網羅する湖が含まれており、それは水生食料資源の供給者となるかもしれません。将来の研究は、この湖を中心とした生活様式が、同様の資源の利用可能性のある他の高い標高の地域における定住過程の重要な構成要素だったのかどうか、理解するのに役立つかもしれません。地域的な定住パターン体系においてマブ湖のような遺跡が果たしていた役割を解明し、より低い標高で作物を育てていた人々との遺跡の採食民が維持していたつながりの種類を明らかにするため、とくに、より低い標高の人々が同じ共同体の構成員なのか、それとも異なる共同体の構成員を表していたのか、解明するために、高い標高の内陸部における地域的な体系的調査も実行されるべきです。
参考文献:
Yang X. et al.(2024): Lake-centred sedentary lifestyle of early Tibetan Plateau Indigenous populations at high elevation 4,400 years ago. Nature Ecology & Evolution, 8, 12, 2297–2308.
https://doi.org/10.1038/s41559-024-02539-w
[1]Zhang P. et al.(2022): Denisovans and Homo sapiens on the Tibetan Plateau: dispersals and adaptations. Trends in Ecology & Evolution, 37, 3, 257–267.
https://doi.org/10.1016/j.tree.2021.11.004
関連記事
[4]Chen F. et al.(2015): Agriculture facilitated permanent human occupation of the Tibetan Plateau after 3600 BP. Science, 347, 6219, 248-250.
https://doi.org/10.1126/science.1259172
関連記事
[7]Sagart L. et al.(2019): Dated language phylogenies shed light on the ancestry of Sino-Tibetan. PNAS, 116, 21, 10317–10322.
https://doi.org/10.1073/pnas.1817972116
関連記事
[8]Zhang M. et al.(2019): Phylogenetic evidence for Sino-Tibetan origin in northern China in the Late Neolithic. Nature, 569, 7754, 112–115.
https://doi.org/10.1038/s41586-019-1153-z
関連記事
[15]Wang H. et al.(2023): Human genetic history on the Tibetan Plateau in the past 5100 years. Science Advances, 9, 11, eadd5582.
https://doi.org/10.1126/sciadv.add5582
関連記事
[23]Liu CC. et al.(2022): Ancient genomes from the Himalayas illuminate the genetic history of Tibetans and their Tibeto-Burman speaking neighbors. Nature Communications, 13, 1203.
https://doi.org/10.1038/s41467-022-28827-2
関連記事
[24]Huerta-Sánchez E. et al.(2014): Altitude adaptation in Tibetans caused by introgression of Denisovan-like DNA. Nature, 512, 7513, 194–197.
https://doi.org/10.1038/nature13408
関連記事
●要約
チベット高原における定住の開始は、チベット高原の低標高の周縁部に位置する遺跡の、農耕もしくは農耕民の拡散と関連する、と推定されることが多くなっています。チベット高原の先行研究では、すべての採食民はおそらく遊動的だった、と仮定されたものの、その居住パターンについて情報をもたらすような、採食民遺跡の体系的発掘はほとんど行なわれてきませんでした。本論文は、4400~4000年前頃となる、チベット高原の奥地の海抜4446mのマブ湖遺跡によって示される、世界で最も標高の高い定住様式を報告します。この学際的研究から、マブ湖遺跡は、チベット高原南部祖先系統を有する、採食民の最古級となる既知のDNA証拠を表す、チベット高原先住民によって居住されていた、と示唆されます。この証拠から、これらの採食民は近隣の湖での漁撈によっておもに支えられ、哺乳類と鳥類の狩猟や、雑穀とコメの小規模な交換によって補完された定住生活様式を営んでいた、と示されます。
●研究史
チベット高原の高地の地域(海抜3500m超)における定住生活様式の採用は、低い生産性と極端な気候条件と低酸素によって特徴づけられる環境への、文化と遺伝両方の適応を表しています[1]。チベット高原における定住の開始と経路についての考古学および言語学のモデルでは、その起源は海抜2500m未満の標高からの農耕もしくは農耕民の拡散と絡み合っている、と見られています[4、7、8]。これまで、採食民が居住していた遺跡での体系的調査はほとんど行なわれてこなかったので、採食民が用いた居住の種類と移動パターンについてはほとんど分かっていません。小規模な発掘の対象となった遺跡はほとんど、高地と低地の間の高度な移動性パターンと一致する、小さな物流野営地と一致しています。ゲノム解析での仮定では、後期旧石器時代採食民にさかのぼるかもしれない初期住民は元々チベット高原に暮らしており、5000年前頃にチベット高原東端の海抜約3000mの高地で農耕民と接触し[15]、その後で、ゾングリ(Zongri)遺跡(海抜2800m)やカルオ(Karuo)遺跡(海抜3200m)によって代表される、高度な移動性のパターンから定住性増へと移行して、雑穀栽培と狩猟を含む多様な生計戦略を意図なんだ、とされています。農耕牧畜定住は較正年代(以下、明記しない場合は基本的に較正年代です)で3500年前頃までにチベット高原内陸部に現れ、ラサ市のクゴン(Qugong)遺跡(海抜3600m)によって代表され、そこではコムギやオオムギやソバが栽培され、ヤクやヒツジが飼育されました。
チベット高原の中核は優に海抜4000m以上の標高で、より低い標高の河川流域よりも環境的にはかなり困難で、現在、この標高より高い地域の永住者の世界の数は640万人以上です。最初の永住者が誰で、この地域でいつどのように定住の仮定が始まったのかは、考古学的研究の不足のため不明でした。本論文は、チベット高原の海抜4446mmのマブ湖遺跡の調査結果を報告します。この発掘と学際的研究から、初期の先住民は以前に考えられていたよりもずっと定住的だった生活様式を採用していた、と明らかになります。4400~4000年前頃となるその生活様式は、漁撈と狩猟とより低い標高の地域で栽培された作物の交換を中心に展開していました。遺伝学的分析から、マブ湖遺跡の個体群はチベット高原南部に暮らす現在の人口集団の祖先だった、と示唆されます。
●マブ湖遺跡の説明
マブ湖遺跡(北緯28.31度、東経89.43度)は、ヤルンツァンポ川(Yarlung Tsangpo River、雅魯蔵布江)中流域の主要な支流の一つであるニャンキュー(Nyang Qu)川の源流域に位置します(図1a)。現在、この地位の景観はおもに砂漠の草原で、寒冷で乾燥した気候条件です。年間平均温度は1度、平均降水量は277mmで、降雨量は夏に集中しています。マブ湖遺跡付近の現在の生計は、おもにヤクやヒツジやヤギやウマの飼育と、寒冷耐性のあるハダカムギの栽培に集中しています。以下は本論文の図1です。
マブ湖遺跡はマブ湖とガラ湖(Gala Co)の間に位置する長さ2kmの砂の尾根に位置しており、丘の麓から北方へと伸びています(図1b・c)。マブ湖遺跡は2019年に発見され、その全域は約14ヘクタール(ha)です。2020~2023年の発掘では、1100 m²の区域が明らかになりました。埋葬と柱状構造と細い穴状の遺構と石造物と生活面が、尾根の表面全体に分布していました。廃棄堆積物は、湖岸の表土と砂利堆積物との間に挟まれていた尾根の南端に集中していました(図2a・b)。土器の破片や水晶の細石器や磨製石器や骨器や装飾品などを含めて、何千点もの人工遺物が、とくに廃棄堆積物から発見されました。以下は本論文の図2です。
●年代
豊富な考古学的遺物および動物遺骸も廃棄堆積物から回収され、炭化した作物の種子や骨の遺骸を含めて33点の標本は、加速器質量分析法(accelerator mass spectrometry、略してAMS)を用いて年代測定されました。魚類や鳥類やヒトの骨はすべて、同じ層から発見された炭化した種子や陸生哺乳類の骨より以上に古く、魚類や鳥類やヒトの骨はおそらく湖の放射性炭素の貯蔵効果の影響を受けた、と示唆されます。したがって、魚類や鳥類やヒトの骨の問題は検討から除外されましたる哺乳類の骨と炭化した種子の年代は、マブ湖遺跡の居住を4400~4000年前頃に位置づけます。
●先住のチベット高原採食民
マブ湖遺跡では、ほぼ100ヶ所の埋葬が発見されました。2020年と2021年の現地調査期間で発掘された7点の人骨(埋葬から)と2点の歯(廃棄堆積物の層から)は、以前に記載された実施要綱に従ってDNAが抽出され、これらの個体のゲノムデータは、古代および現在の人口集団から得られた、以前に刊行された個体群とともに分析されました。マブ湖遺跡の住民はおもに、ヤルンツァンポ川流域沿いにチベット高原の南部および南西部にまたがる、チベット高原南部祖先系統を有していた、と分かりました。マブ湖遺跡のヒト遺骸と山南(Shannan)およびシガツェ(Shigatse)県やヒマラヤ弧の3400~2600年前頃の個体群[15]との間の類似性が注目されました。
チベット高原人口集団との全体的な類似性は、主成分分析(principal component analysis、略してPCA)におけるマブ湖遺跡個体群の他の古代および現在のチベットの個体群とのクラスタ化(まとまり)や、マブ湖遺跡個体群と古代および現在両方のチベット人によって教諭要される類似の遺伝的特性によって裏づけられます(図3a・b)。具体的には、マブ湖遺跡個体群は山南県およびネパールの古代の人口集団と最も密接に関連しており、それは、f₃形式(X、Y;ムブティ人)の外群f₃統計分析(ムブティ人が外群、XとYは行と列に対称的に記載されている古代チベット高原の人口集団です)によって示されるように、より多くの共有される浮動がこれらの集団間で観察されたからです(図3c)。マブ湖遺跡個体群のチベット高原南部祖先系統は、マブ湖遺跡個体群が山南県の3000年前頃の個体やルブラク(Lubrak)遺跡の個体を含めて、古代チベット高原南部人口集団とより多くのつながりを示す、f₄統計分析によってさらに裏づけられます。
チベット高原南部系統とのこの類似性は、マブ湖遺跡個体群の下位群となる、E1とE2の内部における微妙な差異を示しており、これは、マブ湖遺跡個体群E2がqpAdmでは山南県の3000年前頃の個体やルブラク遺跡の個体の1方向供給源として使用できる、との事実によってさらに確証されました(図3d)。マブ湖遺跡個体群は、以前の山南県の3000年前頃の個体やルブラク遺跡の個体と類似していた深い系統の遺伝子流動の証拠も示し、チベット高原へと適応した遺伝子の特徴を示しています。高地適応をもたらすEPAS1(Endothelial PAS Domain Protein 1、内皮PASドメインタンパク質1)遺伝子型[24]は、マブ湖遺跡の1個体において同型接合で、マブ湖遺跡の2個体において異型接合で見られ、この適応的な遺伝的形質がこの人口集団で選択を経つつあったかもしれない、と示唆しています。以下は本論文の図3です。
先行研究では、チベット高原祖先系統は主要な3系統へと分岐する、黄河地域の9500年前頃の1個体と関連する単一の供給源にその大半が由来する、と示唆されました[15]。ゾングリ遺跡によって表されるチベット高原北東部系統は5100年前頃までさかのぼることができますが、より重要な南部系統(おもに現在のチベット人に寄与しています)は3400年前頃にしかたどることができません[23]。本論文では、マブ湖遺跡とゾングリ遺跡の住民は遺伝的に4400年前頃に分岐した、と明らかになりました(図3c)。マブ湖遺跡個体群の遺伝的特性から、チベット高原南部祖先系統は少なくとも4400年前頃にはチベット高原南部に出現していた、と示されます。これは、チベット高原南部の最古級の先住採食民の遺伝的特性に光を当て、チベット高原南部祖先系統の出現を以前の推定値より1000年早めます。
●漁撈に依存した定住生活
断片的なものと完全なもの両方の何千点もの骨が、廃棄堆積物の試掘坑から収集されました。その後、これらの骨は骨形態学と古代DNA両方の分析によって特定されました。特定された動物には、魚類や鳥類や哺乳類が含まれており、マブ湖遺跡における肉消費の多様な資源を示唆しています。魚類は、ハダカゴイ属種(Gymnocypris spp.)やシゾピゴプシス属種(Schizopygopsis spp.)を含めて、チベット高原の固有種です。鳥類には、オオバン(Fulica atra)やカワウ(Phalacrocorax carbo)やカワアイサ(Mergus merganser)やアカハシハジロ属種(Netta spp.)やハジロ属種(Aythya spp.)が含まれます。哺乳類の遺骸には、ヒマラヤマーモット(Marmota himalayana)やプシバルスキーガゼル(Procapra przewalskii)やアルガリ(Ovis ammon)やシベリアアカシカ(Cervus elaphus)やチベットノウサギ(Lepus oiostolus)やユーラシアオオヤマネコ(Lynx lynx)やハイイロオオカミ(Canis lupus)などの固有種が含まれます(図4a)。動物遺骸群の大半は魚類の骨が占めており、回収された遺骸の総数の81.5%となります。細い鈎針のような漁具が多数回収されました(図2c)。古代DNA解析を用いて、魚類用の細い鈎針の製作のために使われた物質が特定され、この種類の道具はウ(鵜)もしくはツル(鶴)に属する鳥類の骨を用いて製作されました。以下は本論文の図4です。
炭化した雑穀粒とヒトおよび【非ヒト】動物両方の遺骸から得られた骨コラーゲンの炭素(C)と窒素(N)の同位体分析は、ヒトの食性がおもに魚類の消費によって占められていた、との証拠を提供します(図5)。ヒト10点と魚類15点と陸生動物9点と鳥類6点と作物1点を含めて、41点の標本から得られた炭素と窒素の安定同位体が測定されました。ヒト遺骸では最高のδ¹⁵N値が得られ、これは魚類より約5‰高く、通常は3~6‰の間の範囲と考えられる各栄養段階における同位体濃縮と一致し、魚類がマブ湖遺跡住民の主要な食料だったことを示唆しています。食性における魚類の重要性は、鳥類や陸生動物や作物とは顕著に異なる、ヒト遺骸と魚類の骨の同様のδ¹³C値にも反映されています(図5)。これは、ヒトが魚類を主食としていたことで、人骨の年代に放射性炭素年代貯蔵効果がもたらされた、との本論文の主張をさらに支持します。最近の研究では、4400~4000年前頃にはマブ湖とガラ湖は合計100km²以上にまたがっており、現代の面積(合計8.8 km²)よりずっと大きかった、と示されました。マブ湖遺跡の住民にとって信頼できる魚類の供給源をていしたのは、この巨大な古湖でした(図1c)。以下は本論文の図5です。
狩られた魚類と哺乳類と鳥類の骨遺骸の季節ごとの分析から、魚類の約2/3は5月~10月に、ヤク1/3は11月~4月に捕獲され、哺乳類と鳥類は年中狩られていた、と示されました(図4a・c)。冬季において12月~2月に漁獲量が減少したさいに、マブ湖遺跡の住民に食用の肉を提供した、研究対象地域に豊富に生息していたカワウやハジロ属を含めて越冬する水鳥(図4a)と、シベリアアカシカなど有蹄類のため補足的資源が利用可能でした。さらに、民族誌の証拠では、魚類は後で消費するために乾燥および貯蔵された、と示唆されており、近隣の湖の魚類は数十年前には乾燥され、ブータンへと交易されました。魚類の乾燥と交易の同様の慣行は青海湖およびヤムブロク(Yambrok)湖で記録されており、1950年代と1960年代には毎年数万トンの魚が捕獲されていました。
アワ(Setaria italica)やキビ(Panicum miliaceum)やイネのジャポニカ種(Oryza sativa sp. japonica)を含めて、穀物のごく一部が植物遺骸から特定され(図2d~g)、マブ湖遺跡の住民が炭水化物も摂取していたことを示唆しています。しかし、雑穀もイネも海抜4446mの標高のマブ湖遺跡では育つことができず、それはマブ湖遺跡周辺の低温のためです。したがって、マブ湖遺跡で見つかった穀物粒は、雑穀とイネの栽培可能なより低い標高の地域から交換された可能性が最も高そうです。これらの栽培作物は考古植物学的遺骸全体の10%未満を占めるだけですが、廃棄堆積物の底部から上部にかけて回収されており、マブ湖遺跡の住民とより低い標高の農耕民との間の相互作用の交流網が示唆されます。じっさい、チベット高原の東側では、雑穀とイネの混合農耕が5000年前頃には行なわれていました。
最後に、マブ湖遺跡における多くの埋葬の存在から、マブ湖遺跡は住民にとって顕著な儀式的重要性を保持していた、と示唆されます。この場所における祖先の埋葬の選択によって、住民はマブ湖遺跡周辺の土地を象徴的および精神的に主張しました。さらに、大規模な廃棄堆積物から、人々はかなり期間をマブ湖遺跡で過ごした、と示唆されます。まとめると、本論文のデータセットから、マブ湖遺跡の住民は年中漁撈を行なっており、魚類は、日々の食事の必要を満たす、持続可能で安定したタンパク質の供給源を提供する主要な食料だった、と示唆されます。マブ湖遺跡の住民は、交換によって炭水化物の豊富な穀物も入手しました。
●湖中心の生活様式
一部の地域における定住への以降は農耕と密接に絡み合っていますが、農耕を行なわなかった定住生活様式の採用は同じく重要な世界的現象です。低い陸上の一次生産性の高緯度環境など世界の他地域では、湖水もしくは海洋環境における魚類の集中した安定性と年間を通じての利用可能性は、定住度を高めました。たとえば、アラスカとアジア北東部では、水生の生態系の高い生産性によって、採食民が移動性を低下させ、これら水産資源の処理と調理に用いられた土器製作に費やすことを可能としました。北アメリカ大陸太平洋沿岸の89ヶ所の共同体に関する研究でも、淡水と海水の魚類資源によって、共同体は、より高度な移動性を必要とする、大型陸生動物の狩猟を中心とする生計と比較して、より高い人口密度とより高い定住性が可能になった、と示唆されています。集中し、高度に生産的で予測可能な環境資源の周辺の採食民にいて、移動性低下が予測されるはずである、と学者は主張しました。本論文は、大規模に古湖たいけいから供給される安定した食資源に依存する生活様式のある、ひじょうに高い標高(世界中の他の高緯度および高い標高の地域と類似)における農耕前の定住について別のモデルを提供します。水および食料両方の供給として湖を用いた魚類や水鳥や大型哺乳類は信頼できる地域資源でしたが、作物はより低い標高の地域との交換を通じて得られました。この戦略は、作物が定住人口集団によって局所的に栽培されたチベット高原のより低い標高の東部地域と対照的です。
マブ湖遺跡の住民は後期には、より広範な南部高地の他の人口集団と比較して、遺伝的一貫性を示しました。この新たなDNAの証拠によって、チベット高原北東部の人口集団とは異なる遺伝的特性の南部高地の祖先の構成要素への新たな洞察の取得が可能となりました。これは、チベット高原南部祖先系統が4400年以上前の起源で、ヒマラヤ山脈の南北両方の山麓およびヤルンツァンポ川流域に沿って広範に存在していた可能性を示唆しています。本論文は、チベット高原における定住の起源と性質に関する、定住が農耕もしくは農耕民の拡散と関連していた[4、8]、と想定し、チベット高原の歴史から先住の採食民をほぼ除外していた、以前の仮定を覆します。本論文では、高い標高に遺伝的に適応していた先住の採食人口集団は、高度に生産的な湖水環境における通年の漁撈への依存と狩猟と栽培作物の限定的な交換に従事することによって定住を行なっていた、と論証されました。全体的に本論文では、採食民は完新世を通じてチベット高原で重要な役割を果たしており、チベット高原の現在の住民の遺伝的祖先だった、と示されます。
チベット高原には5万km²のひじょうに広範囲の面積を網羅する湖が含まれており、それは水生食料資源の供給者となるかもしれません。将来の研究は、この湖を中心とした生活様式が、同様の資源の利用可能性のある他の高い標高の地域における定住過程の重要な構成要素だったのかどうか、理解するのに役立つかもしれません。地域的な定住パターン体系においてマブ湖のような遺跡が果たしていた役割を解明し、より低い標高で作物を育てていた人々との遺跡の採食民が維持していたつながりの種類を明らかにするため、とくに、より低い標高の人々が同じ共同体の構成員なのか、それとも異なる共同体の構成員を表していたのか、解明するために、高い標高の内陸部における地域的な体系的調査も実行されるべきです。
参考文献:
Yang X. et al.(2024): Lake-centred sedentary lifestyle of early Tibetan Plateau Indigenous populations at high elevation 4,400 years ago. Nature Ecology & Evolution, 8, 12, 2297–2308.
https://doi.org/10.1038/s41559-024-02539-w
[1]Zhang P. et al.(2022): Denisovans and Homo sapiens on the Tibetan Plateau: dispersals and adaptations. Trends in Ecology & Evolution, 37, 3, 257–267.
https://doi.org/10.1016/j.tree.2021.11.004
関連記事
[4]Chen F. et al.(2015): Agriculture facilitated permanent human occupation of the Tibetan Plateau after 3600 BP. Science, 347, 6219, 248-250.
https://doi.org/10.1126/science.1259172
関連記事
[7]Sagart L. et al.(2019): Dated language phylogenies shed light on the ancestry of Sino-Tibetan. PNAS, 116, 21, 10317–10322.
https://doi.org/10.1073/pnas.1817972116
関連記事
[8]Zhang M. et al.(2019): Phylogenetic evidence for Sino-Tibetan origin in northern China in the Late Neolithic. Nature, 569, 7754, 112–115.
https://doi.org/10.1038/s41586-019-1153-z
関連記事
[15]Wang H. et al.(2023): Human genetic history on the Tibetan Plateau in the past 5100 years. Science Advances, 9, 11, eadd5582.
https://doi.org/10.1126/sciadv.add5582
関連記事
[23]Liu CC. et al.(2022): Ancient genomes from the Himalayas illuminate the genetic history of Tibetans and their Tibeto-Burman speaking neighbors. Nature Communications, 13, 1203.
https://doi.org/10.1038/s41467-022-28827-2
関連記事
[24]Huerta-Sánchez E. et al.(2014): Altitude adaptation in Tibetans caused by introgression of Denisovan-like DNA. Nature, 512, 7513, 194–197.
https://doi.org/10.1038/nature13408
関連記事





この記事へのコメント