ギガントピテクス・ブラッキーの絶滅要因
古環境の変化からギガントピテクス・ブラッキー(Gigantopithecus blacki)の絶滅要因を推測した研究(Zhang et al., 2024)が報道されました。ギガントピテクス・ブラッキーは史上最大の類人猿(ヒト系統を除くヒト上科)とされており、中期更新世の後半に絶滅しました。ギガントピテクス・ブラッキーはオランウータン属と近縁な絶滅大型類人猿で、他の歯と比較して犬歯がたいへん小さいので、雄同士の競争は激しくなかっただろう、とも推測されています(関連記事)。ギガントピテクス・ブラッキーの繁栄と絶滅に関する研究は、生存が危ぶまれている現生大型類人猿の保護にも貢献できるのではないか、と期待されます。
●要約
霊長類としては史上最大で、アジア南東部の大型動物相でも最大級の動物であったギガントピテクス・ブラッキーは、200万年前頃から現在の中国に生息していましたが、中期更新世の後半に絶滅しました。ギガントピテクス・ブラッキーが、アジアにおいて過去260万年間に絶滅した少ない大型類人猿の一つだったのに対して、オランウータンを含めて他の大型類人猿が現在まで生き延びていることを考えると、ギガントピテクス・ブラッキーの絶滅は不可解です。ギガントピテクス・ブラッキーの消滅原因はまだ解明されていませんが、この地域における霊長類の霊長類の復元力や大型動物相の運命に光を当てることができるかもしれません。
本論文は、学際的分析(年代と過去の環境と行動)を中国南部の22ヶ所の洞窟に適用しました。6種類の年代測定技術から得られた157点の放射性年代を用いて、ギガントピテクス・ブラッキーの絶滅の時系列が確証されました。その結果、230万年前頃以降の環境は森林と草原の斑状で、ギガントピテクス・ブラッキー個体群の生存に理想的な条件が提供された、と示されます。しかし、295000~215000年前頃の絶滅直前および絶滅時期には、季節性の増大に伴って環境変動が大きくなり、それが植物群落の変化や疎林環境の拡大を引き起こしました。ギガントピテクス・ブラッキーの近縁であるポンゴ・ワイデンライヒー(Pongo weidenreichi)は、そうした食性選好性や行動をこの環境変動に適応させましたが、ギガントピテクス・ブラッキーは慢性的な圧迫と個体群縮小の兆候を示しました。最終的に、その適応への苦闘が、かつて地球に生息した最大の霊長類の絶滅につながりました。
●研究史
ギガントピテクス・ブラッキーに関する現在の理解は、長江と南シナ海との間に位置する中国南部の前期~中期更新世の洞窟堆積物に由来します(図1)。このオランウータン亜科(関連記事)は200万年前頃から33万年前頃まで、(亜)熱帯アジアの前期~中期更新世のギガントピテクス属・シノマストドン属(Sinomastodon)およびステゴドン属(Stegodon)・ジャイアントパンダ属(Ailuropoda)動物相地帯の重要な構成員と考えられています。ギガントピテクス・ブラッキーはその以上に大きな大臼歯、異常なエナメル質の厚さ、推定身長約3m、推定体重200~300kgでよく知られており、地球にこれまで存在した最大の霊長類です。
85年間の探索にも関わらず、ギガントピテクス・ブラッキーの化石記録は4点の下顎とほぼ2000点の遊離した歯に限定されており、頭蓋後方の証拠はありません。「竜の歯」としての香港の薬屋での最初の発見により、最初の現場での発見の探索が始まり、広西チワン族自治区(Guangxi Zhuang Autonomous Region、略して広西ZAR)の2ヶ所の主要な地域、つまり崇左(Chongzuo)および布平(Bubing)盆地の数ヶ所の洞窟遺跡での発見に至りました。これらの遺跡には、ギガントピテクス・ブラッキーの生存と最終的な絶滅に関する重要な証拠が含まれています。以下は本論文の図1です。
これらのギガントピテクス・ブラッキー遺跡のうち、複数の放射性分析技術を用いて年代測定されたものはほとんどないので、ギガントピテクス・ブラッキーの絶滅年代は依然として不確実です。ギガントピテクス・ブラッキーの存在の現時点での時系列は、220万年前頃から42万~33万年前頃です。この期間に、ギガントピテクス・ブラッキーは歯の大きさは歯の複雑さの増加を含む変化を経ており、生態学的圧力への応答における食性の変化を示唆しているようです。歯のエナメル質の形態に基づくギガントピテクス・ブラッキーの食性の再構築は、すり減らすような食料の消費や繊維質の食料の激しい咀嚼や果実の豊富な食性に適応した、特殊化した草食動物を示唆しています。
百孔(Baikong)洞窟時代の多様な森林生態系には、広西チワン族自治区や貴州省や海南省や湖北省の広範な地域にまたがるいくつかの霊長類集団の生物量を支える能力がありました。しかし、合江(Hejiang)洞窟の時代には、ギガントピテクス・ブラッキーは広西チワン族自治区にまで劇的に範囲が縮小しました。この劇的な減少と最終的な絶滅の理由は依然として激しく議論されており、それは、地域的な手法の欠如、単一の遺跡と手法への焦点、行動および環境の証拠の欠如のためです。
ギガントピテクス・ブラッキー絶滅の潜在的原因を特定するため、ギガントピテクス・ブラッキー遺骸のある洞窟堆積物もしくはない洞窟堆積物のどちらかを含む、崇左および布平盆地の22ヶ所の洞窟に地域的手法が適用されました。以前の発掘(1999~2016年)と新たに発見された洞窟(2017~2020年)の組み合わせを用いて、年代測定と古気候代理および行動分析のため、化石角礫岩が特定され、標本抽出されました。6種類の独立した年代測定技術が堆積物と化石に適用され、各遺跡についてベイズモデル化年代範囲が決定され、次にさらにモデル化され、地域的な絶滅ウィンドウ(extinction window、略してEW)を提供されました。この6種類の年代測定技術とは、赤外線後赤外光発光法(post-infrared infrared-stimulated luminescence、略してpIR-IRSL)、光刺激発光(Optically Stimulated Luminescence、略してOSL)、石英への電子スピン共鳴法(electron spin resonance、略してESR)、二次生成物へのウラン系列法です。
花粉と炭と子生物学と安定同位体と微細層序の分析が堆積物と化石に適用され、過去の環境が再構築されました。最後に、微量元素と安定同位体と歯の摩耗痕の組織上分析(dental microwear textural analysis、略してDMTA)が、ギガントピテクス・ブラッキーおよびその最近縁のポンゴ・ワイデンライヒーの歯に適用され、ギガントピテクス・ブラッキーの絶滅と関連したかもしれない、EWの前および最中のギガントピテクス・ブラッキーの食性および行動の変化が判断されました。
●分析結果
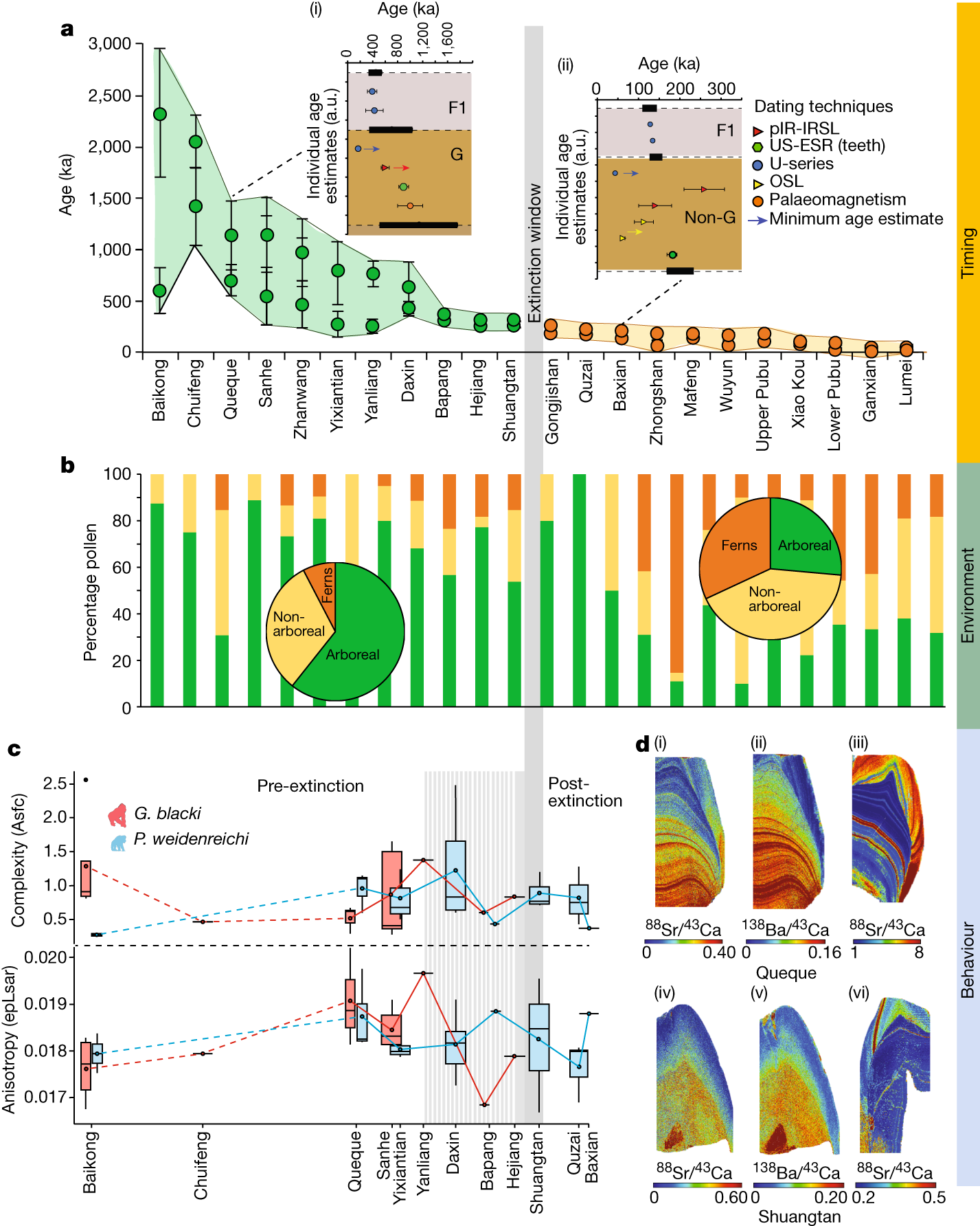
157点の放射性年代推定値によると、22ヶ所の洞窟の化石証拠の範囲は230万~49万年前頃です(図2aおよび図3a)。本論文は、ギガントピテクス・ブラッキーの存在の時系列を230万年前頃から255000年前頃に確証し、295000~215000年前頃(2σ)の絶滅のウィンドウについて正確な時期を提供して、古環境および行動分析(230万~70万年前頃となるEW前)と移行期(70万~295000年前頃)とEW(295000~215000年前頃)とEW後(215000年前頃~現在)の焦点を確立します。以下は本論文の図2です。
本論文の花粉分析から、EW前には環境はマツ科(Pinaceae)やブナ科(Fagaceae)やカバノキ科(Betulaceae)など高木性の種が優占し、草原が散在していた、と示唆されます(図2bおよび図3b)。しかし、EW前と移行期には、森林植物群落にかなりの変化があり、より開けた森林の優占する攪乱分類群が増加しました。EW後の20万年前頃には、高木性被覆の大きな減少、クワ科(Moraceae)やマキ属(Podocarpus)などシダの大きな増加、イネ科(Poaceae)など草原の大きな増加、景観における炭の証拠の増加がありました。以下は本論文の図3です。
詳細な動物相分析から、EW前の遺跡群は(比較的多い個体数の)ギガントピテクス・ブラッキー(図3c)、マカク亜族(Procynocephalus)、シノマストドン属(Sinomastodon)、ステゴドン属(Stegodon)、カリコテリウム科ヘスペロテリウム属(Hesperotherium)、ヒッポポタモドン属(Hippopotamodon)により特徴づけられ(図3c)、それがEWの前には、(比較的少ない個体数の)ギガントピテクス・ブラッキー(図3c)、巴氏熊猫(Ailuropoda baconi)、ステゴドン属、アジアゾウ属(Elephas)へと変わり、EW後にはギガントピテクス・ブラッキーが存在しない、と示唆されます。5ヶ所の洞窟の微細層序学的分析は、微粒子や高密度の粘土や酸化物や生物攪乱や糞化石誘発の燐酸塩化の優占するEW前の微相を示します。EWにおいては、粒子の規模が増加し、酸化物と生物攪乱と骨/歯の変化が減少し、化石の保存状態が向上しました。EW後においては、これはEW前の特徴に戻りました。
炭素(C)と酸素(O)の安定同位体データから、EW前にはギガントピテクス・ブラッキーのδ¹³Cとδ¹⁸Oの範囲はそれぞれ−16.2~−13.8‰と−9.7~−7.0‰だった、と示唆されました。EWにおいては、これはそれぞれ−15.3 ~−10.3‰と−9.3~−6.3‰へとわずかに増加しました。ポンゴ・ワイデンライヒーの場合、EW前のδ¹³Cとδ¹⁸Oの範囲は同様にそれぞれ−14.7~−13.7‰と−7.1~−6.3‰で、EW期にはそれぞれ−14.7~−13.3‰への拡張と−4.9~−4.4‰への変化が見られます(図3d・e)。
EW前のギガントピテクス・ブラッキーの歯の微量元素分析は、エナメル質と象牙質におけるいくつかの異なる同時のストロンチウム(Sr)/カルシウム(Ca)およびバリウム(Ba)/カルシウム(Ca)バンディングを示しており、それはEWに近づくと著しく目立たない拡散バンディングへと変化します(図2d)。さらに、EW前には明確なバンディングを見ることができ、これがEWにおいてはさほど明確ではなくなります。微小摩耗分析は、ギガントピテクス・ブラッキーの発見されている遺跡とポンゴ・ワイデンライヒーの発見されている遺跡との間の統計的に有意な食性の違いを明らかにしません。しかし、EWの前と直前との間では、ギガントピテクス・ブラッキーの発見されている4ヶ所の遺跡において有意な食性の違いがあります。ギガントピテクス・ブラッキーは平均異方性と複雑さの傾向線においてわずかにより高い変動を示しますが、ポンゴ・ワイデンライヒーはとくに異方性に関してはEW期およびそれを超えてより安定しているようです(図2cおよび図3f・g)。
●考察
ギガントピテクス・ブラッキーの全範囲にわたる発見遺跡の最大の収集物が、初めて堅牢に年代測定され、ギガントピテクス・ブラッキーの存在および欠如の正確な時系列が提供されます。以前の年代測定はほぼ、それ以前のギガントピテクス・ブラッキーの証拠と遺跡固有の年代に焦点を当ててきました。本論文は対照的に、崇左および布平の両盆地における全範囲内の洞窟に限定することで、295000~215000年前頃という絶滅の地域的ウィンドウをより正確に確証しました。
花粉と動物相のデータから、初期の斑状の景観は、森林群落および構造の変化により示唆されるように移行期におけるEWの前と、火と関連する高木性被覆の減少とシダおよび草原の増加により示唆されるようにEW後には、環境変動の増大により中断された、と示唆されます。この変動は110万~35万年前頃の間に段階的に始まり、20万年前頃以降に劇的に増加しました(図3b)。本論文はこの変動を、季節性増加とより乾燥した環境への移行として解釈し、それが、EWの前とEWの期間における、季節的な亜熱帯/熱帯湿潤低地森林への変化と、低木および開けた草原環境の増加をもたらしました。この環境変動は、EW前の安定した低エネルギー環境が、水の利用可能性を雨季に限定するEWの不安定な高エネルギー環境により置換されたので、堆積物記録で見られます。
この期間における森林被覆の減少は、中国やアジア南東部(関連記事)やオーストラレーシア(オーストラリアとニュージーランドとその近隣の南太平洋諸島で構成される地域)で記録されています。しかし、本論文の花粉研究から、ギガントピテクス・ブラッキー絶滅の鍵は樹木被覆の低下ではなく、むしろ森林群落の組成変化、とくに攪乱分類群の増加における環境変動の影響だった、と論証されます。本論文の安定同位体および微量元素データは、この変動の程度およびギガントピテクス・ブラッキーに対する影響への新たな洞察を提供します。
EW前には、ギガントピテクス・ブラッキーとポンゴ・ワイデンライヒーは両方とも、閉鎖林冠環境に生息しており(図3b)、生物起源のより強い帯状があり(図2dの1~3)、明確な鉛の帯状により示唆されるように、季節性の果実や花および定期的な水の消費を含めて、食料源の恐らくはより大きな多様性を反映しています。最も可能性の高い食料源は通年で利用可能であり、個体群に個別の圧迫をもたらしただけでしょう(図2dの1~3)。1個体を除いて、EW期のギガントピテクス・ブラッキーはより特殊化した閉鎖林冠の生態的地位を維持してきたようで、恐らくは森林植物の混合に依存していました。
環境変化の期間における特殊化は、個体の歯の組織においてより拡散した生物起源の兆候を引き起こしたので(図2dの4~5)、個体群における大きく減少した食性の多様性と定期的な水消費の減少と慢性圧迫の増加が示唆されます(図2dの4~5)。これは絶滅間際にある種としてのギガントピテクス・ブラッキーの行動への最初の洞察で、この時点ではずっと少ない圧迫を示すポンゴ・ワイデンライヒーとはひじょうに対照的です。EWを超えて、ポンゴ・ワイデンライヒーはより開けた季節的な生息地の利用へと移行したようで、恐らくは現在のボルネオ島のオランウータン属のように、果実の季節的な成熟を利用し続けたのでしょう。
ギガントピテクス・ブラッキーとポンゴ・ワイデンライヒーの歯における微小摩耗値の変化も、果実の少ない期間と関連しているかもしれません。ギガントピテクス・ブラッキーはより特定の食性選好を示す傾向にあり(果実と繊維質の食料の両方で)、これは、気候が季節性を増して、果実の入手可能性が低下したEWなどでの、繊維質の代替食料へのより大きな依存(図2c)を示唆しています。これにより、ギガントピテクス・ブラッキーはその食性を、供給量の少ないより高い栄養価の好んでいた構成要素から、供給量のほうふな栄養価の低い代替食料へと適応せざるを得なくなったかもしれません。EW期におけるポンゴ・ワイデンライヒーにおける繊維質食料の消費増加は、代替食料へのより適した転換と、全体的なより柔軟で均衡のとれた食性を示唆しています(図2c)。ギガントピテクス・ブラッキー資料の全範囲での最初のDMTA分析は、適応能力のなさと代替食料における乏しかったかもしれない選択への独特な洞察を提供します。
本論文は、ギガントピテクス・ブラッキーの存在と絶滅の正確な時系列を提示します。EW前の期間には、ギガントピテクス・ブラッキーは成功した専門家として他の霊長類とともに繁栄しており(図3c)、安定した環境条件内で、豊富な常緑落葉樹林の多様性の大きい食料(図2dの1~2)と豊富な水源を享受していました。移行期の70万~60万年前頃には、森林群落の変化、食料源の低い多様性、不安定な高エネルギー環境、動物相の組成変化と広範な動物相入れ替わり、ポンゴ・ワイデンライヒーによる季節性生息地への移行、ギガントピテクス・ブラッキーの食性多様性と行動の変化を引き起こす、季節性増加への移行がありました(図2dおよび図3f・g)。
60万~30万年前頃のEW前のポンゴ・ワイデンライヒーとの類似の環境共有にも関わらず、ギガントピテクス・ブラッキーが、変化する生態系への回復力のより大きな影響を有していた、この移行期に適応できなかった証拠があります。果実とより低い栄養価の代替食料へのギガントピテクス・ブラッキーの依存により、より高い危険性の採食戦略が生じ、ずっと大きくて移動性の少ない身体サイズと組み合わさって、ギガントピテクス・ブラッキーは森林構造の変化に対してより脆弱になりました(図2c)。
さらに、ギガントピテクス・ブラッキーの移動地上のみで、恐らく地理的範囲は小さかったものの、水消費のため渓谷を下って定期的に移動していたのに対して、ポンゴ・ワイデンライヒーはより樹上性で射動的で半孤立して、葉冠で水を収集していました。さらに、ギガントピテクス・ブラッキーの独特な歯と顎の特徴や巨大な身体サイズは、より多い食料摂取必要量と、よりゆっくりとして遅延した成長パターンを示しており、これはより低い繁殖率を示唆しているかもしれません。ギガントピテクス・ブラッキーは更新世において歯のサイズが増加し、身体サイズの増加も示唆されますが、ポンゴ・ワイデンライヒーはそれらが減少し、より機敏な適応者になりました。ポンゴ・ワイデンライヒーは、より小さな群で移動したかもしれない開けた生息地への柔軟性も示し、環境変動に応じて行動を調節でき、それが圧迫の少ない個体群をもたらしました(図3d)。
30万年前頃までに、ギガントピテクス・ブラッキーの発見された洞窟と歯の数が減少するにつれて、ギガントピテクス・ブラッキー個体群の苦闘の証拠があり、個体数の減少を示唆しています。ギガントピテクス・ブラッキーの歯の帯状は個体群の慢性的な圧迫(図2dの4~5)を示唆しており、その好んでいた食性行動からの変化は、ギガントピテクス・ブラッキーが縮小していたかもしれない領域において環境変化に対応して苦闘していたことを示唆しています。森林退避地はその構造が変わり、ギガントピテクス・ブラッキーが生存するにはあまりにも開けすぎて乱雑だったようです。現生人類(Homo sapiens)による影響を受けた北アメリカ大陸やオーストラリアにおける他のよく知られている絶滅事象と比較すると、古代型人類【絶滅ホモ属】が中国南部におけるこのより早期の大型動物(ギガントピテクス・ブラッキー)絶滅に役割を果たした、という証拠はありません。
絶滅の明確な原因の提示は、属や種に特化した手法を必要とするので、多くの絶滅種で稀にしか達成されてこなかった偉業です。大型動物の絶滅と消滅の正確な要因の決定はひじょうに困難ですが、ギガントピテクス・ブラッキーの年代と環境と行動に関する本論文の多代理記録は、この種(ギガントピテクス・ブラッキー)の生態学的状況への堅牢な地域的洞察を提供します。ギガントピテクス・ブラッキーは究極の専門家で、樹上性環境が変わると、適応への苦闘がその運命を決定づけました。ギガントピテクス・ブラッキーと比較して、万能家のホモ属はこの期間にアジア南東部全域に拡大して多様化し、ギガントピテクス・ブラッキーに問題となった新たな斑状の環境を柔軟に利用していたようです。本論文のデータセットは全体的に、アジア南東部におけるさまざまな霊長類種の変化する運命についての重要な文脈を提供し、地球上を歩き回ったこれまでで最大の霊長類(ギガントピテクス・ブラッキー)の絶滅に新たな光を当てます。以下は『ネイチャー』の日本語サイトからの引用(引用1および引用2)です。
古生物学:地球史上最大の霊長類はどのように絶滅したのか
最も大きな霊長類として知られる中国の大型類人猿ギガントピテクス・ブラッキー(Gigantopithecus blacki)が絶滅したのは、環境の変化に適応できずに苦しんだ結果だったことを報告する論文が、今週、Natureに掲載される。今回の知見は、他の類似の霊長類が生き残ったのにギガントピテクス・ブラッキーが生き残れなかった原因を理解する上で欠落していた重要な知識を補っている。
ギガントピテクス・ブラッキーは200万~33万年前に中国に生息していた大型類人猿の一種で、その後絶滅した。身長3メートル、体重200~300キログラムと推定され、地球上に存在した最大の霊長類と考えられている。最も現代に近いギガントピテクス・ブラッキーの複数の化石の分布から、ギガントピテクス・ブラッキーの生息域は、絶滅期に近づくと著しく縮小していたことが示唆されている。この縮小が起こった正確な時期と理由については、確かな結論が得られていない。
今回、Yingqi Zhang、Kira Westawayらは、中国南部の22カ所の洞窟から化石試料を採集し、年代測定を行った。今回の研究では、ギガントピテクス・ブラッキーとそれに最も近い近縁種であるPongo weidenreichiの歯の解析によって、絶滅期における食餌と行動の変化が判定され、花粉と安定同位体の分析によって、生息環境が再構築された。
花粉の分析から、230万年前の生息環境は被覆率の高い密林であり、ギガントピテクス・ブラッキーに適した環境だったことが明らかになった。ギガントピテクス・ブラッキーとP. weidenreichiはいずれも、林冠の閉鎖した森林地帯に生息していたと考えられており、こうした環境では食餌の季節変化が小さく、水の利用可能量が安定していた。しかし絶滅期直前や絶滅期(29万5000~21万5000年前)になると、森林植物群落が変化して、疎林が大部分を占める景観に変化した。疎林への移行は歯の分析結果にも反映されており、ギガントピテクス・ブラッキーの食餌の多様性が低下し、定期的な水の消費量が減少したことが示唆され、この期間中にギガントピテクス・ブラッキーの慢性ストレスが増加したことを示す徴候も見られた。これはP. weidenreichiでは対照的で、P. weidenreichiはこの期間中にストレスがはるかに少なく、変化する条件に対する食餌の好みの適応も優れていた。化石の数はこれらの仮説の正しさを裏付けており、化石記録におけるギガントピテクス・ブラッキーの化石はP. weidenreichiと比較して、30万年前の時点で数が少なく、地理的生息域も小さくなっていた。
著者らは、ギガントピテクス・ブラッキーの絶滅までの正確な年表を示しており、この年表は、ギガントピテクス・ブラッキーが他の霊長類と比べて環境の変化に適応できずに苦しんだことを示唆している。
進化学:大型類人猿ギガントピテクス・ブラッキーの絶滅
Cover Story:巨大な絶滅類人猿:史上最大の霊長類が絶滅した原因は何か
ギガントピテクス・ブラッキー(Gigantopithecus blacki)は、身長が約3 m、体重が200~300 kgで、史上最大の霊長類だったと考えられている。表紙の復元図に描かれたこの大型霊長類は、200万~30万年前の中国に生息していたが、絶滅した理由はいまだに謎のままである。今回Y ZhangとK Westawayたちは、この霊長類の絶滅の時系列と原因に光を当てている。彼らは、中国南部の22カ所の洞窟から化石を収集して年代を測定し、花粉分析の結果と照らし合わせた。その結果、230万年前の環境は林冠の閉じた密林と草原によって構成され、ギガントピテクスに理想的なものとなっていたが、29万5000〜21万5000年前には疎林化が進み、森林の植物群落が変化したことが見いだされた。これはギガントピテクスの食物の多様性の低下につながり、化石にはこの時期にストレスが強まり個体数が減少した兆候が認められた。著者たちは、結局ギガントピテクスは、変化する環境に適応できなかったと示唆している。
参考文献:
Zhang Y. et al.(2024): The demise of the giant ape Gigantopithecus blacki. Nature, 625, 7995, 535–539.
https://doi.org/10.1038/s41586-023-06900-0
●要約
霊長類としては史上最大で、アジア南東部の大型動物相でも最大級の動物であったギガントピテクス・ブラッキーは、200万年前頃から現在の中国に生息していましたが、中期更新世の後半に絶滅しました。ギガントピテクス・ブラッキーが、アジアにおいて過去260万年間に絶滅した少ない大型類人猿の一つだったのに対して、オランウータンを含めて他の大型類人猿が現在まで生き延びていることを考えると、ギガントピテクス・ブラッキーの絶滅は不可解です。ギガントピテクス・ブラッキーの消滅原因はまだ解明されていませんが、この地域における霊長類の霊長類の復元力や大型動物相の運命に光を当てることができるかもしれません。
本論文は、学際的分析(年代と過去の環境と行動)を中国南部の22ヶ所の洞窟に適用しました。6種類の年代測定技術から得られた157点の放射性年代を用いて、ギガントピテクス・ブラッキーの絶滅の時系列が確証されました。その結果、230万年前頃以降の環境は森林と草原の斑状で、ギガントピテクス・ブラッキー個体群の生存に理想的な条件が提供された、と示されます。しかし、295000~215000年前頃の絶滅直前および絶滅時期には、季節性の増大に伴って環境変動が大きくなり、それが植物群落の変化や疎林環境の拡大を引き起こしました。ギガントピテクス・ブラッキーの近縁であるポンゴ・ワイデンライヒー(Pongo weidenreichi)は、そうした食性選好性や行動をこの環境変動に適応させましたが、ギガントピテクス・ブラッキーは慢性的な圧迫と個体群縮小の兆候を示しました。最終的に、その適応への苦闘が、かつて地球に生息した最大の霊長類の絶滅につながりました。
●研究史
ギガントピテクス・ブラッキーに関する現在の理解は、長江と南シナ海との間に位置する中国南部の前期~中期更新世の洞窟堆積物に由来します(図1)。このオランウータン亜科(関連記事)は200万年前頃から33万年前頃まで、(亜)熱帯アジアの前期~中期更新世のギガントピテクス属・シノマストドン属(Sinomastodon)およびステゴドン属(Stegodon)・ジャイアントパンダ属(Ailuropoda)動物相地帯の重要な構成員と考えられています。ギガントピテクス・ブラッキーはその以上に大きな大臼歯、異常なエナメル質の厚さ、推定身長約3m、推定体重200~300kgでよく知られており、地球にこれまで存在した最大の霊長類です。
85年間の探索にも関わらず、ギガントピテクス・ブラッキーの化石記録は4点の下顎とほぼ2000点の遊離した歯に限定されており、頭蓋後方の証拠はありません。「竜の歯」としての香港の薬屋での最初の発見により、最初の現場での発見の探索が始まり、広西チワン族自治区(Guangxi Zhuang Autonomous Region、略して広西ZAR)の2ヶ所の主要な地域、つまり崇左(Chongzuo)および布平(Bubing)盆地の数ヶ所の洞窟遺跡での発見に至りました。これらの遺跡には、ギガントピテクス・ブラッキーの生存と最終的な絶滅に関する重要な証拠が含まれています。以下は本論文の図1です。
これらのギガントピテクス・ブラッキー遺跡のうち、複数の放射性分析技術を用いて年代測定されたものはほとんどないので、ギガントピテクス・ブラッキーの絶滅年代は依然として不確実です。ギガントピテクス・ブラッキーの存在の現時点での時系列は、220万年前頃から42万~33万年前頃です。この期間に、ギガントピテクス・ブラッキーは歯の大きさは歯の複雑さの増加を含む変化を経ており、生態学的圧力への応答における食性の変化を示唆しているようです。歯のエナメル質の形態に基づくギガントピテクス・ブラッキーの食性の再構築は、すり減らすような食料の消費や繊維質の食料の激しい咀嚼や果実の豊富な食性に適応した、特殊化した草食動物を示唆しています。
百孔(Baikong)洞窟時代の多様な森林生態系には、広西チワン族自治区や貴州省や海南省や湖北省の広範な地域にまたがるいくつかの霊長類集団の生物量を支える能力がありました。しかし、合江(Hejiang)洞窟の時代には、ギガントピテクス・ブラッキーは広西チワン族自治区にまで劇的に範囲が縮小しました。この劇的な減少と最終的な絶滅の理由は依然として激しく議論されており、それは、地域的な手法の欠如、単一の遺跡と手法への焦点、行動および環境の証拠の欠如のためです。
ギガントピテクス・ブラッキー絶滅の潜在的原因を特定するため、ギガントピテクス・ブラッキー遺骸のある洞窟堆積物もしくはない洞窟堆積物のどちらかを含む、崇左および布平盆地の22ヶ所の洞窟に地域的手法が適用されました。以前の発掘(1999~2016年)と新たに発見された洞窟(2017~2020年)の組み合わせを用いて、年代測定と古気候代理および行動分析のため、化石角礫岩が特定され、標本抽出されました。6種類の独立した年代測定技術が堆積物と化石に適用され、各遺跡についてベイズモデル化年代範囲が決定され、次にさらにモデル化され、地域的な絶滅ウィンドウ(extinction window、略してEW)を提供されました。この6種類の年代測定技術とは、赤外線後赤外光発光法(post-infrared infrared-stimulated luminescence、略してpIR-IRSL)、光刺激発光(Optically Stimulated Luminescence、略してOSL)、石英への電子スピン共鳴法(electron spin resonance、略してESR)、二次生成物へのウラン系列法です。
花粉と炭と子生物学と安定同位体と微細層序の分析が堆積物と化石に適用され、過去の環境が再構築されました。最後に、微量元素と安定同位体と歯の摩耗痕の組織上分析(dental microwear textural analysis、略してDMTA)が、ギガントピテクス・ブラッキーおよびその最近縁のポンゴ・ワイデンライヒーの歯に適用され、ギガントピテクス・ブラッキーの絶滅と関連したかもしれない、EWの前および最中のギガントピテクス・ブラッキーの食性および行動の変化が判断されました。
●分析結果
157点の放射性年代推定値によると、22ヶ所の洞窟の化石証拠の範囲は230万~49万年前頃です(図2aおよび図3a)。本論文は、ギガントピテクス・ブラッキーの存在の時系列を230万年前頃から255000年前頃に確証し、295000~215000年前頃(2σ)の絶滅のウィンドウについて正確な時期を提供して、古環境および行動分析(230万~70万年前頃となるEW前)と移行期(70万~295000年前頃)とEW(295000~215000年前頃)とEW後(215000年前頃~現在)の焦点を確立します。以下は本論文の図2です。
本論文の花粉分析から、EW前には環境はマツ科(Pinaceae)やブナ科(Fagaceae)やカバノキ科(Betulaceae)など高木性の種が優占し、草原が散在していた、と示唆されます(図2bおよび図3b)。しかし、EW前と移行期には、森林植物群落にかなりの変化があり、より開けた森林の優占する攪乱分類群が増加しました。EW後の20万年前頃には、高木性被覆の大きな減少、クワ科(Moraceae)やマキ属(Podocarpus)などシダの大きな増加、イネ科(Poaceae)など草原の大きな増加、景観における炭の証拠の増加がありました。以下は本論文の図3です。
詳細な動物相分析から、EW前の遺跡群は(比較的多い個体数の)ギガントピテクス・ブラッキー(図3c)、マカク亜族(Procynocephalus)、シノマストドン属(Sinomastodon)、ステゴドン属(Stegodon)、カリコテリウム科ヘスペロテリウム属(Hesperotherium)、ヒッポポタモドン属(Hippopotamodon)により特徴づけられ(図3c)、それがEWの前には、(比較的少ない個体数の)ギガントピテクス・ブラッキー(図3c)、巴氏熊猫(Ailuropoda baconi)、ステゴドン属、アジアゾウ属(Elephas)へと変わり、EW後にはギガントピテクス・ブラッキーが存在しない、と示唆されます。5ヶ所の洞窟の微細層序学的分析は、微粒子や高密度の粘土や酸化物や生物攪乱や糞化石誘発の燐酸塩化の優占するEW前の微相を示します。EWにおいては、粒子の規模が増加し、酸化物と生物攪乱と骨/歯の変化が減少し、化石の保存状態が向上しました。EW後においては、これはEW前の特徴に戻りました。
炭素(C)と酸素(O)の安定同位体データから、EW前にはギガントピテクス・ブラッキーのδ¹³Cとδ¹⁸Oの範囲はそれぞれ−16.2~−13.8‰と−9.7~−7.0‰だった、と示唆されました。EWにおいては、これはそれぞれ−15.3 ~−10.3‰と−9.3~−6.3‰へとわずかに増加しました。ポンゴ・ワイデンライヒーの場合、EW前のδ¹³Cとδ¹⁸Oの範囲は同様にそれぞれ−14.7~−13.7‰と−7.1~−6.3‰で、EW期にはそれぞれ−14.7~−13.3‰への拡張と−4.9~−4.4‰への変化が見られます(図3d・e)。
EW前のギガントピテクス・ブラッキーの歯の微量元素分析は、エナメル質と象牙質におけるいくつかの異なる同時のストロンチウム(Sr)/カルシウム(Ca)およびバリウム(Ba)/カルシウム(Ca)バンディングを示しており、それはEWに近づくと著しく目立たない拡散バンディングへと変化します(図2d)。さらに、EW前には明確なバンディングを見ることができ、これがEWにおいてはさほど明確ではなくなります。微小摩耗分析は、ギガントピテクス・ブラッキーの発見されている遺跡とポンゴ・ワイデンライヒーの発見されている遺跡との間の統計的に有意な食性の違いを明らかにしません。しかし、EWの前と直前との間では、ギガントピテクス・ブラッキーの発見されている4ヶ所の遺跡において有意な食性の違いがあります。ギガントピテクス・ブラッキーは平均異方性と複雑さの傾向線においてわずかにより高い変動を示しますが、ポンゴ・ワイデンライヒーはとくに異方性に関してはEW期およびそれを超えてより安定しているようです(図2cおよび図3f・g)。
●考察
ギガントピテクス・ブラッキーの全範囲にわたる発見遺跡の最大の収集物が、初めて堅牢に年代測定され、ギガントピテクス・ブラッキーの存在および欠如の正確な時系列が提供されます。以前の年代測定はほぼ、それ以前のギガントピテクス・ブラッキーの証拠と遺跡固有の年代に焦点を当ててきました。本論文は対照的に、崇左および布平の両盆地における全範囲内の洞窟に限定することで、295000~215000年前頃という絶滅の地域的ウィンドウをより正確に確証しました。
花粉と動物相のデータから、初期の斑状の景観は、森林群落および構造の変化により示唆されるように移行期におけるEWの前と、火と関連する高木性被覆の減少とシダおよび草原の増加により示唆されるようにEW後には、環境変動の増大により中断された、と示唆されます。この変動は110万~35万年前頃の間に段階的に始まり、20万年前頃以降に劇的に増加しました(図3b)。本論文はこの変動を、季節性増加とより乾燥した環境への移行として解釈し、それが、EWの前とEWの期間における、季節的な亜熱帯/熱帯湿潤低地森林への変化と、低木および開けた草原環境の増加をもたらしました。この環境変動は、EW前の安定した低エネルギー環境が、水の利用可能性を雨季に限定するEWの不安定な高エネルギー環境により置換されたので、堆積物記録で見られます。
この期間における森林被覆の減少は、中国やアジア南東部(関連記事)やオーストラレーシア(オーストラリアとニュージーランドとその近隣の南太平洋諸島で構成される地域)で記録されています。しかし、本論文の花粉研究から、ギガントピテクス・ブラッキー絶滅の鍵は樹木被覆の低下ではなく、むしろ森林群落の組成変化、とくに攪乱分類群の増加における環境変動の影響だった、と論証されます。本論文の安定同位体および微量元素データは、この変動の程度およびギガントピテクス・ブラッキーに対する影響への新たな洞察を提供します。
EW前には、ギガントピテクス・ブラッキーとポンゴ・ワイデンライヒーは両方とも、閉鎖林冠環境に生息しており(図3b)、生物起源のより強い帯状があり(図2dの1~3)、明確な鉛の帯状により示唆されるように、季節性の果実や花および定期的な水の消費を含めて、食料源の恐らくはより大きな多様性を反映しています。最も可能性の高い食料源は通年で利用可能であり、個体群に個別の圧迫をもたらしただけでしょう(図2dの1~3)。1個体を除いて、EW期のギガントピテクス・ブラッキーはより特殊化した閉鎖林冠の生態的地位を維持してきたようで、恐らくは森林植物の混合に依存していました。
環境変化の期間における特殊化は、個体の歯の組織においてより拡散した生物起源の兆候を引き起こしたので(図2dの4~5)、個体群における大きく減少した食性の多様性と定期的な水消費の減少と慢性圧迫の増加が示唆されます(図2dの4~5)。これは絶滅間際にある種としてのギガントピテクス・ブラッキーの行動への最初の洞察で、この時点ではずっと少ない圧迫を示すポンゴ・ワイデンライヒーとはひじょうに対照的です。EWを超えて、ポンゴ・ワイデンライヒーはより開けた季節的な生息地の利用へと移行したようで、恐らくは現在のボルネオ島のオランウータン属のように、果実の季節的な成熟を利用し続けたのでしょう。
ギガントピテクス・ブラッキーとポンゴ・ワイデンライヒーの歯における微小摩耗値の変化も、果実の少ない期間と関連しているかもしれません。ギガントピテクス・ブラッキーはより特定の食性選好を示す傾向にあり(果実と繊維質の食料の両方で)、これは、気候が季節性を増して、果実の入手可能性が低下したEWなどでの、繊維質の代替食料へのより大きな依存(図2c)を示唆しています。これにより、ギガントピテクス・ブラッキーはその食性を、供給量の少ないより高い栄養価の好んでいた構成要素から、供給量のほうふな栄養価の低い代替食料へと適応せざるを得なくなったかもしれません。EW期におけるポンゴ・ワイデンライヒーにおける繊維質食料の消費増加は、代替食料へのより適した転換と、全体的なより柔軟で均衡のとれた食性を示唆しています(図2c)。ギガントピテクス・ブラッキー資料の全範囲での最初のDMTA分析は、適応能力のなさと代替食料における乏しかったかもしれない選択への独特な洞察を提供します。
本論文は、ギガントピテクス・ブラッキーの存在と絶滅の正確な時系列を提示します。EW前の期間には、ギガントピテクス・ブラッキーは成功した専門家として他の霊長類とともに繁栄しており(図3c)、安定した環境条件内で、豊富な常緑落葉樹林の多様性の大きい食料(図2dの1~2)と豊富な水源を享受していました。移行期の70万~60万年前頃には、森林群落の変化、食料源の低い多様性、不安定な高エネルギー環境、動物相の組成変化と広範な動物相入れ替わり、ポンゴ・ワイデンライヒーによる季節性生息地への移行、ギガントピテクス・ブラッキーの食性多様性と行動の変化を引き起こす、季節性増加への移行がありました(図2dおよび図3f・g)。
60万~30万年前頃のEW前のポンゴ・ワイデンライヒーとの類似の環境共有にも関わらず、ギガントピテクス・ブラッキーが、変化する生態系への回復力のより大きな影響を有していた、この移行期に適応できなかった証拠があります。果実とより低い栄養価の代替食料へのギガントピテクス・ブラッキーの依存により、より高い危険性の採食戦略が生じ、ずっと大きくて移動性の少ない身体サイズと組み合わさって、ギガントピテクス・ブラッキーは森林構造の変化に対してより脆弱になりました(図2c)。
さらに、ギガントピテクス・ブラッキーの移動地上のみで、恐らく地理的範囲は小さかったものの、水消費のため渓谷を下って定期的に移動していたのに対して、ポンゴ・ワイデンライヒーはより樹上性で射動的で半孤立して、葉冠で水を収集していました。さらに、ギガントピテクス・ブラッキーの独特な歯と顎の特徴や巨大な身体サイズは、より多い食料摂取必要量と、よりゆっくりとして遅延した成長パターンを示しており、これはより低い繁殖率を示唆しているかもしれません。ギガントピテクス・ブラッキーは更新世において歯のサイズが増加し、身体サイズの増加も示唆されますが、ポンゴ・ワイデンライヒーはそれらが減少し、より機敏な適応者になりました。ポンゴ・ワイデンライヒーは、より小さな群で移動したかもしれない開けた生息地への柔軟性も示し、環境変動に応じて行動を調節でき、それが圧迫の少ない個体群をもたらしました(図3d)。
30万年前頃までに、ギガントピテクス・ブラッキーの発見された洞窟と歯の数が減少するにつれて、ギガントピテクス・ブラッキー個体群の苦闘の証拠があり、個体数の減少を示唆しています。ギガントピテクス・ブラッキーの歯の帯状は個体群の慢性的な圧迫(図2dの4~5)を示唆しており、その好んでいた食性行動からの変化は、ギガントピテクス・ブラッキーが縮小していたかもしれない領域において環境変化に対応して苦闘していたことを示唆しています。森林退避地はその構造が変わり、ギガントピテクス・ブラッキーが生存するにはあまりにも開けすぎて乱雑だったようです。現生人類(Homo sapiens)による影響を受けた北アメリカ大陸やオーストラリアにおける他のよく知られている絶滅事象と比較すると、古代型人類【絶滅ホモ属】が中国南部におけるこのより早期の大型動物(ギガントピテクス・ブラッキー)絶滅に役割を果たした、という証拠はありません。
絶滅の明確な原因の提示は、属や種に特化した手法を必要とするので、多くの絶滅種で稀にしか達成されてこなかった偉業です。大型動物の絶滅と消滅の正確な要因の決定はひじょうに困難ですが、ギガントピテクス・ブラッキーの年代と環境と行動に関する本論文の多代理記録は、この種(ギガントピテクス・ブラッキー)の生態学的状況への堅牢な地域的洞察を提供します。ギガントピテクス・ブラッキーは究極の専門家で、樹上性環境が変わると、適応への苦闘がその運命を決定づけました。ギガントピテクス・ブラッキーと比較して、万能家のホモ属はこの期間にアジア南東部全域に拡大して多様化し、ギガントピテクス・ブラッキーに問題となった新たな斑状の環境を柔軟に利用していたようです。本論文のデータセットは全体的に、アジア南東部におけるさまざまな霊長類種の変化する運命についての重要な文脈を提供し、地球上を歩き回ったこれまでで最大の霊長類(ギガントピテクス・ブラッキー)の絶滅に新たな光を当てます。以下は『ネイチャー』の日本語サイトからの引用(引用1および引用2)です。
古生物学:地球史上最大の霊長類はどのように絶滅したのか
最も大きな霊長類として知られる中国の大型類人猿ギガントピテクス・ブラッキー(Gigantopithecus blacki)が絶滅したのは、環境の変化に適応できずに苦しんだ結果だったことを報告する論文が、今週、Natureに掲載される。今回の知見は、他の類似の霊長類が生き残ったのにギガントピテクス・ブラッキーが生き残れなかった原因を理解する上で欠落していた重要な知識を補っている。
ギガントピテクス・ブラッキーは200万~33万年前に中国に生息していた大型類人猿の一種で、その後絶滅した。身長3メートル、体重200~300キログラムと推定され、地球上に存在した最大の霊長類と考えられている。最も現代に近いギガントピテクス・ブラッキーの複数の化石の分布から、ギガントピテクス・ブラッキーの生息域は、絶滅期に近づくと著しく縮小していたことが示唆されている。この縮小が起こった正確な時期と理由については、確かな結論が得られていない。
今回、Yingqi Zhang、Kira Westawayらは、中国南部の22カ所の洞窟から化石試料を採集し、年代測定を行った。今回の研究では、ギガントピテクス・ブラッキーとそれに最も近い近縁種であるPongo weidenreichiの歯の解析によって、絶滅期における食餌と行動の変化が判定され、花粉と安定同位体の分析によって、生息環境が再構築された。
花粉の分析から、230万年前の生息環境は被覆率の高い密林であり、ギガントピテクス・ブラッキーに適した環境だったことが明らかになった。ギガントピテクス・ブラッキーとP. weidenreichiはいずれも、林冠の閉鎖した森林地帯に生息していたと考えられており、こうした環境では食餌の季節変化が小さく、水の利用可能量が安定していた。しかし絶滅期直前や絶滅期(29万5000~21万5000年前)になると、森林植物群落が変化して、疎林が大部分を占める景観に変化した。疎林への移行は歯の分析結果にも反映されており、ギガントピテクス・ブラッキーの食餌の多様性が低下し、定期的な水の消費量が減少したことが示唆され、この期間中にギガントピテクス・ブラッキーの慢性ストレスが増加したことを示す徴候も見られた。これはP. weidenreichiでは対照的で、P. weidenreichiはこの期間中にストレスがはるかに少なく、変化する条件に対する食餌の好みの適応も優れていた。化石の数はこれらの仮説の正しさを裏付けており、化石記録におけるギガントピテクス・ブラッキーの化石はP. weidenreichiと比較して、30万年前の時点で数が少なく、地理的生息域も小さくなっていた。
著者らは、ギガントピテクス・ブラッキーの絶滅までの正確な年表を示しており、この年表は、ギガントピテクス・ブラッキーが他の霊長類と比べて環境の変化に適応できずに苦しんだことを示唆している。
進化学:大型類人猿ギガントピテクス・ブラッキーの絶滅
Cover Story:巨大な絶滅類人猿:史上最大の霊長類が絶滅した原因は何か
ギガントピテクス・ブラッキー(Gigantopithecus blacki)は、身長が約3 m、体重が200~300 kgで、史上最大の霊長類だったと考えられている。表紙の復元図に描かれたこの大型霊長類は、200万~30万年前の中国に生息していたが、絶滅した理由はいまだに謎のままである。今回Y ZhangとK Westawayたちは、この霊長類の絶滅の時系列と原因に光を当てている。彼らは、中国南部の22カ所の洞窟から化石を収集して年代を測定し、花粉分析の結果と照らし合わせた。その結果、230万年前の環境は林冠の閉じた密林と草原によって構成され、ギガントピテクスに理想的なものとなっていたが、29万5000〜21万5000年前には疎林化が進み、森林の植物群落が変化したことが見いだされた。これはギガントピテクスの食物の多様性の低下につながり、化石にはこの時期にストレスが強まり個体数が減少した兆候が認められた。著者たちは、結局ギガントピテクスは、変化する環境に適応できなかったと示唆している。
参考文献:
Zhang Y. et al.(2024): The demise of the giant ape Gigantopithecus blacki. Nature, 625, 7995, 535–539.
https://doi.org/10.1038/s41586-023-06900-0



この記事へのコメント